Tất cả hướng đi để trở thành một Web Developer - 2017 - TrungQuanDev
Con đường mình đang đi để trở thành Fullstack Web Developer - Viblo
Sơ đồ các lộ trình để trở thành một web developer - Chương trình đào ...
Tất cả những thứ cần học để trở thành Web Developer – KeySkills
developer roadmap lộ trình trở thành web developer 2017 - Thông Tin ...
Hướng đi nào cho các Web Developer năm 2017 - QuanTriMang.com
Học gì để trở thành developer web - SonWeb
Làm thế nào để trở thành một Metaverse Developer - BlockchainWork Insider
Những kĩ năng nên có để trở thành một dApp Developer - BlockchainWork ...
JTC LỘ TRÌNH ĐỂ TRỞ THÀNH WEB DEVELOPER CHUYÊN NGHIỆP - PHẦN I - TRUNG ...
Cách trở thành một Web Developer vào năm 2022 - SEO HOT
Hành trình trở thành web developer - Một vài lời khuyên - YouTube
Lộ trình để trở thành một Full Stack Web Developer từ con số 0
5 kiến thức cần học để trở thành full stack developer - VNTALKING
10 kỹ năng cần thiết để trở thành Software Developer - ITBee Solutions
Kinh nghiệm đọc tài liệu để trở thành Developer giỏi - VNTALKING
Lộ trình trở thành một .NET Developer - TEDU Learning Platform
Hướng Dẫn Cài Đặt Và Sử Dụng Web Developer Để SEO Website - YouTube
Hành trình trở thành Web Developer (FULL) - YouTube
Làm Thế Nào Để Trở Thành Một Front-end Developer? - YBOX
Web Developer là gì? Để trở thành Web Developer cần có những yếu tố gì?
Web Developer là gì? Cần yếu tố gì để trở thành Web Developer?
Những điều mà bạn cần biết để trở thành một Full-stack Developer
Động lực để bạn trở thành một Developer
Muốn trở thành một web developer nên bắt đầu từ đâu? | TopDev
Làm thế nào để trở thành Web Developer – Phần 1 | Từ coder đến ...
7 BƯỚC ĐỂ TRỞ THÀNH MỘT BLOCKCHAIN DEVELOPER | by henry | Medium
Web Developer là gì? Lộ trình để trở thành Web Developer
LỘ TRÌNH ĐỂ TRỞ THÀNH MỘT LẬP TRÌNH VIÊN .NET DEVELOPER | DEVMASTER
Bí quyết để trở thành một Full Stack Developer giỏi | Careers Saigon ...
Bí quyết để trở thành một lập trình web chuyên nghiệp
Lộ trình để trở thành một developer
Lộ trình trở thành Mobile Developer - R2S Academy
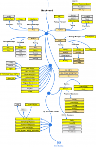
Làm gì để trở thành một Backend Developer chuyên nghiệp?
LÀM SAO ĐỂ TRỞ THÀNH MỘT BACK-END NODEJS DEVELOPER
Lộ Trình Chi Tiết Để Trở Thành Web Developer 2021 | CodeLearn
Làm gì để trở thành một Web Developer? – Lão Vũ
Advertising Vietnam - Series "Đi để trở về" nối dài thành công Có thể ...
Lộ trình trở thành 1 web3 developer - BlockchainWork Insider
Hiểu sâu về JWT - JSON Web Tokens - TrungQuanDev
Ứng dụng web chuyển năm dương lịch bất kỳ sang âm lịch - TrungQuanDev
Web Developer là gì? Trở thành Web Developer cần học những gì?
Hành Trình Trở Thành Web Developer Chuyên Nghiệp
Web 3.0 là gì? Làm sao để trở thành Web3 Developer?
Roadmap frontend developer – hướng dẫn đường trở thành cao thủ front ...
Lộ trình trở thành lập trình viên back end - R2S Academy
Lộ trình để trở thành Frontend blockchain developer
Tất tần tật về .NET framework và Lộ trình trở thành .NET Developer ...
Lập trình viên là gì? Kỹ năng cần có để trở thành Developer | TopDev
Cần kỹ năng gì để trở thành một Full Stack Developer?
5 Kỹ năng quan trọng để trở thành developer chuyên nghiệp
Tìm hiểu nghề Web Developer - Công việc và Mức lương | TECHVIFY Careers
Top 30+ câu hỏi phỏng vấn Web Developer phổ biến - ITviec Blog
Làm thế nào để trở thành một lập trình viên(developer) từ con số 0 ...
Lộ trình học lập trình Web từ con số 0 cho người mới bắt đầu - TrungQuanDev
Lộ trình đầy đủ để trở thành Fullstack Developer | LIKELION | LIKELION
Front end là gì? Cần kỹ năng gì để trở thành front end developer giỏi?
Front End và “chìa khóa” để trở thành Front End Developer xuất sắc
Tìm hiểu về Front End và hướng dẫn chi tiết để trở thành Front End ...
Devops Là Gì? Những Tố Chất Để Trở Thành Một Kỹ Sư Devops Chuyên Nghiệp ...
Lý do và Lộ trình trở thành Web Developer chuyên nghiệp
Cần chuẩn bị những gì để trở thành Junior Developer chuyên nghiệp ...
Lập trình nhúng là gì? Các kỹ năng cần có để trở thành một Embedded ...
5 kiến thức quan trọng để trở thành Full-stack Developer
Cách trở thành web developer: Web developer cần học những gì?
Lộ trình trở thành một Java Developer
Front End là gì? 11 kỹ năng để trở thành Front End Developer | 200Lab Blog
Backend Developer là gì? Cần gì để trở thành Backend Developer
Chia Sẻ Khóa Học Trở Thành Nhà Phát Triển Web Toàn Diện 2020 – Đi Từ ...
Lộ trình để trở thành Frontend Developer cho người mới 2024
Web Developer là gì? Mô tả công việc của một Web Developer
Lộ trình front end reactjs developer cho người mới - R2S Academy
Học gì để trở thành C# Developer? Những kiến thức quan trọng
Front end là gì? Những điều bạn cần biết để trở thành front end ...
Những điều cần biết về lộ trình trở thành Full-stack developer
Backend Developer Là Gì? Lộ Trình Trở Thành Backend Developer | 200Lab Blog
BackEnd là gì? Làm thế nào để trở thành Backend Developer?
Tại sao nên trở thành Global Developer? Những yêu cầu cần có ở một lập ...
Web Developer Là Gì? Chân Dung Ứng Viên Web Developer Tiềm Năng ...
Lotrinhhoctap Web Developer | PDF
Hướng dẫn build một con Facebook Messenger Bot bằng Nodejs và deploy ...
Web Developer là gì: Định nghĩa, Trách nhiệm và Lộ trình học tập ...
Hướng dẫn cài đặt và sử dụng một số phím tắt trong Sublime Text 3 ...
Fullstack Developer là gì? Lộ trình, kiến thức và kỹ năng cần thiết để ...
Cách lập trình web HTML đơn giản cho người mới bắt đầu
Video hướng dẫn Công nghệ back end cho người mới
Hướng dẫn lấy chứng chỉ SSL/TLS miễn phí cho website sử dụng Cpanel ...
.NET là gì? Tổng quan kiến thức về .NET