Ali Bozorgmehr | Persian Calligraphy by Master Ali Bozorgmehr Framed ...
Pin by master oogway on collection of people | Julian casablancas, The ...
MKRF 320I ST F | Refrigerator By Master Kitchen
Massage by Master | Bangkok
Akhara Episode 2 | Presented By Cadbury Dairy Milk| Digitally Powered ...
Buy Bird Family in Bhil Painting | Traditional Artwork By Master Artist
MKO 82/12 M BK | Forno Forno multifunzione By Master Kitchen
MKRF 620/4D NF E XS | Réfrigérateur By Master Kitchen
Effahtic - Aboozigi (Mixed By Master Kiito) | Hitz360.com
Master Molty Foam Price List 2023 in Pakistan | 4 Inches, 5 Inches, 6 ...
Kuch Ankahi Ep 3 (English Sub) Digitally Presented by Master Paints ...
Easy Nail Life Hack by a Master 🔨 🐂 #tools #gardening #tricks #diy # ...
HS Miting De Avance 2023 | candidate, leadership, student | "Do nothing ...
【Private Residence】Two Types of Private Gardens 2023 by Master Gardener ...
Technopyre Ember Skin - 3D model by Master Noob (@masternoob) [b833f98 ...
No touch kyusho Jitsu knockout (spirit gun) by master Raymond ramenstar ...
Constant Night Stand in Oiled Oak Wood by Master Studio for Lemon For ...
Various Positions Nightstand in Walnut and Oak by Master Studio for ...
Look At The Sky – Inspirational Artwork by Master Artist Peter Engels 🟢 ...
Advanced Paint by Numbers | Canvas by Numbers
Pair of Constant Night Stands in Walnut by Master Studio for Lemon For ...
Sculptural Turned String Vase by Master Craftsman Ray Key in Masur ...
Giganto (Sonic Frontiers) - Download Free 3D model by Master Galanodel ...
Sculptural Turnen Wooden Bowl by Master Craftsman Ray Key in Pink Ivory ...
Funnel Ø45 by Master_3D | Download free STL model | Printables.com
Tree of Life Paintings for Sale | Buy Hand-Painted Tree of Life Canvas ...
Ishq Murshid - Episode 01 [𝐂𝐂] 08 Oct - Powered By Master Paints ...
Pair of Constant Night Stands in Oak Wood by Master for Lemon For Sale ...
[Python For Beginner] EP.10 : Python Conditional Statement
Stunning Illustration Art by Master Illustrator Berto Martinez
Master Shifu (1) PNG by Elijah1ofakind on DeviantArt
Goon Flavour, Master KG & Naledi Aphiwe - Mina Nawe (Official Music ...
Master H - Haudi Kudiwa (Official Video) ft. Tanaka Magazeni ANIKA ...
How Halo Season 2 Picks Up From Season 1's Cliffhanger Ending Teased By ...
Instagram photo by Master Bruce • Dec 18, 2024 at 10:14 AM
Daily feng shui Horoscope by Master Hanz Cua
MasterFly by Master Graphic
Instagram photo by Master Headshav • Apr 4, 2025 at 2:44 AM
Wanitwa Mos & Master KG Dali Nguwe ft Nkosazana Daughter, Basetsana ...
FGR by Master
scabies by master doctor fadhly shariman.pptx
A Very Deep Dive on Bootfitting, Pt 2: Your Questions Answered by ...
Enternal Love Amulet by Master Long
[Comic by kokorori-P] Since it's winter, Miku got infected by a ...
Pitikan sa Luarel batangas Spotted sir Jonel Dacolo Thanks sir na ...
48 Master Shifu Quotes to Teach You Kung Fu Discipline
How To Reprogram A Master Lock at Hayley Pell blog
Kung Fu Panda Shifu Panda Rosso Master Shifu Getting The Dragon Scroll
Unveiling the Valaris contrast therapy tub from Michael Phelps Chilly ...
Vendor Master Record In Sap Mm at Roland Montana blog
Layout Designs for the Master Bedroom, Bathroom, and Closet
Python If Else Statement: Complete Overview Of Conditional Statements
Blending In (TF)- Part 7 of 9 by Master-TF on DeviantArt
The Engagement Of St. Ursula And Prince Etherius, Detail Of The Black ...
【03】Big Theta of T(n) = 2T(n/2) + nlog(n) by master‘s method-CSDN博客
Master Record In Sap Table at Sharlene Burcham blog
Master Kohga - Zelda Wiki
King Charles hosts 'reception of the century' at Buckingham Palace ...
Kung Fu Panda Master Oogway Quote
Conditional If-Else Statements In C (Working + Code Examples) // Unstop
Their favorite things: Two-person exhibition displays excellent oil ...
36 Master Oogway Quotes from ‘Kung Fu Panda’ - Some Think Of Value
40 Master Oogway Quotes: Infinite Wisdom from the ‘Kung FU Panda’ Tortoise
6B4G PP Tube Amp (by Master Morikawa) Photo #4372705 - Canuck Audio Mart
Blending In (TF)- Part 8 of 9 by Master-TF on DeviantArt
Life of a Gamer Am just too gud for this eliminating the whole outpost ...
Large Auguste Rodin Bronze of "The Kiss' Later Exact Duplicate of the ...
Brent Spiner Reflects on The Master of Disguise Flopping
resort venice stays like indigo sant elena hotel carlton or hilton ...
Instagram video by master.choi • Nov 28, 2022 at 8:48 PM
Diseases and Point Combinations – Master Tung's Magic Points
Conditional Sentences Type 1 Und 2 übungen
Instagram photo by master.choi • Mar 23, 2022 at 6:01 PM
Traditional Bathroom Master Bedroom Plan 6 Features That Home Buyers
Violin Bow Construction at Eleanor Noel blog
Kung Fu Panda Shifu Achtergrond 🔥Welcome To 𝗧𝗼𝗽
75 Best Quotes from the Movie 'Oppenheimer' - Some Think Of Value
Pretty tea set woman hi-res stock photography and images - Alamy
Dragon Ball Episode 3 Is Even More Problematic Almost Four Decades Later
What Is A Liner Bill Of Lading at Dalton Finn blog
Leaf Guard Installation in Isle of Palms - A House in the Hills
How to Perform the Wedding MC Speech at a Reception
Annual Implementation Plan-2024-2025-MONA-ES-DRAFT.docx
Thankful For Delays, Disappointments, And Frustrations - Oikoria
What Is An Exle Of A Conclusion In Math Definitions - Infoupdate.org
Every Doctor Who Actor That Returned In The Centenary Special
‘Master Slave Husband Wife’ Author Interview – NBC Boston
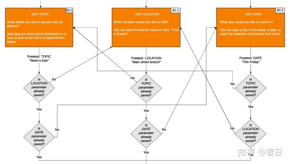
对话流的设计(by Master.of.Code) - 知乎
BERT.pptx
Venice Carnival Ball: The Glass Slippers 9th February 2024
Kit de peinture diamant échelle avec fleurs - Art aquarelle coloré
Oak Framed Annexes - Nationwide Service
Based on this image's title: “[Python] EP 10: Conditional Statement | by Master | Artisan Brain ...”