Beginning Functional JavaScript: Uncover the Concepts of Functional ...
Mastering the Art of Functional JavaScript: Immutability, Pure ...
Discover Functional JavaScript: An overview of Functional and Object ...
Exploring vital functional programming concepts in JavaScript: A hands ...
Essentials of Functional MRI Basic Concepts to Advanced Applications ...
Solved: The '' ABC '' of a functional behavior assessment is: A ...
Beginning Functional JavaScript: Functional Programming With JavaScript ...
Functional Programming in JavaScript: Concepts and Examples | by Tech ...
Functional Programming in JavaScript: Concepts and Examples » Dezlearn ...
Basic Concepts of Systemic Functional Linguistics | PDF | Cognitive ...
Functional domain studies uncover novel roles for the ZTL Kelch repeat ...
Online Course: Functional Programming Concepts in JavaScript from ...
Functional JavaScript: Introducing Functional Programming with ...
JavaScript: Functional Programming for JavaScript Developers Antani ...
Free Course: Fundamentals of Functional JavaScript from Udemy | Class ...
Buy Beginning Functional Analysis Book Online at Low Prices in India ...
🚀 Uncover the secrets of the american ni usb-6002 multi-function i/o ...
LJI scientists uncover the structure and function of Inmazeb, the first ...
Parent Purchase pdf handout #468 Stage 3: Beginning Functional Play in ...
Functional JavaScript: basic concepts | Antonio Díaz Correa
Functional Programming in JavaScript: Concepts and Best Practices
Simple Functional Programming concepts in JavaScript – Web Development ...
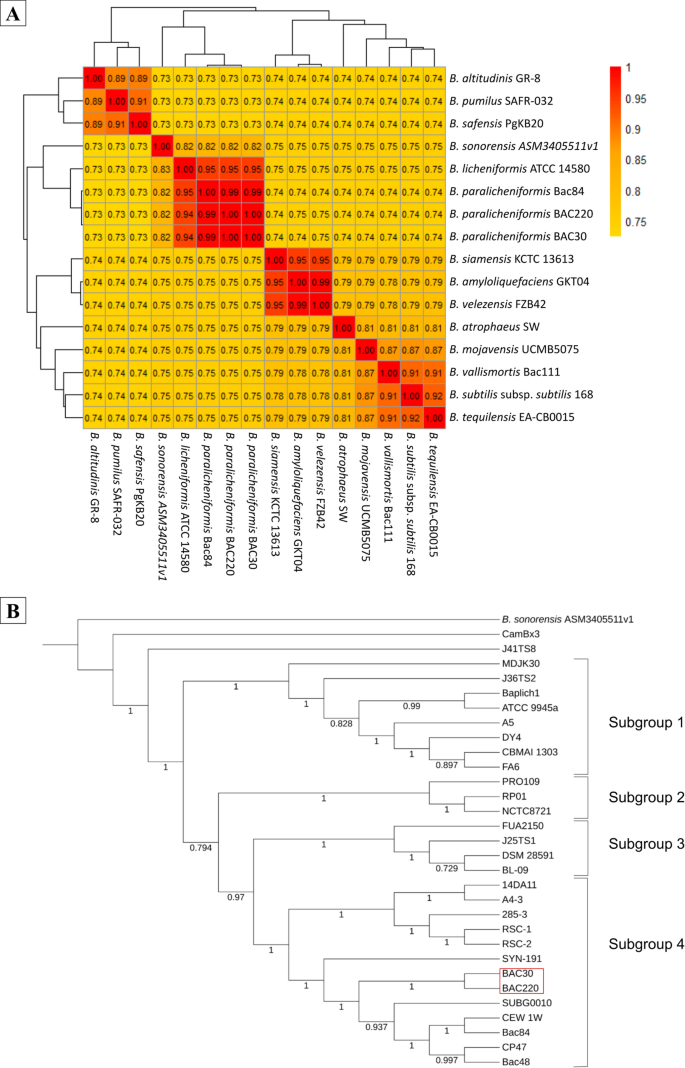
Comparative and functional analyses of Bacillus paralicheniformis ...
Basic Concepts in Functional Biomechanics | PDF | Force | Deformation ...
Mastering JavaScript Functional Programming: Write clean, robust, and ...
Mastering JavaScript Functional Programming: In-depth guide for writing ...
Jual Buku Cetak Mastering JavaScript Functional Programming | Shopee ...
Free Video: Learn Functional Programming With JavaScript from Envato ...
Functional genomics explainer: A strategic opportunity for the UK | BIA
Online Course: JavaScript interview: Learn functional programming with ...
Lung Function in Health and Disease: Basic Concepts of Respiratory ...
What Is The Functional Programming In JavaScript
Stage 3: Beginning Functional Play Recommended Toys - Teach Me To Talk
Online Course: Learning Functional Javascript with Ramda from Udemy ...
Free Video: Functional Programming in JavaScript from YouTube | Class ...
Functional Safety (ISO 26262) In Software-Defined Vehicle (SDV ...
Create a modern, creative and functional website in javascript by ...
Kelly Wilson · BSRT | FDN-P | Functional Health | | 𝐌𝐨𝐫𝐞👇 S𝐢𝐠𝐧𝐬 𝐲𝐨𝐮𝐫 ...
Functional Analysis von Promislow (2008, Gebundene Ausgabe) online ...
Noemí Paola | Functional Dermatology (@integrativeaestheticsboston ...
Functional Nutrition | Hormones • Bloodwork • Gut Health (@eatprety ...
Long time no see: Freemasons uncover vault of century-old photos ...
Trans-ancestry transcriptome-wide association and functional studies to ...
Functional Webcam Concepts : TE-W01
Functional JavaScript - GlideRecord, Part 3: mapGR... - ServiceNow ...
Amazon.com : iLOLA The Beginning Gift Set & Lemon Ginger Tulsi Tea ...
Ashley Atchison | Functional Nutritionist & Gut Health Coach (@ashley ...
SOLUTION: Beginning functional javascript 2nd edition - Studypool
JavaScript - Functional Programming Concepts - DEV Community
What Is the Functional Programming Principles in JavaScript
Javascript Cheat Sheet: Functional Programming (Es6) - Kendo Ui ...
How Elegant Can Functional Programming Be? | by Awwwesssooooome ...
Introduction to Functional Programming | by M Business Solutions ...
JavaScript Functional Programming Made Simple: A Practical Guide with ...
Functional Programming Projects with JavaScript (Video Course) - WOW! eBook
Functional Programming Projects with JavaScript (Video Course) | InformIT
How to Find the Factorial of a Number in JavaScript? - Scaler Topics
Functional management : benefits, challenges, examples and advice
Functional Groups Exam Flashcards | Study Prep in Pearson+
Functional Javascript 101: Object Oriented Programming Mobomo
Functional Programming in JavaScript Explained with Examples
RNA sequencing screening and gene function analysis uncover G protein ...
Which ADAS Level Is Available In India And Why? Let’s See The Different ...
The Brain Blossom Center by Spoelstra Family Chiropractic ...
Compound Interest: Functional Groups in Organic Compounds
Improving functional genomics to find novel gene targets and biomarkers
What Is a Functional Organizational Structure? - AIHR
How to Use Functional Dependencies in Database Design | ClickUp
Introduction to Functional Pottery - Grand Marais Art Colony
How to Approach Functional Landscape Design ☑️ Step by Step
Functional safety
Biliary organoids uncover delayed epithelial development and barrier ...
How The MET Technique Is Used For Gait Analysis - Chiropractic ...
Functional programming in JavaScript
What Are the Basics of JavaScript? Learn the Essentials
Protein language models uncover carbohydrate-active enzyme function in ...
What is Functional Programming? Tutorial with Example
An introduction to functional programming in JavaScript | Opensource.com
10 JavaScript Concepts For React JS | PDF | Java Script | Anonymous ...
Physicists uncover 'parallel circuits' of spin currents in antiferromagnets
Follow the author
Deconvolution of metal apportionment in bulk metal-organic frameworks
22 Best ECMAScript Books of All Time - BookAuthority
Mau Belajar AI dari Dasar? Berikut Tips yang Bisa Diikuti untuk Pemula ...
Be That Life Experience with Mary Cristine | Comment “YES” if you agree ...
Soil microbiomes – a nature-based solution for sustainable agriculture ...
20 Best ECMAScript Books of All Time - BookAuthority
Implementing a UML state machine using AWS Step Functions | AWS Compute ...
JavaScript Functions 101: A Beginner’s Guide to Getting Started | by ...
Scientists Uncover Brain Signals for Good Memory Performance
JavaScript for Kids: Learn to Code Websites & Games
5 JavaScript Terms Beginners Need to Know | Course Report
info340-functional-javascript
info340sp24-functional-javascript
What is Function and Aesthetics in Dentistry? with Dr. Khanna
What Does Being a Cross-Functional Team in Scrum Mean? | Scrum.org
Business Functions - What is it, Types, Examples, Importance
Creazione di un organigramma: una guida completa con EdrawMind
Irene Bakker (@functional_care) • Instagram photos and videos
Personalized Midwifery Care | Midwifery Services in Las Vegas
Organizational Structure Vital Role in Shaping Business Innovation
JavaScript Function Parameters: Working with Function Arguments - CodeLucky
JavaScript ES8 函數式編程實踐入門, 2/e | 天瓏網路書店
JavaScript Function Examples | GeeksforGeeks
Based on this image's title: “Beginning Functional JavaScript: Uncover the Concepts of Functional ...”