蝴蝶曲线(Butterfly curve) - 知乎
Python数据可视化进阶:打造高质量图表的完整指南 - 知乎
python - Butterfly Curve with all the folds of the wings of different ...
python 09 使用python制作蝴蝶曲线及解数学方程 - 知乎
期权策略(13):Butterfly Spread - 知乎
【千锋Python】利用scikit-plot可视化机器学习模型! - 知乎
Python科研绘图美化,并且添加进度条 - 知乎
期权策略(十) - Butterfly Spread - 知乎
python绘图十大实用进阶技巧:让你的图表从平庸到专业 - 知乎
浅谈 python 绘图 2 - 知乎
如何在Python中生成图形和图表 - 知乎
用 Python 做科学计算(工具篇)—— scipy 使用指南 - 知乎
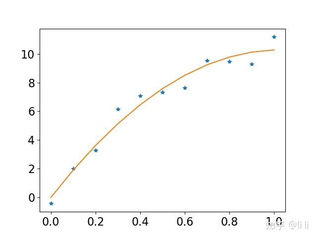
Python曲线拟合详解 - 知乎
使用python绘制蝴蝶函数 - 知乎
20+个Python实战案例(附完整源码和数据) - 知乎
如何用Python画实时更新的波动率曲线图? - 知乎
Python数学实验与建模(4) - 知乎
正方格子中的Hofstadter Butterfly - 知乎
python科研作图初步 - 知乎
一种简单且看着稍微高级的Python画图方法 - 知乎
利用Python进行数据分析——绘图和可视化(八)(1) - 知乎
蝴蝶曲线 - 知乎
使用python做数据拟合 - 知乎
Pythons数据可视化之seaborn绘图 - 知乎
你都用 Python 来做什么? - 知乎
蝶形(butterfly)网络 - 知乎
【Python学习蝴蝶书】第三章 初探OpenCV18-绘图(曲线) - 知乎
期权策略(12):Iron Butterfly - 知乎
GH科普系列-18-curve系列3 - 知乎
scipy.optimize.curve_fit函数用法解析 - 知乎
Curves & Splines 写一点 - 知乎
Python:matplotlib绘制直方图 - 知乎
基于遗传算法和粒子群优化算法优化LSTM(Python代码实现) - 知乎
Python使用turtle画蝴蝶 - 知乎
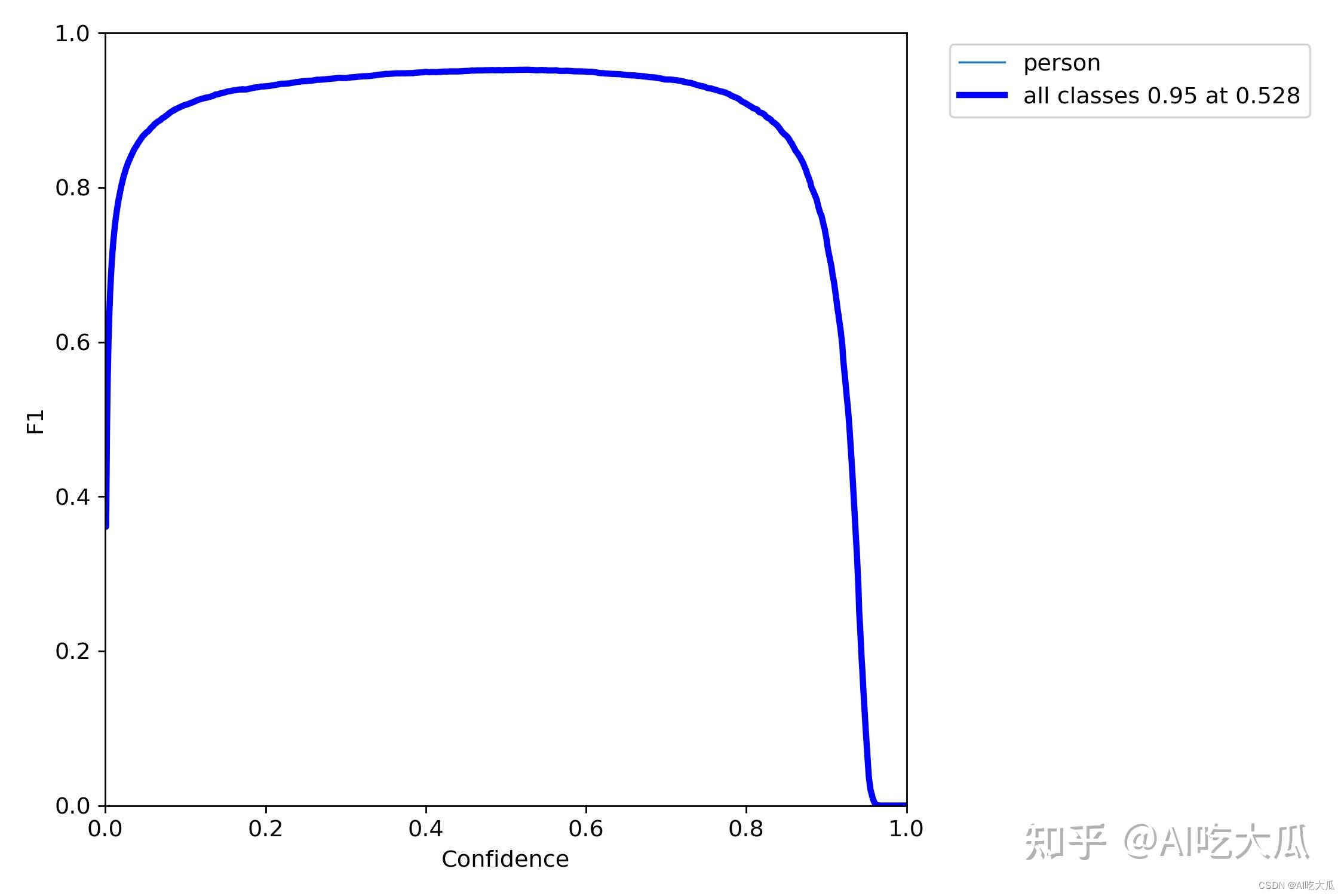
行人检测(人体检测)2:YOLOv5实现人体检测(含人体检测数据集和训练代码) - 知乎
尼古拉斯凯奇头像这种曲线是否真实存在? - 知乎
计算正方格子的Hofstadter Butterfly能谱图 - 知乎
Parameter-Efficient Orthogonal Finetuning via Butterfly Factorization - 知乎
蝴蝶优化算法 Butterfly Optimization Algorithm - 知乎
计算圆心的IoU和可视化(python代码) - 知乎
收益率曲线动态变化(Dynamic Yield Curve)交易策略(三) - 知乎
python波动率曲面系列之一——原始隐含波动率曲面 - 知乎
GH科普系列-17-curve系列2 - 知乎
Python数学实验与建模(7) - 知乎
仅就作图而言,Python 和 MATLAB 有可比性吗? - 知乎
Animated Representation of Butterfly curve - YouTube
The Butterfly Curve by 3x3xyz - MakerWorld
python数据挖掘项目实训(1) - 知乎
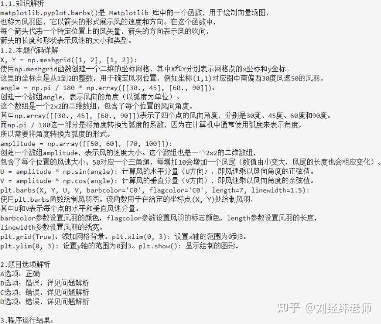
Python中的数据可视化:风羽图matplotlib.pyplot.barbs() - 知乎
Noise Margin (噪声容限) - 知乎
Butterfly Curve with Python #maths #curiosity #beautiful #shorts #magic ...
Butterfly Curve with Python Turtle – Python and Turtle
方格子的霍夫斯塔特蝴蝶(附Python代码) - Ji-Huan Guan
Solved 2. (Python programming) The butterfly curve is given | Chegg.com
Butterfly Curve Graph
Developing a Trading Strategy: The Butterfly Oscillator Method - MQL5 ...
贝塞尔曲线数学原理及Python实现 - AI备忘录
Mosaic Butterfly Curve with Python Turtle – Python and Turtle
Butterfly Curve -- from Wolfram MathWorld
用python编写蝴蝶曲线的动画 - 灰信网(软件开发博客聚合)
The displacement butterfly curves. (a) initial butterfly curve (b) the ...
Butterfly Pattern Plot using python | Python Coding
Butterfly Curve, a visually complex and beautiful plot that exhibits ...
python 画蝴蝶_ProE常用曲线方程:Python Matplotlib 版本代码(蝴蝶曲线)-CSDN博客
蝴蝶曲线及python实现_51CTO博客_python画函数曲线
Butterfly Graph Definition at Eva Sherwin blog
如何用Python画出玫瑰曲线和蝴蝶曲线_如何用pathon绘制花形曲线-CSDN博客
butterfly pattern in python | Basic computer programming, Coding ...
Python学习笔记之Matplotlib模块入门(直线图、折线图、曲线图、散点图、柱状图、饼状图、直方图、等高线图和三维图的绘制)-腾讯云 ...
16000字++|Python GUI|PyQt/PySide|PySide6二维图表(1):QtCharts饼状/折线/柱形图、螺旋曲线等 ...
Example of a butterfly curve. | Download Scientific Diagram
27个必知的Python人工智能库!-腾讯云开发者社区-腾讯云
Python学习笔记之Matplotlib模块入门(直线图、折线图、曲线图、散点图、柱状图、饼状图、直方图、等高线图和三维图的绘制)-1-阿里 ...
使用Mathematica绘制蝴蝶线(Butterfly Curve)_sram butterfly curve-CSDN博客
使用Python绘制各种优美简单曲线_酸菜鱼编程的博客-CSDN博客_python 曲线
butterfly pattern in python | Butterfly Pattern | Patterns in Python ...
Based on this image's title: “(python)butterfly curve - 知乎”