Socket Programming In Java • Scientyfic World
Socket Programming in Java | Socket Class
Socket Programming in Java | Socket Class Methods with Java Program
Networking & Socket Programming In Java | PPT
Socket Programming in Java | Client Server Architecture | Java ...
Socket Programming in Java | One-Way and Two-Way Communication | Client ...
Socket Programming in Java | Client-Server App Tutorial | Learn Socket ...
Socket Programming in Java | Java Networking Tutorial | Edureka
Socket programming in java (TCP) made Simple | Client Server program ...
Socket programming in java | Client Server Program in Java Using ...
Introduction to Socket Programming in Java | by Jathishwarya ...
Java Socket Programming - Upgrade your programming skills in Java ...
Socket Programming in Java - Naukri Code 360
Socket Programming in Java - First Code School
Socket Programming Example In Java at Charlene Ortega blog
SOLUTION: Basics of networking socket programming in java - Studypool
Java Socket Programming - Simple Client and Server Program | Socket ...
What is Socket Programming in Java - YouTube
SOLUTION: Network socket programming in java - Studypool
Advanced Socket Programming Techniques in Java Networking
Quiz on Socket Programming in Java - DataFlair
Socket Programming In Java For Client Server Communication at Rose ...
Socket Programming in Java - Established Java Socket Connection - DataFlair
Socket programming in Java
Introduction To Socket Programming In Java
Getting Started With Socket Programming in Java - Codemotion
Socket Programming in Java using Netbeans - YouTube
TCP Socket Programming in Java - YouTube
PPT - SOCKET PROGRAMMING IN JAVA PowerPoint Presentation, free download ...
Socket Programming in Java - YouTube
UDP Socket Programming in Java Tutorial - YouTube
Datagram UDP socket programming in java - YouTube
Socket Programming in Java: Comprehensive Guide | Board Infinity
Group Chat Application Project using Socket Programming in Java
UDP Socket Programming in Java - YouTube
Socket programming in Java. Overview | by Binita Bharati | Medium
Do socket programming in java, python, c and cpp by Babar_khan93 | Fiverr
How To Write My Own Printf() In C? | Scientyfic World
How To Use React Props In Your React App? | Scientyfic World
Java Socket Programming - Java Code Geeks
Multithreaded Socket Programming in Java?
What is Socket Programming in Java? All You Need to Know
What is Socket Programming in Java? All You Need to Know - Intellipaat
Java socket programming - Simple client server program - YouTube
Socket Programming in Java: Comprehensive Guide
TCP Sockets Communication: Java Socket Programming Explained - @dsabyte
What Is Socket Programming Java at Arthur Hanley blog
What is socket programming in C? - Scaler Topics
Socket Programming in C/C++ - GeeksforGeeks
Networking In Java: The Complete Guide • Scientyfic World
React Js: Getting Started Guide | Scientyfic World
Chat Application using Java Socket Programming and JavaFX - YouTube
Java Archives • Scientyfic World
How To Master API Development With Apidog? | Scientyfic World
Server-side Rendering With React Router | Scientyfic World
How To Optimize React Applications For Better SEO | Scientyfic World
How To Use Regex In React Js? • Scientyfic World
What Is HTML Parsing? | Scientyfic World
How To Optimize The React DOM Size? | Scientyfic World
Exploring React Fragments: Simplifying Your JSX Code | Scientyfic World
Java Socket Programming: How to Build a Chat App
What Are Sockets In Java at Mary Loomis blog
Java Socket Network Interface at Autumn Allen blog
11 Benefits Of Node.js For Backend Development • Scientyfic World
How To Implement Stack Data Structure Using ReactJS? • Scientyfic World
CSS Parsing Explained • Scientyfic World
Exploring React Fragments: Simplifying Your JSX Code • Scientyfic World
React Js: Core Concepts You Need To Know Before Starting • Scientyfic World
Server-side Rendering With React Router • Scientyfic World
Top 6 JavaScript Frameworks You Should Know About • Scientyfic World
React Props 101: Guide To Pass Data Between Components • Scientyfic World
What Does HTML Parsing Mean? • Scientyfic World
How To Dockerize A React Native App? • Scientyfic World
Chrome Developer Tools: A Comprehensive Guide • Scientyfic World
How To Build A Browser Using Python? • Scientyfic World
How To Use React Redux For Global State Management? • Scientyfic World
Java Sockets Tutorial - YouTube
CSC435-Sp2019-Module-2-Socket-Programming-in-Java | PDF | Port ...
Master Java Sockets: Instantly Boost Your Network Skills!
Tcp/ip server sockets | PPTX
How To Implement Linked List Without Using The Built-in Java Library ...
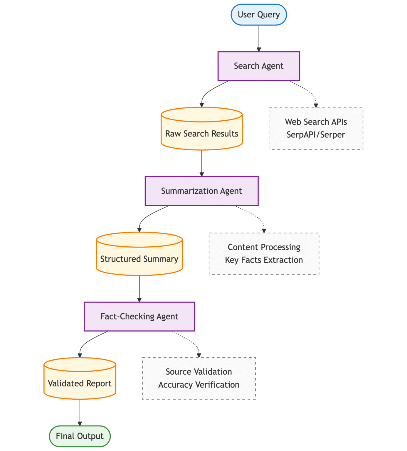
Build A Multi‑Agent Research Pipeline With LangChain In N8n ...
MERN Stack: Build An App With MongoDB, Express.js, React, Node.js ...
10 Reasons Why Visual Studio Code Is The Best IDE For Web Development ...
AWS Amplify And AWS CDK: How To Connect MySQL And PostgreSQL Databases ...
How To Integrate Firebase Authentication With A React Application ...
Zed Code Editor: Technical Architecture And Performance Benchmarking ...
Cn exp 2 - its the lab manual - EXP 2 STUDY OF BASIC FUNCTIONS OF ...
JAMstack Architecture: A Modern Approach To Web Development ...
Based on this image's title: “Socket Programming In Java | Scientyfic World”