Agentscope Java v1.0 Has Been Released, Allowing Java Developers to ...
AgentScope: A Flexible yet Robust Multi-Agent Platform——一个灵活且鲁棒的多智能体平台 ...
GitHub - agentscope-ai/agentscope: AgentScope: Agent-Oriented ...
Quickstart: Create a Java app on Azure App Service - Azure App Service ...
GitHub - sunxien/agentscope-java-examples: show example for agentscope ...
GitHub - agentscope-ai/agentscope-java: AgentScope Java: Agent-Oriented ...
java-sdk/examples/src/main/java/io/dapr/examples/configuration ...
java-samples/tasks/quickstart/src/main/java/TasksQuickstart.java at ...
maa-framework-java/maa-sample/src/main/java/io/github/hanhuoer/maa ...
java/examples/examples-release-latest/src/main/java/io/kubernetes ...
agentscope-runtime/README_zh.md at main · agentscope-ai/agentscope ...
AgentScope Models & Tutorials Guide | PDF | Parameter (Computer ...
gradle-build-scan-quickstart/src/main/java/example/Example.java at main ...
AgentScope Package Overview | PDF | Parameter (Computer Programming ...
GitHub - agentscope-ai/agentscope: Build and run agents you can see ...
apiapplication/src/main/java/io/getarrays/api/security ...
API-Examples/Android/APIExample/app/src/main/java/io/agora/api/example ...
opentelemetry-java-examples/jaeger/src/main/java/io/opentelemetry ...
AgentScope Java v1.0 发布,让 Java 开发者轻松构建企业级 Agentic 应用-阿里云开发者社区
阿里巴巴 AI 的开源项目 AgentScope 安装与使用 For Java_scopeagent for java-CSDN博客
Java领域构建Agent新杀入一匹黑马(agentscope-java)-CSDN博客
阿里巴巴 AI 的开源项目 AgentScope 安装与使用 For Java-CSDN博客
Releases · agentscope-ai/agentscope-java · GitHub
AgentScope Java v1.0 发布,让 Java 开发者轻松构建企业级 Agentic 应用 | Nacos 官网
一文讲透 Spring AI Alibaba 与 AgentScope 的定位与区别 | Spring AI Alibaba
Java领域构建Agent新杀入一匹黑马(agentscope-java) - 技术栈
AgentScope AI: A Complete Guide to Building Multi-Agent Systems
Hello AgentScope Java - Alibaba Cloud Community
AgentScope
AgentScope深入学习-总体认识_agentscope java 学习与使用-CSDN博客
AgentScope - 面向智能体编程:构建大语言模型应用 - Aitoolnet
掌握Multi-Agent实践(一):使用AgentScope实践入门和Workstation上手指南 - 知乎
AgentScope Java 核心架构深度解析-CSDN博客
agentscope-ai/agentscope-java | DeepWiki
Java构建Agent领域杀出一批新黑马(agentscope-java) - 知乎
AgentScope/README_ZH.md at main · AgentScopeTeam/AgentScope · GitHub
阿里的又一个 AI 开源项目 AgentScope_agentscope-java官网-CSDN博客
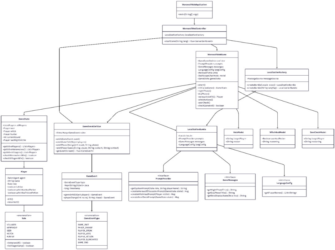
多智能体协作与结构化输出:基于agentscope-java的狼人杀实现详解(附完整代码)_agentscope java-CSDN博客
【0 元免费学】AgentScope Java 极客时间公开课上线!-CSDN博客
agentscope · PyPI
AgentScope Java
Java agent入门及demo示例(附源码)_java agent demo-CSDN博客
AgentScope Java 核心架构深度解析 - 技术栈
Maven Repository: io.agentscope.examples » quarkus
使用AgentScope Workstation零代码拖拽搭建多智能体应用-开发者社区-阿里云
Java估计Agent领域新杀出一匹黑马(agentscope-java) - 技术栈
agentscope·PyPI
【Agent系列】详细调研总结19种主流Agent框架-CSDN博客
大模型开发 - AgentScope Java v1.0 深度解读-CSDN博客
AgentScope 1.0:从ReAct范式到生产级智能体应用的开发者中心框架_agentscope java-CSDN博客
AgentScope Java 1.0:企业级自进化Agent开发框架,Java开发者入门大模型应用首选!-CSDN博客
AgentScope工作站
AgentScope Java 入门到进阶
Extending Spark With Java Agent (handout) | PDF
【多Agent框架】05-AgentScope:灵活而强大的多Agent平台 - 知乎
Java Io Javatpoint Roadmap To Thriving In Modern Java Development
从大模型到Agentscope——分布式Multi-Agent应用开发与部署-CSDN博客
Java IO Streams - TestingDocs
【AI Agent洞察】16-AgentScope:灵活而强大的多Agent平台 - 知乎
基于AgentScope框架开发完整的Agent项目流程_agentscope studio安装-CSDN博客
掌握Multi-Agent实践(一):使用AgentScope实践入门和Workstation上手指南-云社区-华为云
从大模型到Agentscope——Multi-Agent框架应用与开发-CSDN博客
Hello AgentScope Java-CSDN博客
阿里的低代码agent开发工具:AgentScope - 资源荟萃 - LINUX DO
AgentScope Studio 安装与测试_agentscope 安装-CSDN博客
SpringAIAlibaba && AgentScope Java 双周会 - 知乎
AgentScope 1.0 - 阿里通义开源的多Agent开发框架 | AI工具集
AgentScope Java 核心架构深度解析 - wasp - 博客园
分布式多智能体高可用架构设计与落地实践_agentscope-java-CSDN博客
【2025版】19类Agent框架对比(非常详细)从零基础入门到精通,收藏这篇就够了-CSDN博客
AgentScope 正式发布 Skills 支持 - 实现渐进式披露-阿里云开发者社区
AgentScope使用入口地址 Ai模型最新工具和软件app下载
Opening an AI Milk Tea Shop with AgentScope Java - Alibaba Cloud Community
custom_prompt.py · modelscope/AgentScope at main
agent例子 java java agent技术_mob6454cc6faf88的技术博客_51CTO博客
Spring Boot项目快速搭建演示及Spring Quickstart Guide中文翻译-CSDN博客
eclipse中java文件打开异常,eclipse中的java.io.FileNotFoundException异常-CSDN博客