Solved Create a python program for the following program: | Chegg.com
Solved Create a Python program for the following flowchart: | Chegg.com
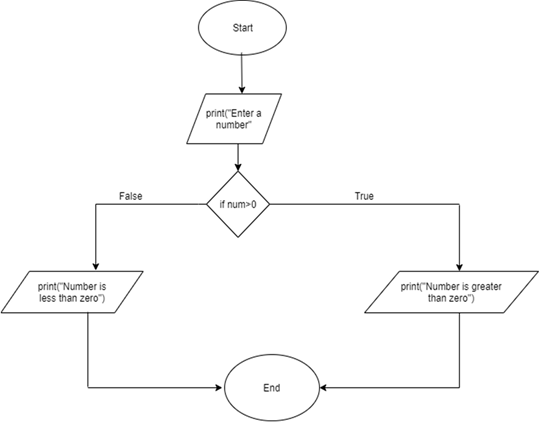
Solved Create a python program for the following flowchart: | Chegg.com
Solved Bonus: Write a python program for the flow chart | Chegg.com
Solved Write Python Code For the following Flow Chart Hint: | Chegg.com
Solved 4. Create a Python program to implement the following | Chegg.com
Solved Write a python program for the following flowchart | Chegg.com
Solved Create a Python program based on the following | Chegg.com
Solved The following flow chart describes an algorithm for | Chegg.com
Solved Write a python program based on the following flow | Chegg.com
Solved Q2. Write a program in Python for the flow diagram | Chegg.com
Solved Based on the following flow chart write python code | Chegg.com
Solved Write python code for below flow chart | Chegg.com
Solved 3. Convert the following flowchart into a Python | Chegg.com
Solved 2. Convert the following flowchart into a Python | Chegg.com
Solved Write python statements for the following flowchart: | Chegg.com
Solved 10 Write the python code for below flow chart.(Make | Chegg.com
Solved Given the following flowchart, provide a Python code | Chegg.com
Solved 2. Using the following flowchart, write a Python | Chegg.com
Solved Python coding for the following flowchart | Chegg.com
Solved Q1) Write a python program for the algorithm based on | Chegg.com
Solved For the flowchart given, write a module in Python | Chegg.com
Solved Algorithm and Flowchart Draw a flow chart of the | Chegg.com
Solved 16) Write a Python program for the flowchart in 15) | Chegg.com
Solved Question 2 Create a flowchart for the for the | Chegg.com
A flow chart for the Python code. | Download Scientific Diagram
Solved Give Python code that expresses the following flow of | Chegg.com
Solved Given the following flowchart, provide the Python | Chegg.com
Solved Look at the flowchart. Write a Python program | Chegg.com
Solved Convert the given flowchart into a Python code: start | Chegg.com
Solved Given the following flowchart, write the Python code | Chegg.com
Solved Question 16 20 pts Draw the flow chart that exactly | Chegg.com
Q1) Write a python program for the algorithm based on | Chegg.com
Solved Write the algorithm and code in Python for the given | Chegg.com
Solved Q1) Answer the questions for the following flowchart. | Chegg.com
Solved Write a Python program based on the flowchart down | Chegg.com
Solved 1. Create and design the flowchart and Python program | Chegg.com
Solved What is the python code of following this flowchart, | Chegg.com
Solved Draw flowcharts and create Python code for problems 1 | Chegg.com
Solved 12. Draw a flowchart to print the following pattern: | Chegg.com
Solved in python programming Based on the attached flow | Chegg.com
Solved Write a python program by looking at the flowchart | Chegg.com
Solved MAKE A PYTHON PROGRAMMING FROM THE FLOWCHART BELOW | Chegg.com
Solved Task Two Implement the following flowchart as a new | Chegg.com
Solved Solve in Python please, use the image above for the | Chegg.com
Solved You are given a flowchart representing a Python code | Chegg.com
Solved Write python code to implement below flow chart, Make | Chegg.com
Solved Write the python program based on the flowchart given | Chegg.com
[Solved] How to draw a flow chart by using the below python code ...
Solved Instructions: IN PYTHON You need to code the two | Chegg.com
Solved Problem#1: Draw the Flowchart of the following code: | Chegg.com
Solved 4. On the left you have the complete flow diagram, on | Chegg.com
Solved Write the Python code that will implement the | Chegg.com
Solved 4. Study the following flowchart carefully: START | Chegg.com
Solved Python coding question: Write some code in a | Chegg.com
Solved You may use either Flowgorithm or Python for this | Chegg.com
Solved 2. Draw the flowchart for the program and show the | Chegg.com
Solved [M4_CSQ3] Draw a flowchart and construct a python | Chegg.com
Solved Python Programming Direction: Using the given | Chegg.com
Solved Using Python: (also, please explain how your flow | Chegg.com
Solved Question 1: Everything Starts with a Flowchart | Chegg.com
[Solved] Write python code for the following flowchart using while ...
Solved Problem 3: Flowchart into an algorithm. Given the | Chegg.com
Solved Problem ONE: Translate this following flowchart into | Chegg.com
Solved Homework 2A : Flowchart - Start by generating the | Chegg.com
Python Flow Chart | PDF
Solved Question. Please help me to change the flowchart to | Chegg.com
Solved Exercise 1 Make the flowchart that solves the | Chegg.com
Create a flowgorithm chart and python program design a...
Write a program Flowchart.py that implements the | Chegg.com
Answered: Write a Python program that: Create the algorithm in both ...
Consider the following function.Express f in terms | Chegg.com
Solved PLEASE HELP THIS ME FINISH. THIS IS THE STRUCTURE OF | Chegg.com
Solved Project using Python. Please complete the project in | Chegg.com
Solved Algorithms and Flowcharts In computer science and | Chegg.com
[Solved] Function Question: Please create the flowchart using the ...
Task 2 flow diagram Python code. | Download Scientific Diagram
[FREE] For this assignment, you will create a flowchart using ...
[Solved] Convert the flowchart in lab assignment 8 to a Python program ...
Task 3 flow diagram Python code. | Download Scientific Diagram
Solved What to Do: start In this exercise you should design | Chegg.com
Python code & Flow chart – Hello World!
Flowchart For Function In Python
[Solved] Need help turning the code below into a flowchart in ...
[Solved] Create 2 Python programs based on week 5 flowcharts and ...
[Solved] [M4_CSQ2] Draw a flowchart and construct a python program to ...
SOLVED: Hello, I want to convert a flowchart I made into a Python ...
python - Trying to understand flow control/charting - Stack Overflow
How to create flowchart diagram using python - YouTube
Answered: PYTHON PROGRAMMING ONLY NEED HELP MAKING A FLOWCHART TO ...
Year 9 Flowcharts to Python (Free Version) | Teaching Resources
SOLVED: Write the Python script which calculates and displays the cost ...
Part Two: Flowchart Task (50%) Examine the following flowchart and ...
Guided Practice Create Your First Flowgorithm Diagram and Python ...
Python library for drawing flowcharts and illustrated graphs - Stack ...
GitHub - cdfmlr/pyflowchart: Python codes to Flowcharts · GitHub
SOLUTION: Python Flowchart - Studypool
Flowcharts - Problem Solving with Python
Draw Flowchart Python
Flowchart: Assignment Solutions - Basics of Python - Software ...
[Solved] I need assistance in creating a program using Flowgorithm to ...
How To Draw Flowchart In Python
Flowcharts: Practice Problems - Basics of Python - Software Development ...
Tutorial Python - Flowcharts
GitHub - Sylan-Padmakumar/flowcharts-flow: creating a flowchart ...
SOLUTION: Pythonflowchart - Studypool
Based on this image's title: “Solved Create a Flow Chart for the following Python function | Chegg.com”