学Java-Java高级API-4.3实用类介绍(String类length()方法) - 知乎
学Java-Java高级API-4.10实用类介绍(StringBuffer类操作字符串) - 知乎
学Java-Java高级API-4.4实用类介绍(String其他比较方法) - 知乎
学Java-Java高级API-4.8实用类介绍(String类提取练习2) - 知乎
《Java》4小时学完不挂科(赠送讲义+考点题库与答案解析) - 知乎
JAVA语言期末复习笔记(完整版) - 知乎
学Java-Java高级API-1.3集合框架和泛型(Java集合框架概述) - 知乎
学Java-Java高级API-3.2实用类介绍(枚举) - 知乎
普通大学生自学JAVA怎样才能进大厂? - 知乎
学Java-Java高级API-3.4实用类介绍(枚举的使用2) - 知乎
学Java必须会的20种常用类库和API - 知乎
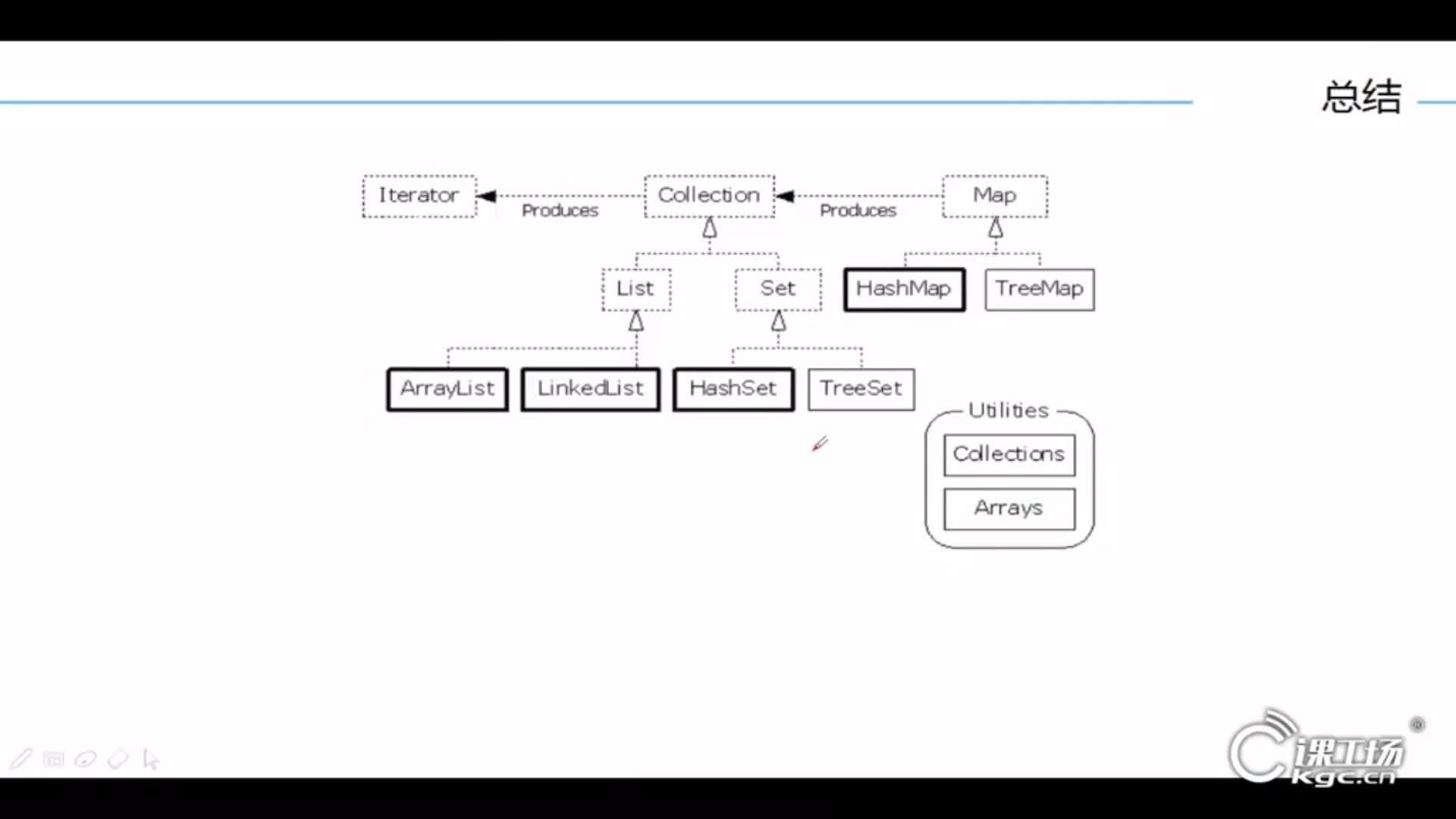
学Java-Java高级API-2.9集合框架和泛型(总结) - 知乎
java学习如何进阶? - 知乎
学Java-Java高级API-3.5实用类介绍(包装类及其构造方法) - 知乎
学Java-Java高级API-5.8项目实战-超市会员管理系统(会员管理类代码实现:积分累计) - 知乎
学Java-Java高级API-6.4输入和输出处理(一)(流) - 知乎
学Java-Java高级API-2.7集合框架和泛型(Collections类及常用方法) - 知乎
学Java-Java高级API-3.9实用类介绍(Math类) - 知乎
学Java-Java高级API-2.3集合框架和泛型(Map常用方法) - 知乎
学Java-Java高级API-5.3项目实战-超市会员管理系统(超市会员管理系统-思路分析) - 知乎
学Java-Java高级API-7.11输入和输出处理(二)(反序列化) - 知乎
Java 一文讲透API [常用类 + 常用工具](20万字博文) - 知乎
Java后端学习路线 - 知乎
Java 中 String 类的常用方法汇总 - 知乎
Java面向对象----封装类介绍、基本数据类型、封装类以及String类型之间的互相转化总结----含思维导图及学习资料 - 知乎
Java基础5:String类及其操作 - 知乎
Java 有什么必看的书? - 知乎
Java `String length()`方法 - 《BeginnersBook 中文系列教程》 - 极客文档
实用指南:java String类 - wzzkaifa - 博客园
Java基础类String学习分析 - 拿了桔子跑-范德依彪 - 博客园
Java实用类介绍(二)-CSDN博客
Java学习-常用API-String_java中字符串api-CSDN博客
java常用类------String类-CSDN博客
Java核心API编程_百度百科
Java 2实用教程(第5版)_百度百科
Java 2实用教程第4版_第4章_类与对象_word文档在线阅读与下载_无忧文档
java高级API——实用类 String类,Date日期时间操作_string date取日期-CSDN博客
《Java 2 实用教程》课程学习(8)——第8章 常用实用类_public class infnan { public static ...
java高级教程pdf_《Java高级编程实用教程》PDF 下载_IT教程网-CSDN博客
Java 学习全攻略:从入门到精通的详细指南_java学习-CSDN博客
JAVA高级特性-实用类-CSDN博客
Java 常用API类介绍_jav api分类-CSDN博客
第二章 实用类介绍_定义一个表示学生的类-CSDN博客
Java高级API--实用类介绍_sout 时间-CSDN博客
Java高级编程——常用类_java 高级编程-CSDN博客
java中String类的常用功能以及方法_string常用的方法和作用-CSDN博客
Java之认识String类(万字带你了解Java的String类)-阿里云开发者社区
Java 高级编程 第二章、实用类介绍-CSDN博客
Java 2实用教程课件(第3版第1章)_word文档在线阅读与下载_无忧文档
Java入门-API的使用(String、ArrayList类,综合案例)_java 常用 api 案例-CSDN博客
Java学习【String类详解】-腾讯云开发者社区-腾讯云
Java基础:Object与String类及常用方法解析,-CSDN博客
API&字符串(String概述,Java的常用方法比较,截取方法,替换方法,String Builder,StringJoiner,扩展字符 ...
JavaAPI文档:掌握核心类与方法-CSDN博客
Java高级编程实用教程_百度百科
java高级之注解类_标注在类上的注解-CSDN博客
Java String类深度解析:从特性到实战避坑-腾讯云开发者社区-腾讯云
java 一文讲透API [常用类 + 常用工具](20万字博文)_javaapi 知识点-CSDN博客
JAVA中实用类介绍重点总结_java.iang包-CSDN博客
高级编程--第二章 实用类介绍-CSDN博客
java基础07--类变量和类方法、main()方法、代码块、单例设计模式、final关键字_类 代码块 方法 变量-CSDN博客
Java 2实用教程课件(第3版第2章)_word文档在线阅读与下载_无忧文档
Java:String类(2):常见的方法-CSDN博客
《JAVA2实用教程第六版》笔记-CSDN博客
Java 2实用教程课件(第3版第9章)_word文档在线阅读与下载_无忧文档
Java String 类深度解析:内存模型、常量池与核心机制_java string 类的内存机制-CSDN博客
Java高级API——集合框架-CSDN博客
Java实用教程(第4版)(含视频教学)_百度百科
08Java常用API(String类、ArrayList类)_string的api-CSDN博客
Java String 类详解-CSDN博客
Java String类详解:常用方法与不可变性-CSDN博客
JAVA2实用教程-第2讲_word文档在线阅读与下载_无忧文档
JAVA2实用教程-5_word文档在线阅读与下载_无忧文档
【Java】----实用类_java中实用类的意思-CSDN博客
【JavaSE】知识点总结: String 类_java常用实用类知识点string与-CSDN博客
【java】【面对对象高级4】内部类、枚举、泛型_java内部子类-CSDN博客
序列化_Java高级API-CSDN在线视频培训
JAVA常用实用类_java常用实用类作用-CSDN博客
Java反射API详解:类、成员与对象实例化,-CSDN博客
2024超详细Java基础知识总结(文末附JAVA全套学习资料!)_j2024java程序员必学的-CSDN博客
基于《java2实用教程》的java知识点复习整理【第一章——java入门】_public class e 源文件必须命名为e.java-CSDN博客
java开发实战经典 第4章 数组与方法_s3.elem=new int [s1.length+s2.length]-CSDN博客
java 一文讲透API [常用类 + 常用工具](20万字博文)-阿里云开发者社区
Java学习常用实用类2_string regex = "[^0123456789.]+"的含义-CSDN博客
【Java常用类——String类】构造方法、字符串比较以及用户登录案例_用string模拟用户登录案例改写java-CSDN博客
java String类 万字详解(通俗易懂)-CSDN博客
JAVA常用工具类(API)-CSDN博客
第2讲 Java编程基础_文档之家
夯实Java基础系列3:一文搞懂String常见面试题,从基础到实战,更有原理分析和源码解析!-阿里云开发者社区
Java高级程序设计实战教程(第2版)(微课版)戴远泉 程宁 胡文杰课后习题答案解析
Java类与对象(1-4)全_word文档在线阅读与下载_无忧文档
JAVA中字符串长度和(字符串)数组长度的函数【string.length和string.length()】_前端 string.length ...
【Java】----实用类(二)-CSDN博客
【JavaSE专栏38】Java常用类 String 解析,字符串的花式操作-阿里云开发者社区