PRLD5121 - Rosebank College - Programming Logic and design - Studocu
Programming logic and design final quiz 1 - Started on Tuesday, 22 ...
Syllabus for CpE 112: Programming Logic and Design - Aug 2022 - Studocu
Samoy FA2 - FAAAAA - Programming Logic and Design - Studocu
Programming Logic and Design Final Exam PDF | PDF | Object Oriented ...
(Final Quiz 1, 2 ) Programming Logic and Design - ITE6101C Programming ...
Ass-pld-2 - Programming Logic and Design - PROGRAMMING LOGIC AND DESIGN ...
Programming Logic and Design Prelim Exam - Programming Logic and Design ...
Computer System Programming Logic and Design Assignment - Programming ...
Sauceee - logic and design also it - PROGRAMMING LOGIC AND DESIGN QUIZ ...
(Prelim Quiz 1,2) Programming Logic and Design - ITE6101C Programming ...
Programming Logic and Design Lecture - By: Hapilen M. Dacasin CoE., MME ...
T20S123 Assignment 3 - good - PROGRAMMING LOGIC AND DESIGN LABORATORY ...
T20L345 Santhiya R ECE C PLD 2 - PROGRAMMING LOGIC AND DESIGN ...
Programming Logic And Design - APPENDIX A Understanding Numbering ...
Programming Logic and Design - It clearly show where the structure ends ...
PRLD5121 EXAM Paper 2023 - MODULE NAME: MODULE CODE: PROGRAMMING LOGIC ...
Programming Logic & Design Final Exam Chapters 1-6 with complete ...
PRLD5121 Chapter 1: Intro to Computers & Programming Concepts - Studocu
Programming logic and design. Chapter 1 terms - Programming logic and ...
Final Exam logic Design 2015-1 - Philadelphia University Student Name ...
Programming Logic and Design 2 | PDF | Interest | Computer Program
Chapter 1 Checkpoint Answers - Starting Out With Programming Logic and ...
Technical Referencing & Programming Logic Guide (CS101) - Studocu
Programming Logic and Design Notes | PDF | Control Flow | Array Data ...
Programming Logic and Design (Chapter I-V Review) Questions with ...
Activity#1( Programming AND Logic Design) Alonzo, Eunice SP - START ...
Programming Logic and Design
DLCA Easy Solution - dlcoa notes - Digital Logic Design and Analysis ...
Programming Logic and Design Comprehensive 7th Edition Joyce Farrell ...
Gate final - Digital Logic - Studocu
MIDTERM EXAM Programming Logic and Design.pdf - Programming Logic and ...
Programmable Logic Devices - Analog and digital electronics - Studocu
Programming Logic and Design, Introductory (9th Edition) - eBook
Programming Logic and Design Workbook | PDF | Arduino | Power Supply
Programming Logic and Design, Comprehensive (9th Edition) - eBook
Programming Logic and Design, Comprehensive, 9th Edition - Cengage
Logic Final Exam - Truth Tables & Connectives Analysis - Studocu
Programming Logic and Design (2nd Edition) | 9781984680143
Programming Logic and Design (MindTap Course List): Farrell, Joyce ...
Programming logic and design seventh edition. Chapter 5. Looping ...
Programming Logic and Design 9th Edition PDF | airSlate SignNow
The C Programming Language ICT - logic - Part B - Computations Logic ...
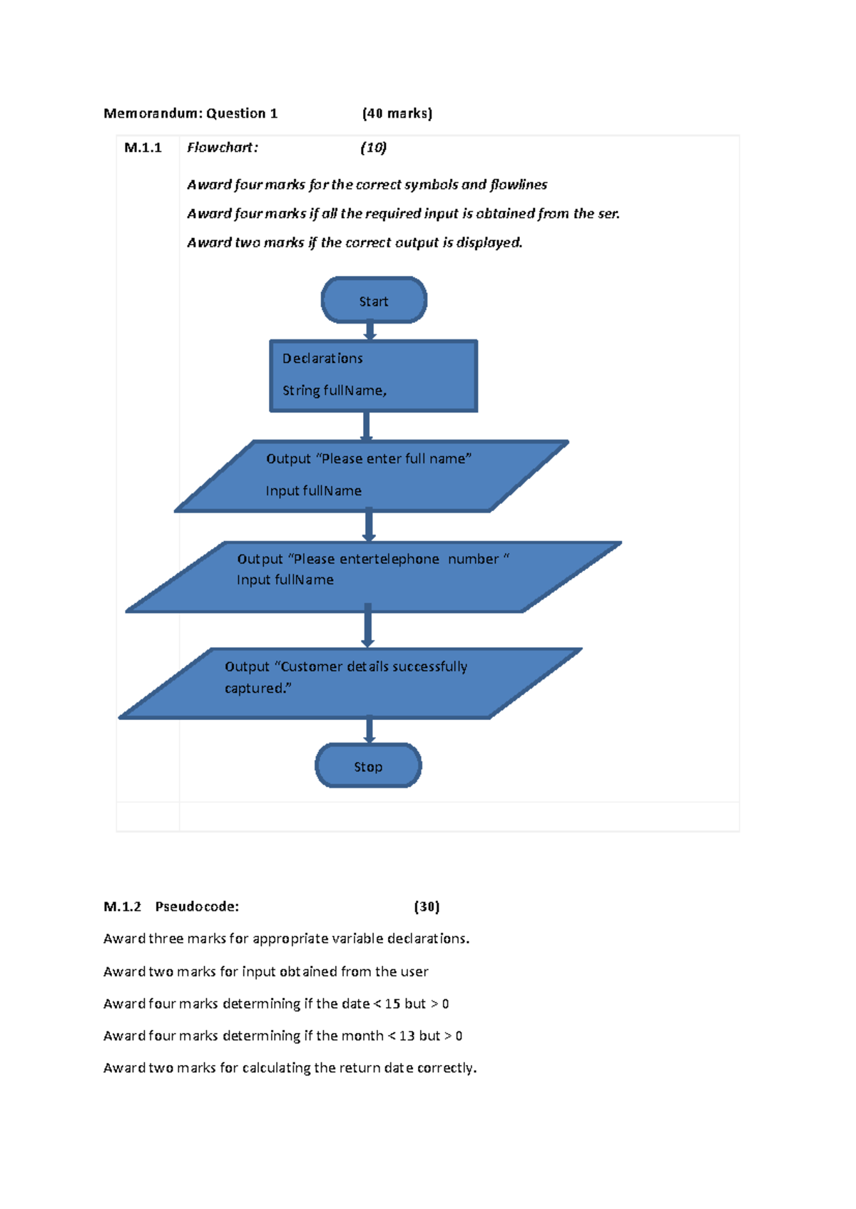
2023 PRLD5121 Tc M THT Memo: Flowchart & Pseudocode Solutions - Studocu
2024 PRLD Test Memo: Variable and Program Concepts - Studocu
PRLD5121-TEST 1 MEMO - Key Concepts and Solutions Explained - Studocu
PLD Trans.docx - Introduction to Python and programming - Programming ...
Chapter 10: Object-Oriented Programming in Programming Logic & Design ...
PRLD5121A1.pdf - 21 22 2022 MODULE NAME: MODULE CODE: PROGRAMMING LOGIC ...
Program Logic and Design | PPTX
Sheet 5 Logic Design - ... - Logic Design 2021 1 Sheet 5 1. 𝐹 ( 𝐴, 𝐵, 𝐶 ...
Assignment 1 CS302 - CS302 – Digital Logic Design Assignment No 1 ...
PPL UNIT 5 notes - It will be useful - UNIT 5 FUNCTIONAL AND LOGIC ...
Programming Logic and Design: Comprehensive, Hobbies & Toys, Books ...
Solutions For Programming Logic and Design, 10th Edition Farrell (All ...
Sheet 6 Logic Design - ... - Logic Design 2021 1 Sheet 6 Design a ...
Laboratory Task 1 - yes - BASIC LOGIC OPERATIONS - Studocu
UNIT 2 Activiy - none - Programming, Logic, and Design - UNIT 2 LAB ...
Solved PROGRAMMING LOGIC AND DESIGN. MIDTERM EXAM GRADE = | Chegg.com
Math/CSCI 231 Final Exam Notes: Propositional Logic Overview - Lesson 4 ...
Digital Logic Design - Digital Logic Design AKA Digital design/Logic ...
Digital Logic Design Lab Project report - Digital Logic Design Lab ...
PRLD5121 assignment - you can use to study - ST PRLD5121 Asiggnment 1 ...
SOLUTION: Iie 2022 assessment brief prld5121 - Studypool
Truth Table - PRLD5121 - Find the following using the truth table. a ...
Learn Module Outline PRLG.pdf - IIE Learn Module Outline PRLD5121 ...
Digital Logic Final Exam at Trevor Roy blog
PRLD5121 Session 15 - Ch13 | PDF | Unified Modeling Language ...
Assignment #1 Digital Logic Design( CS302) - Assignment # 01 Digital ...
Exercise 6 page 83 1 .docx - PRLD5121 Exercise 6 Page 83 This exercise ...
Take-Home Exam 1 1 - 20 2020 MODULE NAME: MODULE CODE: PROGRAMMING ...
Programming Logic Midterm Exam | PDF | Teaching Methods & Materials
Lab 2 - hiuuu - Objectives: Simplify logic functions starting from ...
Damian Luke Dorasamy - 18006728 - PRLD-TakeHomeAssignment.docx ...
Tutorial Question Paper 1 (LU1 - LU2) v001 - PRLD51 21 Tutorial ...
IIE Reference Guide 2021 - Harvard Style Reference Guide – Adapted for ...
PROG5121 ICE TASK 1 - Java Program for Electricity Bill Calculation ...
CS302 - Sample Paper - Sample Paper FINALTERM EXAMINATION Fall 2022 ...
PRLD5121Ta THT 2 .pdf - 21 22 23 2022 MODULE NAME: MODULE CODE ...
CS302 P Assignment 1 Correct-Solution - Assignment No. 1 Semester: Fall ...
CS302 P - Sample Paper - Sample Paper FINALTERM EXAMINATION Fall 2022 ...
Spring 2023 CS302 2 ...
Prld5121- Ice Task 2 | PDF
[Solved] Title Woolworths uses Information Systems to become the South ...