7 - Data Application Lab
6 - Data Application Lab
5 - Data Application Lab
七个实用的Python机器学习库 - Data Application Lab
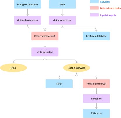
如何建立一个全自动的数据漂移检测管道 - Data Application Lab
2025年人工智能工程师必备的15个Python库 - Data Application Lab
如何使用Python进行运动检测? - Data Application Lab
Jupyter AI:生成式AI+JupyterLab,在VSCode中,你将不需要Copilot - Data Application Lab
探索Python强大引擎:将数据可视化提升到新高度的10个库 - Data Application Lab
(PDF) Python and Data Analysis - Data Application Lab...Python common ...
我为什么要放弃Jupyter Notebook? - Data Application Lab
做数据科学项目,别再用Anaconda啦! - Data Application Lab
Python使用者必看!简明指南教你使用OpenAI API - Data Application Lab
认识Julia:数据科学的未来 - Data Application Lab
新的聊天机器人ChatGPT擅长和不擅长的 - Data Application Lab
3步走方略——用Python为数据科学项目收集数据 - Data Application Lab
数据漂移_016 - Data Application Lab
Python Fire介绍 - 文艺数学君
赶紧收藏!Github 上 star 数 Top30 的 Python 开源项目 - 知乎
Python:fire模块 - 最简化命令行生成工具-CSDN博客
你必须要知道的100个常用Python库,建议收藏! - 知乎
Pycharm安装配置及汉化教程 - 知乎
urwid,一个好用的 Python 库!_python urwid教程-CSDN博客
Data Science Agent in Colab完全指南:AI驱动的智能数据分析助手_google data science agent ...
使用 Tkinter 库开始在 Python 中构建您的第一个图形应用程序 | Ahla Home
8. GUI库 - PyQt5 — [野火]Python应用开发实战指南—基于LubanCat-RK系列板卡 文档
整理了上千个 Python 工具库,涵盖24个大方向- 惊觉
图文并茂15分钟教你快速入门ReactReact 是什么 简介 用于构建 Web 和原生交互界面的库 React 用组件 - 掘金
赶紧收藏!Github 上 star 数 Top30 的 Python 开源项目_github开源项目排行榜-CSDN博客
AI编程辅助| 基于代码生成模型的实践 - 知乎
2025 年前端开发人员路线图:完整指南 - 知乎
2023年AI编程工具总结 - 知乎
taipy,一个无敌的 Python 库!-CSDN博客
工具 - clashctl-tui - 一个用于clash的命令行控制界面 - 知乎
数据库(MySQL):使用命令从零开始在Navicat创建一个数据库及其数据表(一).创建基础表 - 技术栈
Qt6.2教程——1.Qt安装及编写登录界面 - 知乎
这就是艺术,优雅的二维码生成器「GitHub 热点速览」平时如果没有需要一般那团黑乎乎的二维码,估计路过的人看见第一眼就 - 掘金
Python GUI 开发 | PySide6 & PyQt6 框架初识-CSDN博客
HeyCLI - 一个在线CLI(命令行界面)生成器,可帮助用户快速创建自定义的命令行界面和交互式命令行工具 - AI工具集
库卡工业机器人KRC4 WorkVisual 操作界面的结构与功能 - 库维科技
Top 5向量数据库 - 知乎
Python3清屏命令有哪些? - 树叶云
一款基于Fluent设计风格、现代化的WPF UI控件库 - 追逐时光者 - 博客园
InquirerPy 库的简单使用,Python交流,编程语言专区,鱼C论坛 - Powered by Discuz!
生物信息常用数据库 和 工具网站 - 知乎
使用Python生成直方图 - 知乎
为经典的命令行工具增加一个壳:自动生成命令行参数的GUI界面 - 讨论分享 - 小众软件官方论坛
简单好用的ER图工具 - boardmix
探索Python交互式编程的新境界:Python-prompt-toolkit的魔法 - 技术栈
FastGPT-基于大模型的知识库问答系统网站地址 - 做视频AI导航网
NHASNE数据库教程(1)一数据库简介 - 知乎
20 个你必须知道的 Windows 命令提示符 (CMD) 命令 - 知乎
python 写一个界面小程序_python写小程序-CSDN博客
Python数据分析与处理---Pandas库介绍-CSDN博客
运行Python程序四种方法_python怎么运行程序-CSDN博客
Python随机数和猜数字小游戏_python猜数游戏radom-CSDN博客
数据库图表 | CLion 文档
数据库图表 | DataGrip 文档
基于Python的一个开源命令行工具Python Fire_fire包安装 conda-CSDN博客
PyQT5教程_python qt5-CSDN博客
【MySQL数据库 | 第七篇】图形化界面工具DataGrip基础应用教学_datagrip创建数据库-CSDN博客
VSCode+PyQt之Python界面编写_vscode编写图形化界面-CSDN博客
最新版本VSCode配置Python、PyQt5、QtDesigner环境并创建一个ui界面测试_vs code python如何生成文件选择 ...
基于Python的大数据分析实战篇(一)_用python实现大数据实例-CSDN博客
有什么方法可以自动生成自动化测试报告?
大数据技术基础实验十:Hive实验——新建Hive表-阿里云开发者社区
【易上手快捷开发新框架技术】Flet内置图标库ft.icons的图标如何使用庖丁解牛深度解读讲解源代码IDE运行和调试通过截图为证_flet ...
【纯手撸】使用PySide6 / pyqt 搭建现代化普通B端系统图形化界面_python pyside6 做资源管理器框架界面-CSDN博客
我的Vue.js生态开源之旅-腾讯云开发者社区-腾讯云
界面开发(2)--- 使用PyQt5制作用户登陆界面_python使用pyqt5做一个登录注册界面-CSDN博客
如何用python做一个界面,python做一个界面程序_python界面开发-CSDN博客
12款AI代码生成工具,都很能打_ai代码生成器-CSDN博客
本文介绍了Qt项目创建的基本流程和关键概念。首先详细说明了项目模板分类,包括Application(应用程序)、Library(库)等类型 ...
命令行界面图形用户界面负载测试.进水数据库PNG图片素材下载_图片编号4577343-PNG素材网
使用Qt Designer和Qss设计Qt界面_qt designer qss-CSDN博客
NiceWebRL:一个用于强化学习环境的人类被试实验的Python库 | 论文 | HyperAI超神经
java写登陆界面 java登录界面的实现_轩辕的技术博客_51CTO博客
如何构建一个命令行界面(CLI)工具使用Node.js?-js教程-PHP中文网
Linux操作系统基本命令的使用_linux系统基本使用实验-CSDN博客
“认识Jupyter AI:一个新的开源项目,通过魔术命令和聊天界面将生成式人工智能引入Jupyter笔记本” – 四海吧
C — 实现windows系统的自动关机_自动关机代码-CSDN博客
掌握 GitHub Copilot:何时使用 AI 代理模式-Microsoft 365 Copilot-Office/文档编辑-软服之家
生成一个可以上传1张照片,实现输出给人物换装的照片,比如让一个小孩照片变成太空宇航员,比如让身穿校服小孩照片变成穿着传统苗族服饰的照片,要求 ...
一文读懂“生成式 AI”-腾讯云开发者社区-腾讯云
ANTI-CARLA: 一个CARLA中自动驾驶的对抗测试框架-CSDN博客
8个Vue常用UI组件库,打造精美界面!
操作系统实验 Windows 10P命令控制界面_通过几个参数生成一个excel电子表格,表格包含系统中安装的设备驱动程序的详细信息-CSDN博客
帮我用Gemini生成一个基于Mechat的儿童心理健康支持智能体,这个是一个手机软件,需用手机界面显示,软件软件进入界面是一句话“你好,我是 ...
基于pyqt的图像处理界面设计_pyqt图像处理界面设计-CSDN博客
keil5软件安装&开发环境搭建教程(mdk,c51通用)_keil5 mdk-CSDN博客
基于命令行界面的文件内容搜索工具_小工具-优美选Python小工具资源库
数据库 | DataGrip 文档
golang常用库之-pkg/term包、moby.term包、go-runewidth包 | 返回用户终端的当前宽度和高度、获取字符或字符串 ...
AI 代码生成工具 Cursor 安装和使用介绍大全_cursor代码生成器-CSDN博客
充分发挥人工智能的潜力,实现无缝、自动化、可扩展且用户友好的数据库模式生成、设计和管理
Based on this image's title: “Python Fire: 一个自动生成命令界面的库 - Data Application Lab”