Arabic Knowledge blog مدونة المعرفة العربية : First Java Program ...
Arabic Knowledge blog مدونة المعرفة العربية : How a Java program is ...
Arabic Knowledge blog مدونة المعرفة العربية : How to set path in Java ...
Arabic Knowledge blog مدونة المعرفة العربية : What is Java appletما هو ...
Arabic Knowledge blog مدونة المعرفة العربية : TSSN - Stored Program ...
Arabic Knowledge blog مدونة المعرفة العربية : What are the advantages ...
Arabic Knowledge blog مدونة المعرفة العربية : How is C++ different from ...
Arabic Knowledge blog مدونة المعرفة العربية : What are the Difference ...
Arabic Knowledge blog مدونة المعرفة العربية : التعامل مع ملفات الإدخال ...
Arabic Knowledge blog مدونة المعرفة العربية : What is the difference ...
Arabic Knowledge blog مدونة المعرفة العربية : ما هي جمل التكرار أو ...
Arabic Knowledge blog مدونة المعرفة العربية : What are reserved ...
Arabic Knowledge blog مدونة المعرفة العربية : ما هي الجملة الشرطية اذا ...
Arabic Knowledge blog مدونة المعرفة العربية : What is Unicode with ...
Arabic Knowledge blog مدونة المعرفة العربية : ما هي أنواع البيانات ...
Arabic Knowledge blog مدونة المعرفة العربية : أول مثال برمجة صفحات ...
Arabic Knowledge blog مدونة المعرفة العربية : جملة الاستمرار في حلقات ...
Arabic Knowledge blog مدونة المعرفة العربية : What is constructor in ...
Arabic Knowledge blog مدونة المعرفة العربية : بنية الشفرة او تركيب ...
Arabic Knowledge blog مدونة المعرفة العربية : What is the while loop in ...
Arabic Knowledge blog مدونة المعرفة العربية : تحميل او تنصيب جي بي آي ...
Arabic Knowledge blog مدونة المعرفة العربية : What are List Properties ...
Arabic Knowledge blog مدونة المعرفة العربية : Pay Per Click (PPC) الدفع ...
Arabic Knowledge blog مدونة المعرفة العربية : دورة تعليمية لتعلم لغة ...
Arabic Knowledge blog مدونة المعرفة العربية : ما هي أنواع المتغيرات في ...
Arabic Knowledge blog مدونة المعرفة العربية : AIML Artificial ...
Arabic Knowledge blog مدونة المعرفة العربية : Styles of Learning أنماط ...
Arabic Knowledge blog مدونة المعرفة العربية : How to Implement the Job ...
Arabic Knowledge blog مدونة المعرفة العربية : تصنيفات تعلم الألة ...
Arabic Knowledge blog مدونة المعرفة العربية : What are the Basics of ...
Arabic Knowledge blog مدونة المعرفة العربية : Aurelia - Bundling ...
Arabic Knowledge blog مدونة المعرفة العربية : نموذج تطوير التطبيقات ...
Arabic Knowledge blog مدونة المعرفة العربية : تدوير الجدول في الاوفيس ...
Arabic Knowledge blog مدونة المعرفة العربية : Cordova - Camera كوردوفا ...
Arabic Knowledge blog مدونة المعرفة العربية : Brand Management إدارة ...
Arabic Knowledge blog مدونة المعرفة العربية : Aurelia - Components ...
Arabic Knowledge blog مدونة المعرفة العربية : Appreciative Approach ...
Arabic Knowledge blog مدونة المعرفة العربية : Business Analysis ...
Arabic Knowledge blog مدونة المعرفة العربية : Android - Studio بيئة ...
Arabic Knowledge blog مدونة المعرفة العربية : WML fieldset Tag وسم ...
Arabic Knowledge blog مدونة المعرفة العربية : Strings in Dart ...
Arabic Knowledge blog مدونة المعرفة العربية : Flutter - State ...
Arabic Knowledge blog مدونة المعرفة العربية : النموذج التكراري بالتفصيل ...
Arabic Knowledge blog مدونة المعرفة العربية : نموذج الشكل سبعة أو V ...
Arabic Knowledge blog مدونة المعرفة العربية : Android - Environment ...
Arabic Knowledge blog مدونة المعرفة العربية : اساسيات قواعد البيانات ...
Arabic Knowledge blog مدونة المعرفة العربية : Web Analytics - Data ...
Arabic Knowledge blog مدونة المعرفة العربية : Classroom Management ...
Arabic Knowledge blog مدونة المعرفة العربية : 5G - Architecture معمارية ...
Arabic Knowledge blog مدونة المعرفة العربية : How do you write a catchy ...
Arabic Knowledge blog مدونة المعرفة العربية : Market Communications ...
Arabic Knowledge blog مدونة المعرفة العربية : What is assertiveness ...
Arabic Knowledge blog مدونة المعرفة العربية : What is Incremental Model ...
Arabic Knowledge blog مدونة المعرفة العربية : تعريف تحليل البيانات data ...
Arabic Knowledge blog مدونة المعرفة العربية : What are the main ...
Arabic Knowledge blog مدونة المعرفة العربية : WiMAX - Reference Network ...
Arabic Knowledge blog مدونة المعرفة العربية : What are Sequence ...
Arabic Knowledge blog مدونة المعرفة العربية : Aurelia - Animations ...
Arabic Knowledge blog مدونة المعرفة العربية : What is organizational ...
Arabic Knowledge blog مدونة المعرفة العربية : What is the Difference ...
Arabic Knowledge blog مدونة المعرفة العربية : Web Analytics ...
Arabic Knowledge blog مدونة المعرفة العربية : خادم الصفحة في برمجة ...
Arabic Knowledge blog مدونة المعرفة العربية : أساسيات البرمجة سي شارب ...
Arabic Knowledge blog مدونة المعرفة العربية : SAP APO - Administration ...
Arabic Knowledge blog مدونة المعرفة العربية : Flutter - Introduction to ...
Arabic Knowledge blog مدونة المعرفة العربية : الأدوات المخصصة في برمجة ...
Arabic Knowledge blog مدونة المعرفة العربية : How to use for Loop in ...
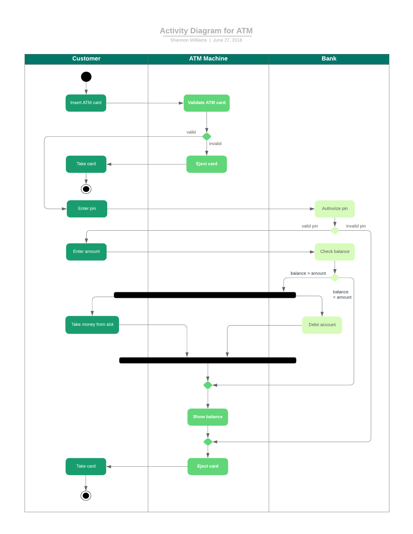
Arabic Knowledge blog مدونة المعرفة العربية - نظرة على ماهي لغة النمذجة ...
Arabic Knowledge blog مدونة المعرفة العربية | Machine learning, Machine ...
Arabic Knowledge blog مدونة المعرفة العربية : مارس 2016
Arabic Knowledge blog مدونة المعرفة العربية : Angry Behaviors سلوكيات الغضب
Arabic Knowledge blog مدونة المعرفة العربية : Web Analytics تحليلات الويب
Arabic Knowledge blog مدونة المعرفة العربية
المعرفة الا محدودة للنشر والتوزيع | تطبيقات علم اللغة الإجتماعي في ...
المعرفة الا محدودة للنشر والتوزيع | الاستدامة الريادية التنافسية-منظور ...
How To Rotate A Table In Word 2007 at Kayla Clubbe blog
How To Rotate Large Table In Word at Jessica Dell blog
Community Service Programs & Continuing Education Alex - تعلن ...
Based on this image's title: “Arabic Knowledge blog مدونة المعرفة العربية : First Java Program ...”