How to Use Python to Download Image from URL? - Imaget
How to download an image from url - Python 3 / mrGURU - YouTube
How to download an image from a URL in Python - GeeksforGeeks
How to Download Image from URL in Python Using WGET Library - YouTube
How to download image from website using python - YouTube
python - how to download and display an image from an URL in R? And ...
python - How to download the image if we have given url? - Stack Overflow
How to Download Image from URL using Python? - ItSolutionstuff.com
How to Download All Images from a Web Page in Python - The Python Code
5 Easy Ways to Download an Image from a URL in Python - Be on the Right ...
How to Download an Image Using Requests in Python - YouTube
How to Download Image from URL in Python | Requests.get Python | # ...
How to Download an Image from a URL in Python? - BTech Geeks
How to download an Image using Python - YouTube
Python - How To Download A File From a URL - YouTube
How to Download Files from URL in Python - The Python Code
How to read an image from URL in Python - CodeSpeedy
How to Bulk Download Images from URL List? - Imaget
How to Load an Image from an URL at TKinter Python 2022 - YouTube
How to download image from url link using Requests , wget and urllib ...
How to download url image using Python3 - YouTube
How to download file from URL using Python | sebhastian
How to Download Images from URL Using Python
How to Download Files From URLs With Python – Real Python
50 Great How To Download All Images From A Website Python
How to Upload an Image from a URL Using Python? - CodeOp
How To Download Multiple Images In Python - Just Understanding Data
How to Download HTML and Assets from a URL with Python
How to Download CSV From URL in Python | Delft Stack
Python Program to Download File From URL - Scaler Topics
How to Download an Image with Python
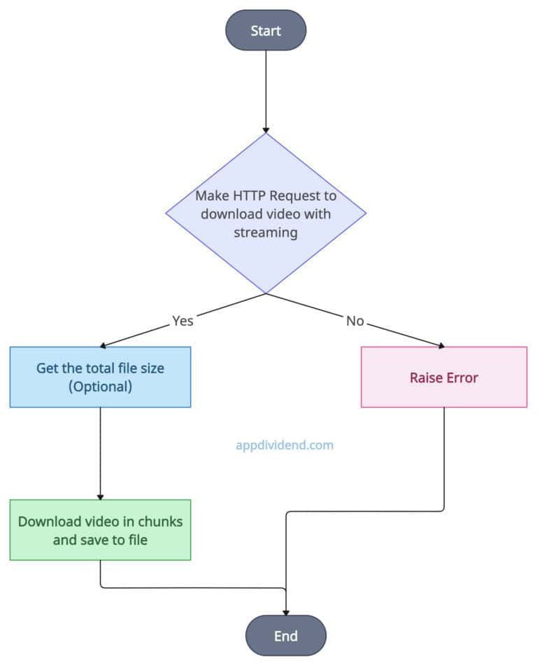
How to Download Video from URL with Python
How To Download Files From URLs Using Python?
Everyday Automation Using Python|How To Download Image From Url Using ...
5 Ways to Download Files from a URL Using Python
How to download an image with Python? | ScrapingBee
GitHub - braj15/web-image-downloader: A Python script to download web ...
How to Get Hardware and System Information in Python - The Python Code
Python download image from url - pasarich
How To Download Images With Python | ScrapeOps
How To Download An Image With Python?
Python download image from url requests - ArchiveBook
Python download image from url requests - lasopahollywood
Python download image from url - quizhs
Python download image file from url - Loveseat
Python download image file from url - nelodog
Python download image from url requests - wespromos
Python download image from url requests - gardenloced
How to download images using python | python projects | Priyansh jain ...
How to Download All Images from a Web Page in Python?
Python download image file from url - jawerez
How to Download Images Using Python? 6 Tips Explained | Crawlbase
How to Download Files in Python? [A Step by Step Guide]
Download Images from Website with Python in Scale - Holistic SEO
Download Image From URL and Save in File using Python #url #coding ...
Download Files From a URL Using Python - YouTube
How to Download Images With Python?
Python File Download from URL Guide | PDF | Icon (Computing) | Computer ...
Download And Extract ZIP Files From A URL In Python
Image Downloader | Python Automation | Download any image using URL ...
Downloading All Images From a Website using Python - AskPython
Python Tutorial: Downloading Images From Url In English
Downloading Image from URL in Python: 5 Ways with Code Examples ...
Python Download Url | Python Requests Download File – FDKKH
Efficient Python Code For Downloading Images From Urls
如何使用Python从URL下载图像?- Imaget
Python: Downloading Jpg Images From Url With Ease
GitHub - codersattu/python-script-download-all-images-from-url: This ...
Python Read Image: A Complete Guide | Cloudinary
jesclub - Blog
Based on this image's title: “How to Use Python to Download Image from URL? - Imaget”