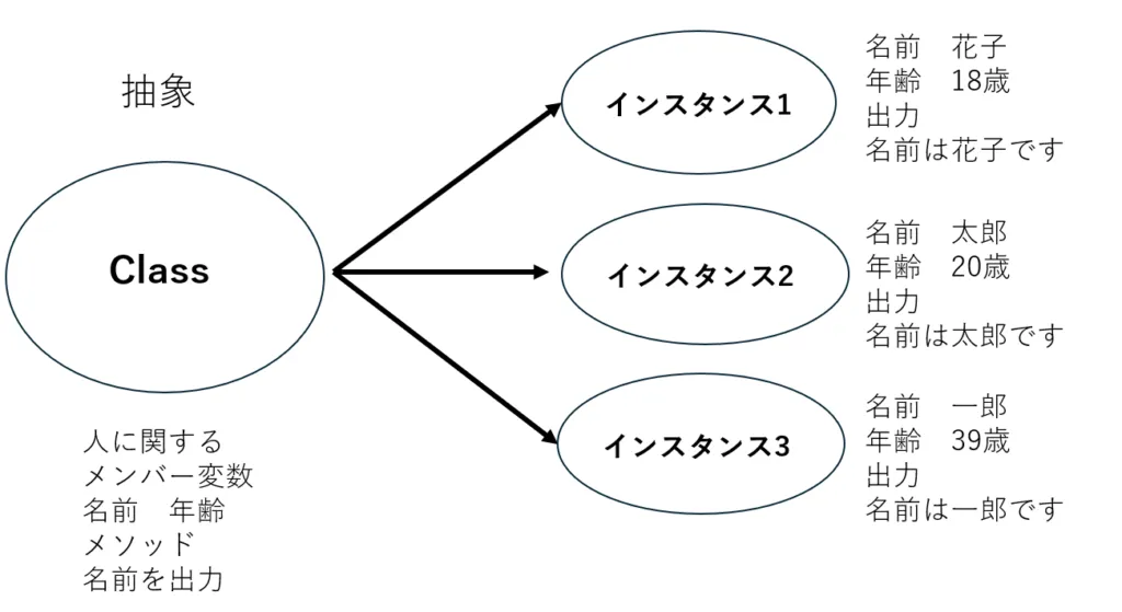
【Python入門】classの使い方・使用例をわかりやすく解説
【Python】classの使い方入門|オブジェクト指向がスッとわかる解説 | エーテリア
【python】class(クラス)の基本をやさしく解説! - YouTube
【徹底解説】Pythonのクラスの基本からクラス継承やクラス変数などまでわかりやすく|クラスの使い方も解説【Python入門・応用21 ...
初心者でもわかるPython「クラス」入門
Pythonの@classmethodデコレータの詳細・使用例を完全解説! | ゴマフリーダムのPython教室
Pythonクラスの活用法:初心者でも分かる具体的なコード例と解説 | Pythonの学習帳
Python クラスを理解する! 基本や使い方を徹底解説【初心者】
初心者でもすぐわかる!Pythonのクラス入門ガイド|オブジェクト指向をやさしく解説 | Python-memo|自動化・AI・Web開発の実験室
Pythonのクラス定義 書き方をわかりやすく解説
[Python] クラスの使い方について初心者向けに解説(入門レベル) – GeekBlocks
pythonのクラスとはなんですか?: python クラス 定義 – ZUCICY
【Python入門】クラスの定義と初期化メソッド
Pythonのクラスとは?使い方とメリットを初心者向けに解説 | エンベーダー
python classの使い方!基礎から応用まで解説 | DX/AI研究所
【Python】クラスの使い方を3分でわかりやすく解説 | ビズドットオンライン
python 利用例 – python 効率化 事例 – LHJN
Pythonのクラスの使い方とオブジェクト指向の考え方を理解する | WATLAB import Python
【Python 文法 独学】Python の「クラス(class)」とは?クラスの定義、書き方、メソッドとは?クラスの使い方、サンプルコードや ...
【Python入門】クラスの使い方について解説 - 忍者CODEマガジン
【Python】クラスの定義と使い方
Python入門:初心者向けの基本ガイドと応用分野 | knowredges|ナレッジーズ|株式会社ピクセル・アンド・ペーパー
【python入門】pythonでよく使う文字列と文字列操作完全ガイド!pythonの文字列を基本から応用まで分かりやすく解説! - デジマ ...
Python入門!導入方法や基本的な使い方を分かりやすく解説|Udemy メディア
【Python】クラス(class)の使いどころを簡単に解説 – trends
【Python入門】Classの使い方と機械学習実装例をわかりやすく解説! – 体験型学習ブログ by zero to one
【Python入門】クラスの継承についてやさしく解説 | CodeCampus
【Python】クラスの定義と使用の解説&練習問題|動物クラスでインスタンスとメソッドを学ぶ|【完全無料】初心者のためのプログラミングテキスト ...
【Python入門】Pythonコードの実行方法をまとめてみた | CodeCampus
【Python初心者】クラスの基本定義とコードの書き方を解説する。|宇宙に入ったカマキリ
python3.0 入門: 入門 python 3 第2版 pdf – EOHB
Pythonのclassを理解しよう!使い方と使用例をわかりやすくご紹介 - IT/WEB/ゲームの求人・転職エージェント【アールストーン】
Pythonのissubclass()関数の全引数・戻り値・使用例を解説! | ゴマフリーダムのPython教室
【Python】class とは?使い方まで初心者にもわかりやすく図で解説! | プログラミングで遊ブログ
[Python] クラス定義の基本から使い方をわかりやすく解説!! | FEELD BLOG
Pythonクラスの活用法!その使いどころを徹底解説 | 自作で機械学習モデル・AIの使い方を学ぶ
クラスの使い方 (実例) - Raspberry Pi & Python 開発ブログ ☆彡
Pythonの使い方|インストール後に最初にやるべきことを初心者向けに解説 - 活学(IKIGAKU)キャリアBlog
Lesson 12 クラスの定義 ― Python基礎文法入門:機械学習&ディープラーニング入門(Python編) - @IT
python クラス図 ツール – 内部クラス クラス図 – BWDYGG
【Python超入門】「クラスの使い方」と「オブジェクト指向」を初心者向けにRPGで解説 | Python超入門部
【Python入門】classの使い方をわかりやすく解説
Pythonのprint()とは?初心者でもわかる基本の使い方と便利な機能を解説 - Pythonエンジニアラボ
Python class(クラス)の使い方 | プログラミング学習サイト【paizaラーニング】
初心者のためのPython基本講座:【第20回】クラスとは?関数との違いも合わせて解説 | Visionary Bucks
Pythonのall()関数の全引数・戻り値・具体的な使用例を解説! | ゴマフリーダムのPython教室
【Python入門】Pythonのclassmethod関数とは?使い方と活用方法を徹底解説(Python 3.11) | YuNi-Wiki
Python標準入力の基本と活用方法を徹底解説! | 自作で機械学習モデル・AIの使い方を学ぶ
【Python】クラスメソッドの書き方と使い方|呼び出し方や引数など丁寧に解説 - YouTube
初心者でも分かるPythonの使い方!準備や手順を解説 | DX/AI研究所
Pythonのクラス(class)の使い方|何のためにどうやって使うの? - テックリーチお役立ち記事
pythonのclass徹底解説:オブジェクト指向プログラミングへの第一歩 | データと統計学
【Python】クラス入門|インスタンス生成とコンストラクタの基本を解説
pyenvの使い方をわかりやすく解説!Pythonのバージョンを変える - Python学習サイト「Python WebAcademy」
[Python] クラスの継承の基本についてわかりやすく解説
【python初心者向け】pandasの使い方を徹底解説!その使い方とは? – pandas 使用例 – DSJM
Pythonのrangeの使い方を徹底解説!基本から応用まで | プログラミング学習サイト【paizaラーニング】
【Python入門】rangeとは?基本の使い方やfor文との組み合わせについて解説 | Python::HACK
【Python入門】配列とは?Python(パイソン)で使用する配列の基本から使い方まで解説! - デジマ研究|Watanabe
【Python入門】よく使う演算子の一覧や使い方についてわかりやすく解説 | Python::HACK
初心者向け:Python traceback モジュール入門
【Python入門】初心者必見、データの流れを確認する3つの方法と使い方を解説! - kii blog
【Python入門】with文の概要や使い方(openでの操作/例外処理など)を解説 | Python::HACK
Pythonのlen関数の使い方を徹底解説!初心者向け基本から応用まで | プログラミング学習サイト【paizaラーニング】
Pythonを学習するには?初心者におすすめの本を10冊紹介し、選び方も解説 | NEUTRAL
【Python入門】クラス利用時の特殊メソッド一覧(サンプルコード付き) | CodeCampus
【Pythonとは】初心者必見!Pythonでできることや学習メリットをわかりやすく解説 - Pythonのソバ
Based on this image's title: “【Python入門】classの使い方・使用例をわかりやすく解説”