Java 基础常见知识点&面试题总结(上),2022 最新版! - 知乎
Java 基础高频面试题(2022最新版) - 知乎
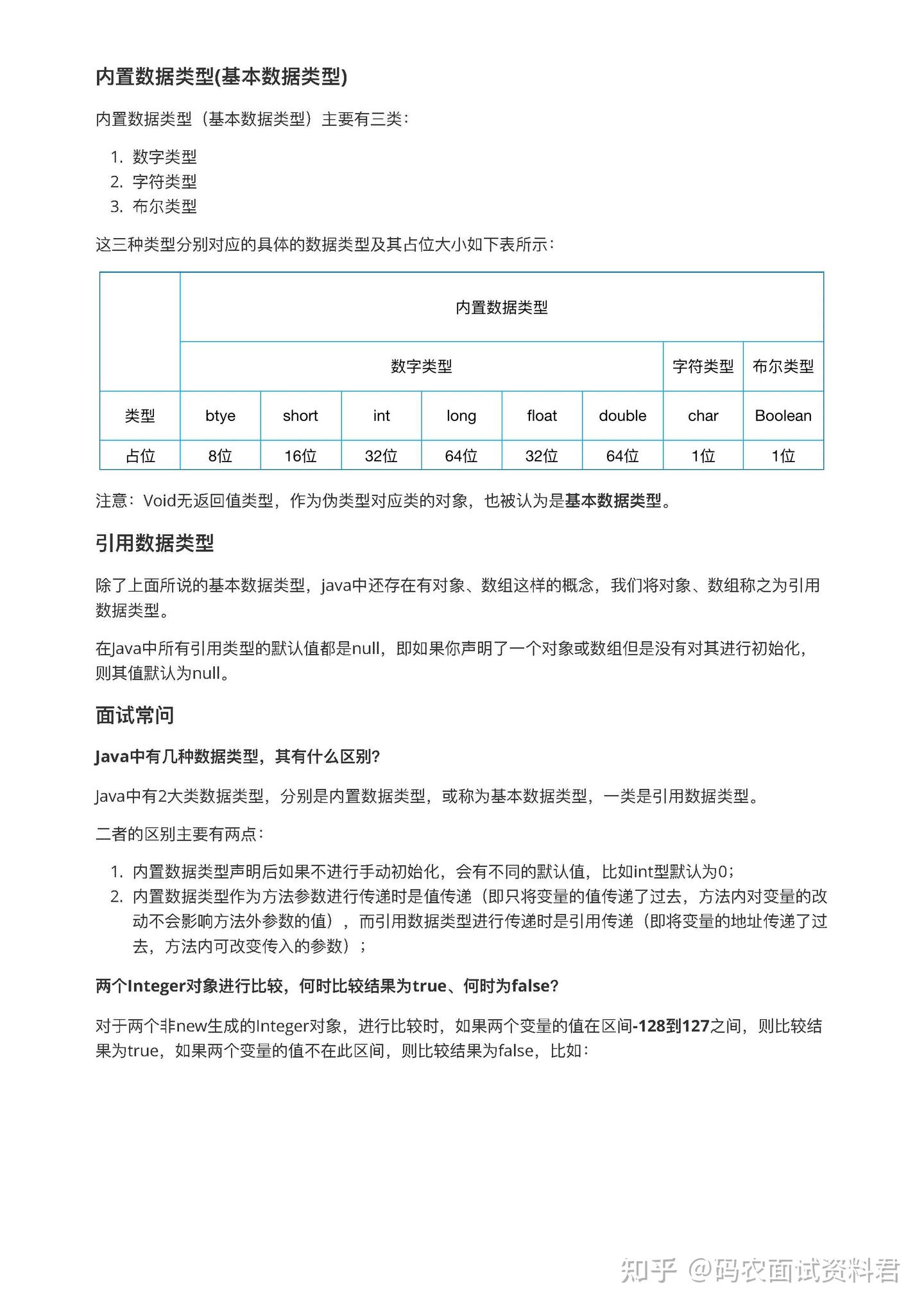
后端 - Java 集合常见知识点&面试题总结(上),2022 最新版! - 个人文章 - SegmentFault 思否
2022年最新Java面试必考题总结: 3000多道 Java 面试题,无论你工作几年都可以看看 - 知乎
从 300 个面试者中,总结出了一套你真正需要的 Java 面试文档 - 知乎
2022 年最新 Java 面试题总结——Redis篇 - 知乎
Java面试必备:基础知识+面试题,助你快速掌握Java基础知识点,顺利通过大厂面试! - 知乎
Java面试题总结——基础篇 - 知乎
Java面试题及答案:Java基础知识+算法+Java思维导图,助你快速准备Java面试问题,顺利进入大厂! - 知乎
Java架构师独家面试题,归纳总结市面上的所有的Java面试题 - 知乎
字节最新秋招Java岗面试题,“死记”这些你也可以斩获字节offer - 知乎
「Java 面试指南」需要一个全面的Java+程序员所需要的核心。准备Java面试,JavaGuide! - 知乎
Java面试题大全(整理版)1000道面试题附答案详解最全面看完稳了 - 知乎
26年面试妥了~200W字Java面试题总结(附答案)横扫大厂offer - 知乎
基础-中级-高级,2022年Java面试题集结 - 知乎
Java基础知识面试题(最新版) - 知乎
java基础总结 - 知乎
2021最新常见200+Java面试题汇总(含答案解析) - 知乎
java常见基础面试题 - 知乎
24个常见Java基础面试题精选总结(建议收藏) - 知乎
最最最常见的Java面试题总结 - 知乎
Java面试题总结——数据结构篇 - 知乎
(2022最新版)Java最全面试题及答案整理,共1200多道常见面试题,包含各个技术栈! - 知乎
Java基础到高级面试架构成长笔记+学习路线(基础、并发、JVM、框架、Redis、数据库、MQ、Dubbo、Linux) - 知乎
2023年最新Java面试题,涵盖25大技术点+1000道面试题含答案! - 知乎
Java面试题及答案整理( 2022 年 3月最新版,持续更新) - 知乎
Java 基础常见知识点&面试题总结(中),2022 最新版!| JavaGuide - JavaGuide - SegmentFault 思否
「面试小抄」2022年GitHub最热Java面试题技术点 - 知乎
2022年大厂Java面试前复习的正确打开方式(面试真题答案解析) - 知乎
金三银四一线大厂常见Java面试题面试题总结 1000+ 面试题附答案详解,最全面详细! - 知乎
2023最新版Java面试八股文大全PDF版限时分享,含700道高频面试题 - 知乎
清华教授老师亲自总结3000+道Java面试题,刷完吊打架构师面试官 - 知乎
2022最新版Java面试题及答案整理(纯干货,建议收藏) - 知乎
Java岗秋招最全面试攻略,看这份Java架构面试核心手册,足够了 - 知乎
Java多线程与并发面试题总结【2022版】(108道题含答案解析) - 知乎
《面试小抄》之Java基础篇连环49问(2021最新版) - 知乎
Java基础常见面试题总结(上) - 知乎
2022年Java面试必问的1000道Java试题及答案整理 - 知乎
Java面试题及答案整理(二) - 知乎
Java面试题总结之Java基础(一) - 知乎
GitHub上stars 10000+的Java面试题(2022最新版附带解析) - 知乎
1000道Java面试题及答案整理(2022最新版) - 知乎
JAVA面试核心知识点整理 - 知乎
《Java核心知识点》+《Java面试宝典》+《1000道互联网面试专题》+《350道Java面试》,总共1045页 - 知乎
Java后端最全面试攻略,吃透25个技术栈,阿里十万字内部面试题总结全网开源! - 知乎
最新出炉!2022金三银四Java中高级面试208问 - 知乎
面试90%会问到的200+Java面试题汇总(含答案解析) - 知乎
2022年大厂offer必备java面试题整理-JVM - 知乎
Java 基础常见知识点&面试题总结(中),2022 最新版!-腾讯云开发者社区-腾讯云
Java 最常见 200+ 面试题全解析:面试必备 PDF 下载_Java知识分享网-免费Java资源下载
Java 基础常见知识点&面试题总结(上),2022 最新版!_2022java热点知识-CSDN博客
2.7w字!Java基础面试题/知识点总结!(2021 最新版) - JavaGuide - 博客园
Java面试题及答案最全总结(2023版), 简直把所有 Java 知识面试题写出来了-CSDN博客
2025版 Java 学习 / 面试指南(附1200+ 道 Java 最常见面试题)--极客时间
Java 基础常见知识点&面试题总结(上),2022 最新版-CSDN博客
Java基础知识面试题(总结最全面的面试题)编程就是让计算机为解决某个问题而使用某种程序设计语言编写程序代码,并最终得到 - 掘金
MySQL 事务常见面试题总结 | JavaGuide - JavaGuide - 博客园
Java 最常见 200+ 面试题全解析:面试必备208题 P_Java知识分享网-免费Java资源下载
2020年末面试总结,史上最全名企Java程序员高频面试知识点解析笔记 - HelloWorld开发者社区
Java基础/面试题 - 码先生的博客
Java基础常见面试题总结(中) - java面试 | 小宇宙 - 听播客,上小宇宙
Java基础常见面试题总结 | JavaGuide(面试突击版)
01-Java基础知识面试题-CSDN博客
常见面试题自测(付费) | JavaGuide
计算机网络常见面试题总结 | JavaGuide(面试突击版)
面试必备:《Java 最常见 200+ 面试题全解析》_java面试题解析-CSDN博客
一文整理总结常见Java面试题系列——Java集合篇(2022最新版)_java面试集合-CSDN博客
Java基础知识点总结!精华版!_java知识点汇总-CSDN博客
Java基础知识点总结-CSDN博客
JavaGuide(Java学习&面试指南) | JavaGuide(Java面试 + 学习指南)
Java集合常见面试题总结(上) | JavaGuide
Java并发 笔试面试题 PDF 下载_Java知识分享网-免费Java资源下载
笔记_JAVA基础篇,面试必问的那些事 PDF 下载_Java知识分享网-免费Java资源下载
Java高级面试题!69个经典Java面试题和答案详解-腾讯云开发者社区-腾讯云
JAVA基础面试题V1.0 PDF 下载_Java知识分享网-免费Java资源下载
面试必备之Java 最常见 200+ 面试题全解析_java面试大全 csdn-CSDN博客
「2023 最新版」Java 工程师面试题总结 (1000 道题含答案解析)_java工程师面试-CSDN博客
Java面试题 PDF 下载_Java知识分享网-免费Java资源下载
2022年Java热门面试题:java基础篇_java热门话题-CSDN博客
3万字80道Java基础经典面试题总结(2024修订版)_java面试题-CSDN博客
java开发常见基础面试题(题库全)Word模板下载_编号qykxpprp_熊猫办公
2023最新版Java核心知识点笔记整理,覆盖1600道Java面试知识点_java核心知识点整理 百度云-CSDN博客
突击Java岗面试攻略大全!看这份2023最全Java面试题目合集就够了-CSDN博客
JAVA基础知识点总结-CSDN博客
2025最新Java高频面试题总结(附答案PDF)秋招面试必备!_2025java面试提升训练营-面试高频技术进阶与实战pdf下载-CSDN博客
2020Java常见笔试面试题附带答案 PDF 下载_Java知识分享网-免费Java资源下载
Java面试常见问题总结(2023最新版)_java最后一轮面试都问啥-CSDN博客
2023年最新Java高级面试题笔记(面试题+答案)_周瑜java面试题-CSDN博客
Java基础常见面试题总结(上) | JavaGuide(Java面试 + 学习指南)
java总结大全--包括所有java基础知识点_word文档在线阅读与下载_无忧文档
Based on this image's title: “Java 基础常见知识点&面试题总结(下),2022 最新版! - 知乎”