Matrix Equations Flow Chart
Matrix Equations Flow Chart Flowchart Definition | Deployment Chart
The calculation flow chart of matrix representations of second-order ...
Flow chart for stability analysis using monodromy matrix | Download ...
Matrix Flow Chart Flow Chart For Determination Matrix - Flowchart Example
Flow chart of construction matrix D by variable step | Download ...
Flow Chart For Determination Matrix
System of Equations Flow Chart by Brandi Edwards | TPT
Multiplying Matrix Flow Chart
Flow chart for solving general matrix games. | Download Scientific Diagram
Mathematics_Materials: Flow Chart of System of Equations
Solution of a system of equations using Matrix - Teachoo
Chapter 5 System of Equations | Introduction to Matrix Algebra
Linear Equations Matrix at Jeremy Sanchez blog
Solving Matrix Equations Tutorial | Sophia Learning
Matrix Equations Anchor Chart/Poster by L G | TPT
How to Solve Matrix Equations A Practical Guide
The calculation of matrix G flow chart. | Download Scientific Diagram
Matrix Equations and Systems of Linear Equations - презентация онлайн
Flow diagram of matrix formulation procedure | Download Scientific Diagram
Solving Matrix Equations - YouTube
How to Solve a System of Linear Equations Using a Matrix
Matrix equations - example 1 | Numerade
An Example of a Flow Matrix
PPT - 4.5 Solving Systems using Matrix Equations and Inverses ...
Ex: Solve a System of Three Equations Using a Matrix Equation - YouTube
Mechanics Map - Matrix Equations
Matrix Equations - MATH 1553 - Georgia Tech - Studocu
A flow chart to illustrate the key stages in generating the ...
Flow Chart And Algorithm Flowchart Of The Proposed Algorithm ...
Matrix Equation - Examples | How to Solve Matrix Equation?
3x3 Matrices Simultaneous Equations Flowchart | Teaching Resources
2: Flowchart version of the matrix multiplication (increment statements ...
Workflow of matrix A calculation. | Download Scientific Diagram
MATRICES Using matrices to solve Systems of Equations
The flowchart to generate a row complete matrix by simple Latin matrix ...
Solving Systems of Equations Using Matrices
Flowchart for the calculation of the matrix elements of the direct ...
The flowchart of the proposed approach to the measurement matrix ...
Flowchart | Types | Symbols | Process Flow Diagram | Examples
Matrix Flowchart
5: System of Equations - Mathematics LibreTexts
System of Linear Equations (Simultaneous Equations) | Brilliant Math ...
Flowchart Sparse Matrix Algorithm MATLAB, PNG, 593x941px, Flowchart ...
Transition Matrix Method Flowchart. | Download Scientific Diagram
Matrix equation - Explanation & Examples
C Programming Matrix Multiplication Matrix Manipulation And Algorithm ...
Matrix Multiplication Algorithm and Flowchart | Code with C
matrix equation: Ax = b. A is the coefficient matrix (the compositions)...
Matrix Equation Ax=b: Solving Linear Systems Efficiently | StudyPug
Solve Systems of Equations Using Matrices – Intermediate Algebra
Matrix | mathematics | Britannica.com
Algorithm And Flowchart For Matrix Addition In C - Wendy Carlson's ...
Flowchart indicating the steps required to calculate the kernel matrix ...
Systems of Equations *Flowchart* Graphic Organizers BUNDLE | Math ...
Construction of flowsheet matrix í µí± along an example flowsheet. í ...
Solving a Matrix Equation – GeoGebra
Flowchart for the calculation of the matrix elements of the exchange ...
VTU CSE LABS: CPL 8 - MATRIX MULTIPLICATION
Chapter 4 matrix | PPT
Program flowchart of matrix iteration | Download Scientific Diagram
1 4 The Matrix Equation Ax b DEFINITION
SOLUTION: The matrix equation - Studypool
Flowchart detailing the process of finding a basis for the matrix A ...
Linear Equation Matrix at Lisa Cunningham blog
Flowchart of EM algorithm for matrix completion problem to estimate the ...
Linear Equations in Linear Algebra - ppt download
Cramer's Rule and Matrix Formulas | PDF | Algebra | Functions And Mappings
Matrices Formula Chart | PDF
Definition and Examples of a Matrix, Matrix Notation, How to Add and ...
What is A Matrix Diagram with Example | EdrawMax Online
Linear Algebra in Data Science - edSlash
Flowchart for the calculation of eigenvalues by 2 × 2 sub-matrices by ...
Flowchart for Addition of Two Matrices
Function flowchart of the decision matrix, including all layers ...
PPT - MATRICES PowerPoint Presentation, free download - ID:241387
Algorithm And Flowchart For Multiplication Of Two Matrices
Using Flowcharts To Solve Algorithms By Yasmine Hartung There She Codes ...
Chapter 4 Systems of Linear Equations; Matrices - ppt download
PPT - Chapter 4 Systems of Linear Equations; Matrices PowerPoint ...
Flowchart of generating the A and B matrices. | Download Scientific Diagram
C Program to Manipulate Matrices
Multiplying Matrices in Java: A Step-by-Step Guide - Codingzap
Flowchart Kalkulator Matriks | PDF
Cbse Class 12 Maths Important Questions For Matrices And Determinants ...
Introduction to Matrices - GeeksforGeeks
PPT - 4.8 Using matrices to solve systems! PowerPoint Presentation ...
Flowchart for calculating eigenvectors using 2 × 2 sub-matrices of ...
PPT - MATRICES & DETERMINANTS PowerPoint Presentation, free download ...
Prof. Thomas Sterling Department of Computer Science - ppt download
Flowchart of forward kinematic modeling algorithm. fig. 11
Calculation flowcharts a with and b without invariant matrices ...
PPT - Understanding Matrices Handling and Operations PowerPoint ...
Basic Flowchart
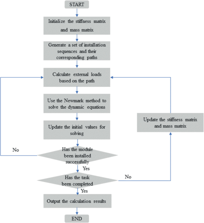
An Optimized Assembly Strategy for In-Orbit Space Structures Based on ...
Based on this image's title: “Matrix Equations Flow Chart”