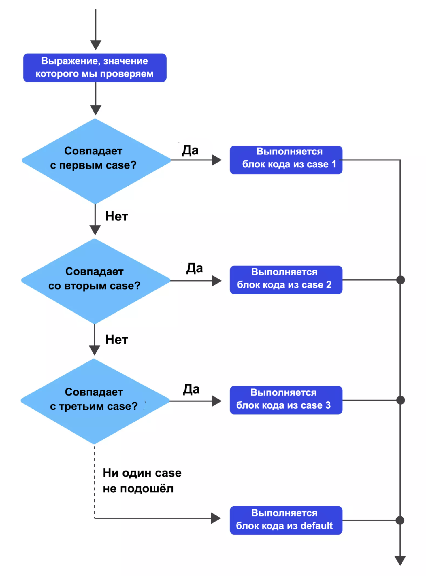
Условная конструкция switch ... case в JavaScript - HTML+
Конструкция switch case в Javascript - YouTube
Уроки Javascript / Конструкция switch case в примере с тэгом select ...
Switch Case в Javascript - YouTube
Уроки Javascript / Конструкция switch case выбор по условию - YouTube
Оператор switch и конструкция case в JavaScript с примерами
Switch Case Statement in JavaScript in One Minute - JavaScript #shorts ...
Конструкция switch в JavaScript - YouTube
Конструкция Switch Case в PHP - YouTube
Уроки JavaScript - Урок 15 Конструкция Switch Case - YouTube
Урок Javascript #8. Конструкция Javascript switch case - YouTube
Тернарный оператор и конструкция switch в JavaScript - Академия Selectel
TUTORIAL | SWITCH CASE JAVASCRIPT | WEB SERIES - YouTube
JavaScript Switch Case with Example - Learn in 12 Mins - DataFlair
Javascript Switch Case - Basic Programming Tutorials
JavaScript Switch Case Statement With Practical Examples | PDF ...
Switch Case in JavaScript - learnBATTA
Switch Case - JavaScript - Bapu Graphics
JavaScript Switch Case - A Complete Guide | CodeForGeek
Switch case в JavaScript
Switch case js: switch — JavaScript | MDN - Блог сумасшедшего сисадмина
javascript switch case and looping - YouTube
Javascript Switch Case Control Statements: Expression Can Be of Type ...
JavaScript Tutorial #10 - Working with Switch Case Structure - YouTube
JavaScript Switch Guide: Learn How To Use Switch Seamlessly - Position ...
JavaScript для начинающих | #12 SWITCH CASE - YouTube
JavaScript | Урок №10 | Тернарный оператор. Конструкция switch case
Switch Case Statement in JavaScript | How to Use the Switch Method in ...
Switch case use in javascript for beginners... - YouTube
JavaScript - Switch Case Statement - YouTube
JavaScript switch case Statement - YouTube
Switch Case In Javascript - Step By Step | Get Knowledge - YouTube
JavaScript Switch Case | Switch statement in JS - YouTube
Javascript Tutorial: 12 JS: Switch Case in Javascript - YouTube
Switch Case in javascript | How Switch case works in javascript ...
#8 Switch Case in JavaScript | JavaScript Tutorial for Beginners - YouTube
Конструкция switch в JavaScript: примеры и синтаксис — журнал «Код»
Switch в JavaScript и ветвления OTUS
JavaScript Switch Case
Javascript Switch Case With Condition at Charles Macias blog
Switch case do JavaScript. Nesse tutorial você vai aprender como… | by ...
JavaScript: switch case - выбор вариантов
Конструкция switch case
Оператор switch в JS - CodeChick
javaScript Switch Case Kullanımı
Switch Case Javascript Operators at Angel Singleton blog
Конструкция switch - презентация, доклад, проект скачать
Switch Case Javascript Continue at Helen Darden blog
JavaScript lesson_2_12. Конструкция switch...case - YouTube
Membuat Struktur Kondisi Switch Case Pada JavaScript
Belajar Javascript Part 10 : Switch Case Di Javascript
Курс по C++ для начинающих / #11 – Конструкция Switch - case. - YouTube
Conditional Statement - switch case [JavaScript - From Scratch] - YouTube
Операторы сравнения, логические операторы и условная конструкция if ...
Using Switch Case in JavaScript
Javascript Switch Case Range at Joanna Swanner blog
Switch Case Javascript Array at Theresa Meisner blog
If, else, switch и тернарный оператор JS: гайд по условным операторам в ...
Cara Menggunakan Kondisi Switch Case pada Javascript
The Ultimate Guide to Understanding Switch Cases in JavaScript | by ...
Utilizar efectivamente las declaraciones Switch y Case en JavaScript
Switch Case En Javascript at Brock Clemes blog
Using the switch Statement in JavaScript - Pi My Life Up
Switch-case оператор многозначного выбора (переключатель) - презентация ...
Powerful JavaScript Case Statement : A Complete Guide
JavaScript Switch Case: Explained with Different HTML Elements
Mastering the JavaScript switch Statement
Switch Case JavaScript: Hướng Dẫn Toàn Diện và Thực Hành Hiệu Quả
Оператор Case в Си OTUS
Switch Statements JavaScript
Условный оператор if...else в JS - CodeChick
JavaScript: switch | Case, break и default
Switch-case в JavaScript: как работать с конструкцией
Оператор switch…case Команду switch часто называют командой выбора.
Основы программирования. Понятие блока и условные конструкции: if else ...
JavaScript. Введение - презентация онлайн
Конструкции языка PHP - online presentation
Selection JavaScript A Level Computer Science | OCR
Урок 4. Оператор многозначного выбора – switch-case (переключатель ...
Switch-case оператор многозначного выбора (переключатель)
Лекция №3
Разветвляющиеся алгоритмы и их описание на языке С#
Java – Оператор switch..case
[Javascript] Switch/Case문 사용하기
Условные конструкции
Based on this image's title: “Условная конструкция switch ... case в JavaScript - HTML+”