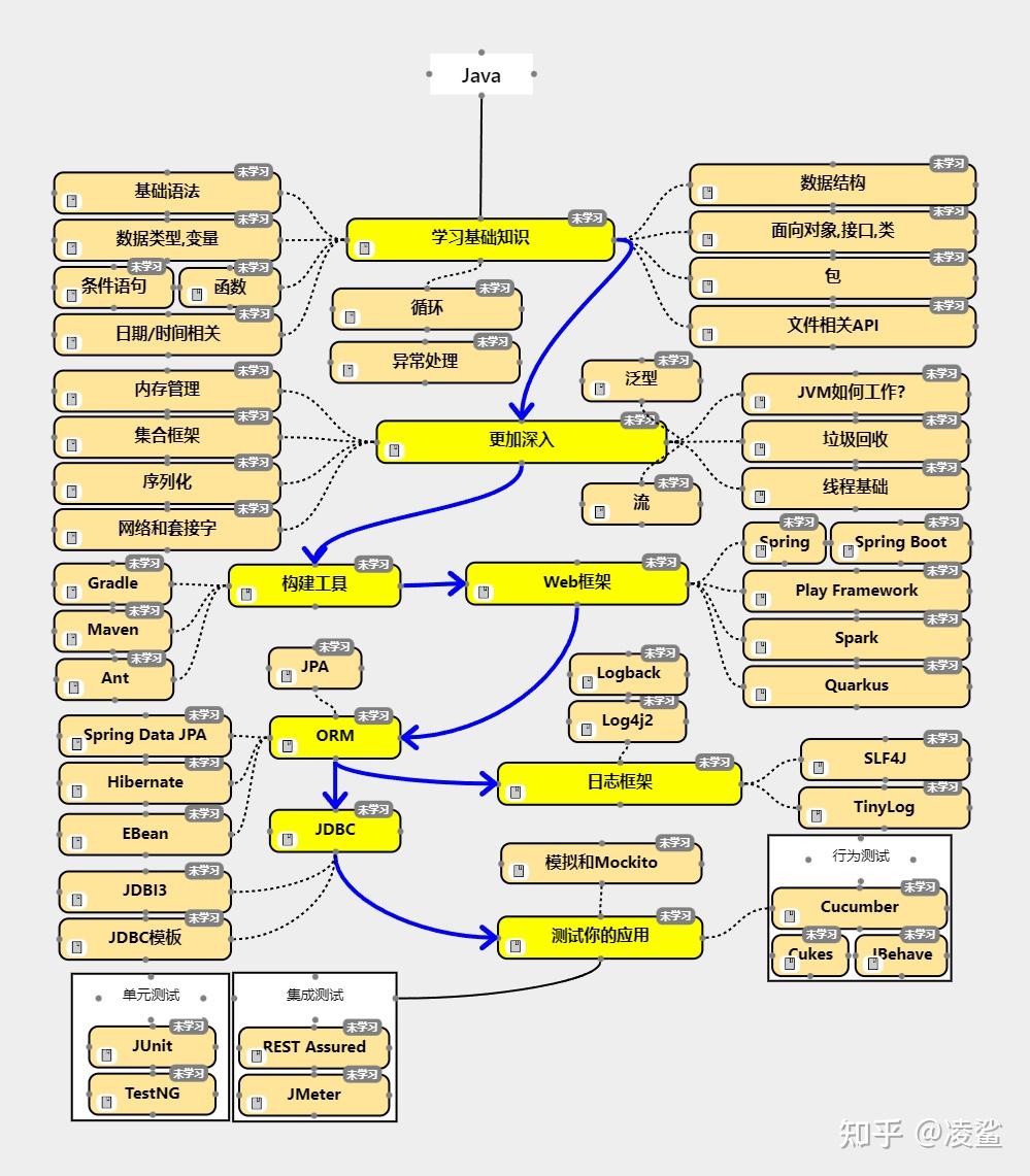
Java学习路线图(完整详细2021版)-CSDN博客
2023年完整版Java学习路线图_java 架构学习路线-CSDN博客
Java学习路线图(完整详细2022版)_如何学习java-CSDN博客
Java学习路线图(完整详细2021版) - 捷后愚生 - 博客园
Java学习步骤及路线(超详细)_java全面学习路线以及教程-CSDN博客
Java学习路线图完整版(适合零基础自学)_java学习路线大全-CSDN博客
Java零基础学习路线图(2021版)_零基础自学程序员路线图-CSDN博客
Java学习路线图-CSDN博客
2022年最新版黑马程序员Java学习路线_黑马程序员java路线-CSDN博客
史上最细Java学习路线图——2021最新版本-CSDN博客
2023年完整版Java学习路线图 - IT·陈寒 - 博客园
Java学习路线图 - 知乎
【Java】Java 学习路线一条龙版_鱼皮java学习路线-CSDN博客
JAVA学习路线(最详细版)_java 学习路线-CSDN博客
Java学习路线图(完整详细2020版)_Java_曾昭武-CSDN博客
Java学习路线总结(思维导图篇)-CSDN博客
2020最新版Java学习路线图_2020年java学习路线图csdn-CSDN博客
Java学习路线总结(2022版)-CSDN博客
java学习路线图-CSDN博客
史上最强 Java 学习路线图!_java自学路线图(超全超详细)-CSDN博客
2024年Java后端学习路线_2024java学习路线-CSDN博客
java详细学习路线及路线图_java学习路线-CSDN博客
Java学习路线图(完整详细2021版) | 包子哟
史上最全最详细的Java架构师成长路径图,程序员必备_java架构师技术进阶路线图-CSDN博客
Java学习路线图(完整详细2024版)_2024年java 学习路线图-CSDN博客
【Java】2026 年 Java 学习路线:从入门到精通_java自学路线图(超全超详细)零基础入门到精通,收藏这篇就够了-CSDN博客
Java学习星球,Java学习路线_csdn哪吒-CSDN博客
Java完整学习路线和规划_java学习路线-CSDN博客
Java程序员2021必备学习路线,我靠这个在2020最后一个月斩获6张Offer!_java 后端 学习2021-CSDN博客
2023最新版Java高手学习路线图课程_最新的java教程-CSDN博客
Java学习路线图(如何快速学Java)_怎么学习java1.8-CSDN博客
JavaEE学习路线图-CSDN博客
java学习路线-CSDN博客
难得的java学习路线图-CSDN博客
Java学习路线图,一个3年程序员的个人总结!-CSDN博客
JAVA基础学习路线,思维导图【优化中,待完善】-CSDN博客
【2022新版】Java 终极学习路线(文末高清大图)-共计9大模块/6大框架/13个中间件_java学习框架图-CSDN博客
Java-最全学习路线图_史上最强,java学习路线图-CSDN博客
人类高质量 Java 学习路线【一条龙版】_鱼皮学习路线-CSDN博客
JAVA学习路线图-CSDN博客
java从入门到精通学习路线-CSDN博客
Java自学路线(超全超详细)—初学者零基础版Ⅰ_java零基础学习路线-CSDN博客
最强的疯狂java学习路线图,javaEE学习者必看-CSDN博客
长路漫漫,java为伴之java学习路线篇_java路线图-CSDN博客
2023年最新Java学习路线图 - 知乎
Java学习路线大纲+Java学习路线图-CSDN博客
最新Java学习路线图(完整详细版)!_java自学路线图(超全超详细)-CSDN博客
2021最新Java自学学习路线(方法+路线+建议),大学四年自学Java经验总结!_java学习路线-CSDN博客
2025 年最新 Java 学习路线图:从入门到精通 Java 学习完整路线分享_java学习-CSDN博客
Java学习步骤及路线(超详细) - 知乎
B站有哪些值得Java初学者看的视频,Java学习路线_b站java自学推荐课程-CSDN博客
Java程序员的学习路线图-CSDN博客
小白自学---Java后端开发学习路线(建议收藏!)_后端学习路线-CSDN博客
Java 学习线路图是怎样的?_360vip线路是怎样的-CSDN博客
2021黑马java自学路线图,从小白到就业必备java知识点图谱,java全套学习路线图(视频+资源)_哔哩哔哩_bilibili
Java学习路线_java路线图-CSDN博客
JAVA学习路线图-权威_java自学路线-CSDN博客
Java学习路线-CSDN博客
2020全新Java学习路线(持续更新中。。)_2020javase学习路线-CSDN博客
Java学习路线图详细内容 - 知乎
java学习路线_java新手学习路径-CSDN博客
【2025最新版】Java基础知识学习路线图:从入门到精通的系统化指南_java学习路径图-CSDN博客
从搬砖工到架构师,Java全栈学习路线总结 - 知乎
两万字《Java完全自学手册》15张导图,送给所有的零基础小白(建议收藏)_java学习路线-CSDN博客
Java学习路线图(2022最新版)你真的只需要看这一篇_java自学路线图(超全超详细)-CSDN博客
java学习路线图,新技术版,资源持续更新_Java帮帮的博客-CSDN博客
全面的 Java 学习路线:从零基础到高级开发_java学习路线-CSDN博客
Java全套学习路线图附全套学习资源 - 知乎
Java学习路线图,告诉你Java到底怎么学?
JAVA全套教程(java学习路线+项目实战+视频教学+资料共享) - 哔哩哔哩
【java学习路线】全篇学完让你从java小白直接变成java大佬! - 知乎
java详细学习路线及路线图! | w3cschool笔记
2021 入门级的 Java 程序员学习路线图 1.0 - 知乎
2021年超详细的java学习路线总结--纯干货分享 - 知乎
2022最新版零基础Java学习路线图 - 知乎
【暑期公开课】Java学习路线?彭衍博老师帮你梳理好了!-泰山科技学院双体软件精英产业学院
Java学习路线图,Java语言程序设计完整详细版 - 知乎
Java 后台超详细系统学习路线(2025年最新) | 编程指北-计算机学习指南
自学Java详细路线 - 蓝按 - 博客园
JAVA学习路线图 【黑马版】 上-阿里云开发者社区
java学习路线【图】 - zhiyinjixu - 博客园
有哪些Java学习的网课推荐? - 知乎
告诉你一张java程序员学习路线图 进阶必看
Java学习路线清单,快速进阶Java__凤凰网
Based on this image's title: “Java学习路线图(完整详细2021版)-CSDN博客”