TnvMadhav | How to Run a Python Debugger in Visual Studio Code?
How to run a Python file in Visual Studio code from the terminal ...
How To Run Python In Visual Studio Code Mac - Design Talk
How To Run A Code In Visual Studio Terminal - Dibujos Cute Para Imprimir
TnvMadhav | How to build a basic Share Extension in Swift
TnvMadhav | How to Pass Current Timestamp in a Postman Request?
How To Check The Python Version In Visual Studio Code at Kristy Mulkey blog
How To Install Python Interpreter In Visual Studio - Dibujos Cute Para ...
How To Add Python Module In Visual Studio - Dibujos Cute Para Imprimir
TnvMadhav | How to Track Gumroad Sales in Notion Using Notion API and ...
TnvMadhav | How to use NavigationStack in SwiftUI
TnvMadhav | How to add a 'copy to clipboard' button to a code snippet ...
TnvMadhav | How to Add Hamburger Menu in Html Using Javascript and ...
TnvMadhav | How to Take Screenshots of Views in SwiftUI
TnvMadhav | How to Perform Null Checks for Structs in Golang?
TnvMadhav | How to Share Images in SwiftUI?
TnvMadhav | How to Copy to Clipboard in Neovim?
How to Debug in Visual Studio Code - Coding Campus
4 Ways to Run Python Code with Visual Studio Code - YouTube
How to Run a Python Script - Pi My Life Up
How To Use Python Debugger In Vscode - Dibujos Cute Para Imprimir
TnvMadhav | How to Install and Use Telescope Fuzzy Search Plugin for Neovim
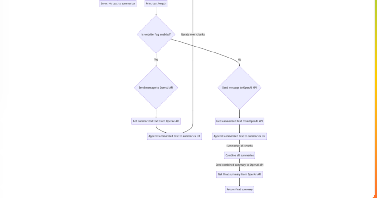
TnvMadhav | How to Visualise Code With GPT API
TnvMadhav | How to Add Global Keyboard Shortcuts to MacOS Apps SwiftUI
How to Enable Live Server on Visual Studio Code - GeeksforGeeks
Debugging configurations for Python apps in Visual Studio Code
How to Debug Python in VSCode for Beginners
Run R File In Visual Studio – Visual Studio Code R – XNCNS
TnvMadhav | Custom R.S.S. Feed Format in Hugo
Visual Studio Python Set Environment Variables at Terry Comer blog
What Is a KPI in Business? | Types of KPIs in Business
Debugging PHP with XDEBUG 3 in Docker with VSCode ( Visual Studio Code ...
TnvMadhav | 🗓 Daily Schedule Automator Notion Template ( + Notion API ...
TnvMadhav | Learn from your Mistakes | Notion Template
TnvMadhav | Template Creator | Notion Marketplace
TnvMadhav | NiceShotPro for iOS | Make your screenshots and images look ...
TnvMadhav | Stocks Profits Tracker (+ Notion API Integration with Python)
Basic Twitter Creator Dashboard Template by TnvMadhav | Notion Marketplace
Daily Routine Builder & Tracker Template by TnvMadhav | Notion Marketplace
Budget & Expense Manager Notion Template Template by TnvMadhav | Notion ...
New Cal Newport’s Time Blocking Dashboard | Modèle créé par TnvMadhav ...
Stocks Profits Tracker | Modèle créé par TnvMadhav | Marketplace Notion
Plantilla Daily Routine Builder & Tracker de TnvMadhav | Notion Marketplace
Getting Started with Python in VS Code
Visual Studio Code-visual Studio Code Visual Studio Code: The Tool
Visual Studio Debug With Environment Variables at Kai Chuter blog
Visual Studio 2026 Enterprise 18.2.1 - 适用于 Windows 上 .NET 和 C++ 开发人员的最 ...
Quick Start Guide for Python in VS Code
Visual Studio Code - DXT Services
Интеграция с отладкой Visual Studio Code - Microsoft Edge Developer ...
由 TnvMadhav 建立的 Budget & Expense Manager Notion Template 範本 | Notion ...
Budget & Expense Manager Notion Template Vorlage von TnvMadhav | Notion ...
Budget & Expense Manager Notion Template Mẫu do TnvMadhav tạo | Thị ...
เทมเพลต Stocks Profits Tracker โดย TnvMadhav | มาร์เก็ตเพลส Notion
Stocks Profits Tracker Mẫu do TnvMadhav tạo | Thị trường Notion
由 TnvMadhav 建立的 Stocks Profits Tracker 範本 | Notion Marketplace
TnvMadhav Notion templates - 1 templates
tnvmadhav (tnvmadhav)
TnvMadhav on Twitter: "@soren_iverson Honest reaction https://t.co ...
来自 TnvMadhav 的 Bug Report Tracker 模板|Notion市集
Easlo on Twitter: "New to Notion? Introducing the Notion Universe ...
Revert File In Vscode - Dibujos Cute Para Imprimir
Using C++ on Linux in VS Code
Budget & Expense Manager Notion Template Modelo por TnvMadhav ...
Budget & Expense Manager Notion Templateテンプレート・作成者:TnvMadhav | Notion ...
Plantilla Budget & Expense Manager Notion Template de TnvMadhav ...
TnvMadhav's Smart Routine Tracker Notion Template
TnvMadhav⚡ - DEV Community
GitHub - tnvmadhav/notion-stocks-integration: Leverage Notion & Yahoo ...
Picture of Pissed off Gohan from the cell games(art by Me/TnvMadhav ...
GitHub - tnvmadhav/ReactJS-simple-app
@tnvmadhav
Budget & Expense Tracker Notion Template - @tnvmadhav
Debugging
Project management
January 2020 (version 1.42)
Based on this image's title: “TnvMadhav | How to Run a Python Debugger in Visual Studio Code?”