#leetcode #dsa #coding #programming #datastructures #algorithms # ...
#leetcode #programming #algorithms #coding #datastructures #dsa # ...
#coding #datastructures #algorithms #softwaredevelopment #dsa #leetcode ...
#dsa #coding #problemsolving #leetcode #linkedlists #recursion # ...
#coding #leetcode #datastructures #linkedlists #cpp #programming # ...
#dsa #datastructures #algorithms #strivera2z #leetcode #geeksforgeeks # ...
#learning #datastructures #algorithms #leetcode #geeksforgeeks #dsa # ...
#dsa #leetcode #datastructures #algorithms #learningjourney # ...
#dsa #datastructures #algorithms #leetcode #problemsolving # ...
#leetcode #codingjourney #datastructures #algorithms #cpp #dsa # ...
Decode String Leetcode #DSA #DataStructures #Algorithms #Coding # ...
#datastructures #algorithms #leetcode #problemsolving #coding # ...
#datastructures #algorithms #dsa #codeforces #leetcode #geeksforgeeks # ...
#dsa #leetcode #problemsolving #datastructures #algorithms # ...
#dsa #leetcode #codingjourney #datastructures #algorithms # ...
#leetcode #datastructures #algorithms #dsa #faang #coding #keeplearning ...
#leetcode #dsa #coding #datastructures #algorithms | Apoorv Bedmutha ...
#dsa #leetcode #programming #datastructures #algorithms #striver # ...
#datastructures #algorithms #linkedlist #leetcode #codingchallenge # ...
#datastructures #linkedlists #dsa #leetcode #problemsolving | Prasadam ...
#coding #dsa #linkedlists #softwaredevelopment #leetcode #geeksforgeeks ...
#100daysofcode #leetcode #dsa #codingjourney #linkedlists # ...
#leetcode #reorderlist #dsa #linkedlists #codingpractice #techjourney # ...
#datastructures #algorithms #dsa #stack #linkedlist #coding #learning ...
#datastructures #algorithms #problem #leetcode #100days #100days # ...
#datastructures #algorithms #problemsolvingskills #leetcode # ...
#dsa #datastructures #algorithms #leetcode #leetcodedaily… | Bhavya ...
#day53 #dsa #leetcode #learning #100daysofcode #datastructures # ...
#dsa #job #learning #leetcode #coderslife #datastructures #coder #dsa # ...
#leetcode #dailycodingchallenge #datastructures #algorithms # ...
#leetcode #datastructures #algorithms #problemsolving #codingjourney # ...
#coding #dsa #leetcode #problemsolving #learning #growth #programming # ...
#leetcode #coding #dsa #microsoft #datastructures #algorithm | Chandan ...
#100daysofcode #day55 #leetcode #dsa #linkedlists #codingjourney # ...
#dsachallenge #day5 #leetcode #linkedlists #algorithm #datastructures # ...
#leetcode #datastructures #algorithm #coding #problemsolving # ...
Puneet Kumar Singh on LinkedIn: #leetcode #datastructures #algorithms # ...
#datastructures #algorithms #linkedlist #doublylinkedlist #leetcode ...
#leetcode #datastructures #algorithms #codingjourney #techforgood ...
#leetcode #datastructures #100daysofcodechallenge #python #algorithms ...
Shrinath Asati on LinkedIn: #leetcodejourney #dsa #datastructures # ...
#datastructures #linkedlists #learninginpublic #leetcode #codingjourney ...
#leetcode #problemsolving #cpp #java #datastructures #programming # ...
#100daysofcode #100daysofcode #leetcode #linkedlists #datastructures ...
#leetcode #algorithm #linkedlists #achievementunlocked #datastructure # ...
#datastructures #leetcode #algorithms #interviewquestions #programming ...
#leetcode #dsa #datastructuresandalgorithms #leetcodecontests # ...
#leetcode #linkedlist #coding #datastructures #125daysofcode | Harshitha S
Data Structure and Algorithm on LinkedIn: #leetcode #problemsolving # ...
How I mastered Data Structures and Algorithms #dsa #codinginterview # ...
GitHub - nawok/leetcode-dsa: LeetCode’s Interview Crash Course: Data ...
Insert an element in a Linked List — Data Structures & Algorithm | by ...
Master Leetcode Contests — 3 Tips | by Kanav Arora | Competitive ...
Exploring Basic Data Structures and Their Applications in LeetCode ...
Leetcode Practicing Data Structures And Algorithms | Coding Mind ...
GitHub - m-sahal1/Data-Structures-Algorithms: Collection of LeetCode ...
Mastering Advanced Data Structures with LeetCode: Linked Lists, Trees ...
(LeetCode) Combination Sum: 2 Approaches Explained | by Abhinav Shukla ...
Mastering Recursion: The Key to Advanced Data Structures on LeetCode ...
7 Tips for Mastering Data Structures and Algorithms on LeetCode | by ...
GitHub - IshaanAnsari/Data-Structures-Algorithm: Collection of LeetCode ...
Mastering Data Structures and Algorithms (DSA) in Python: A Complete ...
JavaScript Data Structures & Algorithms + LEETCODE Exercises】Linked ...
Data Structure | List - Static and Dynamic list implementation using ...
Data Structures & Algorithms: 6 Unbeatable Platforms to Level Up Your ...
Datastructures-and-algorithms - Leetcode Edabit Data Structures ...
I solved 1583 LeetCode problems. But you only need these 300. | by ...
Master LeetCode with These 4 Essential Algorithm Patterns: A Guide for ...
GitHub - HoangThong37/Data_Structures-Algorithms: Learn Data Structures ...
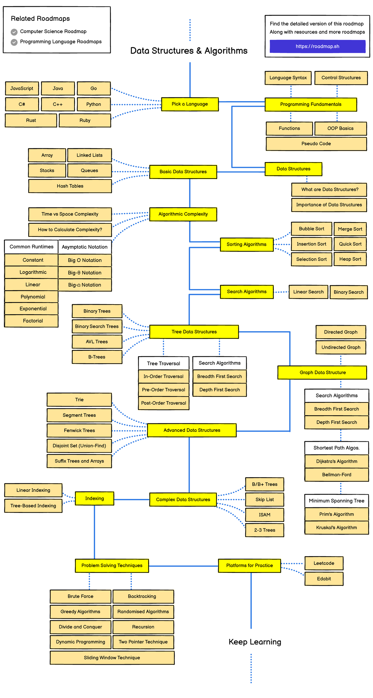
The Ultimate Leetcode Roadmap: Data Structures & Algorithms Simplified ...
【JavaScript Data Structures & Algorithms + LEETCODE Exercises】Classes ...
Understanding Dynamic Programming With Leetcode Examples Part-II | by ...
Top 21 Data Structure & Algorithms Questions to Ace DSA Interview in ...
LeetCode Roadmap: Your Complete DSA Preparation Guide | by Samyak Moon ...
How to Reverse a Linked List: The Essential Problem Every Developer ...
Data Structures Algorithm DSA | Python+Javascript LEETCODE | Free Udemy ...
Data Structure and Algorithm Patterns for LeetCode Interviews
[Data Structure / Algorithms] Linked List (1)
Mastering Reverse Pairs in Arrays: A Leetcode Guide
GitHub - slcheong0102/LeetCode-Data-Structures-and-Algorithms
Data Structures & Leetcode Guide (TRIAL)
DSA | Stacks in Data Structures : A Detailed Guide | by Adarsh GS | Medium
Data Structures: Problems From Leet Code | by Ashraf Khan | Medium
Data Structure and Algorithm Patterns for LeetCode Interviews – Tutorial
Based on this image's title: “#datastructures #algorithms #coding #leetcode #dsa #linkedlists # ...”