Build iac cloud pipelines using a kubernetes docker and devops ...
Be your aws azure kubernetes devops expert in cicd iac and automation ...
A Comprehensive Analysis of CAST AI: Kubernetes Automation and Cloud ...
Securing IT Automation with Docker and Kubernetes IAC
Kubernetes: Redefining Cloud Infrastructure with Innovation and ...
Mastering Cloud Automation with Kubernetes - TAS | AI, Blockchain & App ...
Microservices and Kubernetes: Redefining Agility in Modern Cloud ...
How IaC boosts CloudOps with automation and reliability | CloudSpikes ...
The Cloud Era and Tech Innovations: What You Need to Know About IaC | SHALB
Python for DevOps (Part 3): IaC & Kubernetes Automation - DEV Community
IaC Automation Platform | ControlMonkey for Cloud Governance
Multi-cloud GitLab CI/CD for IaC automation on Google Kubernetes Engine ...
Building a cloud Kubernetes IaC tool in a crowded space - PlatformCON
How to Win the Cloud Operations Game with Kubernetes Automation - Cast AI
IaC in Kubernetes: 6 Tools, Tutorial and Tips for Success
Simplify Kubernetes management with IaC tools | Gineesh Madapparambath ...
Azure Cloud Infrastructure Engineer - CI - CD Automation ...
How Kubernetes Supercharges IaC on AWS | Md Ariful Islam posted on the ...
A Detailed Review Of Cloud Automation Tools | Binmile
Kubernetes Automation Best Practices (2025): CI/CD, Scaling & Optimization
Streamline Your Infrastructure with Kubernetes Automation
7 Key Benefits of Cloud Automation with Infrastructure as Code
IaC 3-Tier Architecture with AWS CloudFormation | Cloud Native Daily
Kubernetes Infrastructure as Code (IaC): Best Practices and Guide ...
IaC & Automation - HackTech
Free Video: Kubernetes as a Platform Framework - Journey from IaC ...
Kubernetes Automation Guide for Beginners
Kubernetes Fundamentals: Images, Container Environment, and Pod ...
#1 Kubernetes Cost Optimization & Automation Platform - CAST AI
Kubernetes Cordon: How It Works And When To Use It - Cast AI
Infrastructure as Code (IaC) – Automating and Scaling Cloud Infrastructure
PPT - How Cloud Infrastructure Automation Benefits Organizations ...
Kubernetes Infrastructure as Code: Definition and Key Concepts
Cloud Automation In 2025: The New Normal In The Tech – Cast AI
IAC Automation journey with Env0. Overview | by Sourav Roy | Medium
IaaS vs. IaC Explained - A Kubernetes Approach MLOPSAUDITS.com ...
Kubernetes and Infrastructure as Code (IaaC) Simplified: A ...
Kubernetes Complexity and AI Reshape Enterprise Operations
Kubernetes Automation: 7 Reasons Why Cast AI Beats Savings Plans and ...
Cloud Automation: Benefits, Risks, and Use Cases – NIX United
Optimising Kubernetes Workflows Through Intelligent Automation
TechEnhance Guide: Kubernetes + AI for Cloud Success
Part 1 — Why AI Agents Will Redefine Kubernetes Security — And How to ...
🚀 Implementing Self-Healing Automation for Kubernetes Pods with Kibana ...
Kubernetes 2.0: The Rise of the Autonomous Cloud
The Future of Cloud Computing Kubernetes at the Core
Deep Dive: How to Improve Kubernetes Management with IaC Tools
The AWS Way — IaC in Action — Creating A Kubernetes Cluster with ...
Automation & IaC in Azure: Key Benefits - DEV Community
IaC Tools Comparison: Which Tool Fits Your Cloud, Kubernetes, and ...
How Kubernetes Became the Foundation for AI in the Cloud
Introduction To IaC For Kubernetes: What, Why, And How?
Cloud Automation là gì? Xu hướng tự động hóa đám mây 2026
6 Emerging Trends in Kubernetes Automation to Look Out For in 2025 | Amazic
What Is IaC? What Is the Relationship between IaC and DevOps? How Is ...
Auto-Generate Secure and Standardized IaC for AWS services with ...
Automate Orchestration for IaC & Kubernetes | Quali
Continuous Delivery Best Practices and Tools
From OpenStack IaC to Kubernetes: Our Journey Towards Cloud-Native ...
Deploy React App to Kubernetes on GKE using IAC(PULUMI) | Kubernetes ...
Mastering Infrastructure Automation: Harnessing the Power of IaC in a ...
Disaster Recovery and High Availability in Kubernetes: A Guide ...
Kubernetes CI/CD pipelines redefine deployments with containerization ...
Infrastructure as Code (IaC): Provisioning Kubernetes Clusters on AWS ...
Building an AI Cloud with Kubernetes: A Comprehensive Guide
Infrastructure as Code (IaC) for Kubernetes – the Future of DevOps ...
Unlocking the Full Potential of CI/CD Pipeline for Azure Kubernetes ...
How AI-Driven Kubernetes Clusters Redefine Scalability
13 Kubernetes Automations You Should Know | overcast blog
Deploying a Kubernetes Application with Infrastructure as Code (IaC ...
Scaling Automation: The Process of Automating Kubernetes
The Evolution of Infrastructure as Code (IaC): Redefining DevOps with ...
How an AI DevOps Platform Can Accelerate CI_CD & Cloud Automation.pdf
DevOps Automation: Secure API Gateway with Cognito and a Custom Domain ...
Cloudflare Tunnel as a Kubernetes Deployment / Ingress | by Jonas | Medium
(PDF) Orchestrating the cloud: AI-enhanced release automation in ...
Virtusa Helps Currencies Direct Embark on Cloud Transformation Journey ...
Kubernetes—Automation And Configuration Explained – JYZXLK
Project: Scalable Application Deployment on AWS Cloud using IaC, PaaS ...
Simplify Kubernetes management with Infrastructure as Code (IaC) tools ...
AWS Cloudformation IaC Tool - Complete Guide
Cloud Custodian goes beyond the cloud to bring governance as code to ...
Kubernetes Autoscaling: HPA, VPA, KEDA Explained | Govardhana Miriyala ...
Automated Kubernetes Optimization for HealthTech Platform
Infrastructure automation (IaC) - CloudSpinx
17 Best IaC Tools That Actually Work in 2025 (Expert-Tested) - CTO2B
cloud infrastructure automation: 7 Powerful Benefits in 2025
Kubernetes for AI: Simplified Deployment
Automation using Kubernetes..
Kubernetes Orchestration Workshop: Automating & Accelerating Delivery ...
Cloud-Native AI Platforms – Redefining Enterprise Innovation ...
Autoscaling in Kubernetes with KEDA | by Frankpromiseedah | Medium
What is Infrastructure Automation & How Does It Work?
AI-Driven Cloud Automation- The Future of Efficient Cloud Management
Instant Rebalancing for Autonomous Kubernetes Management - Cast AI
Active Directory: How to Choose the Right Solution for Your Cloud ...
The First Step in Kubernetes Architecture for Beginners | by Kerrache ...
Azure Kubernetes Infrastructure Architecture (Corresponding Layers)
6 Key Considerations for a Successful Implementation of Kubernetes in ...
Spinnaker - Multi-Cloud Continuous Delivery Platform
Kubernetes: Beyond Container Orchestration
#devopscommunity #kubernetes #cloudcomputing #techcommunity… | IntuCloud
#iac #kubernetes #cloud #automation #infrastructuremanagement | David Solis
The Evolution of Infrastructure as Code (IaC): From Scripts to AI ...
16 Most Useful Infrastructure as Code (IaC) Tools for 2024
Top 7 Infrastructure as Code (IaC) Tools to Automate Deployments
Building On Prem Agentic AI Infrastructure - A Complete Guide
Kubernetes: Declaratively Deploying Infrastructure (IaC) | by Ifeanyi ...
#festiveseason #kubernetes #azurecloud #aks #terraform #devops # ...
#terraform #iac #infrastructureascode #cloudautomation #aws #azure # ...
Continuous Architecture
#airevolution #cloudtech #kubernetes #devops #cloudcomputing… | IntuCloud
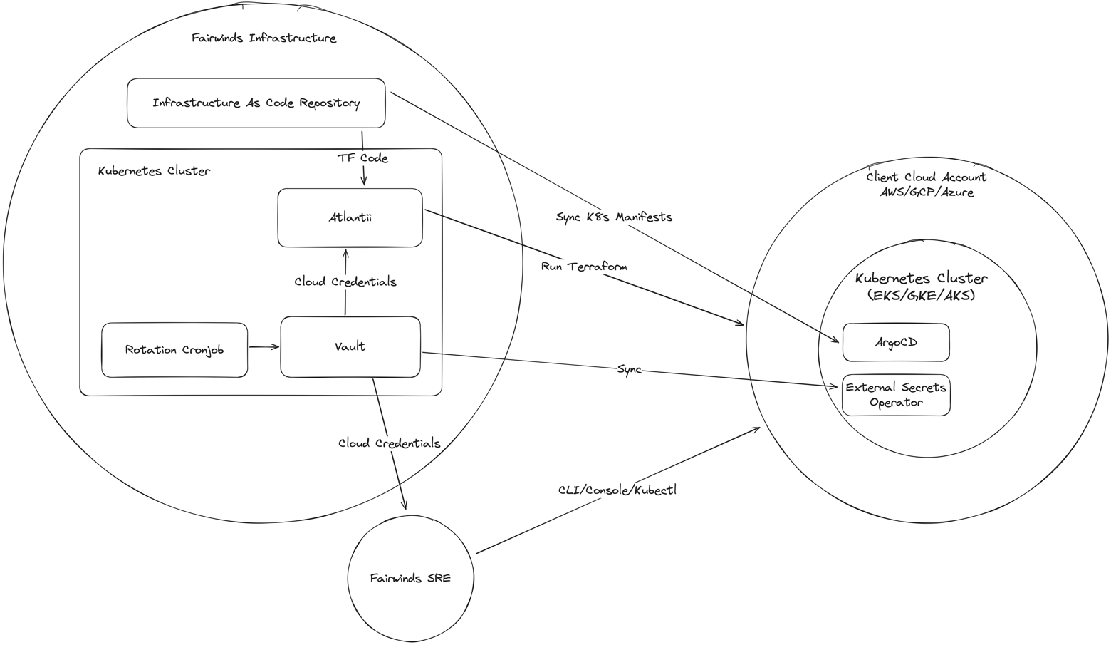
Based on this image's title: “Kubernetes and IaC redefining cloud automation”