Python Project Ideas : Python Coding Project Ideas for Beginners ...
Python Project Ideas for Beginners, Intermediate and Experts : r ...
15 Python Automation Scripts to Enhance Productivity for DevOps ...
Python Basics for DevOps Engineers
6 Best Python Projects for Job | Python Project Ideas for Beginners to ...
Python for DevOps in 2026: Complete Guide for DevOps Engineers
5 Unique Python Project Ideas for Your Resume | Python Projects for ...
Important port for DevOps engineers and web developers | by Rajesh ...
Python Project Ideas for Beginners To Advance - Techprofree
Top 12 Python Project Ideas For Beginners
Python Project Ideas for Beginners, Intermediate, and Advanced Levels
6 Exciting Python Project Ideas to Boost Your Coding Skills | by DEVIL ...
15 python project ideas beginner to expert with free tutorial – Artofit
Devops Projects - For Aspiring Devops Engineers [Beginner To Advanced]
How DevOps Engineers Revolutionize Education Systems: Skills, Tools ...
Top 45 Python Project Ideas for Beginners to Advanced in 2024
Python Project Ideas (Beginners to Advanced Level 2026)
Python for DevOps: An Ultimate Guide for DevOps Engineer
How DevOps Engineers Transform Education Systems: Key Skills & Best ...
Essential Tools for DevOps Engineers - The Engineering Projects
30+ Best Python Project Ideas -Easy, Intermediate, And Advanced Ideas ...
Top 45 Python Project Ideas and Topics for Beginners to Advanced
Master Docker Like a Pro: 5 Essential Tips and Tricks for DevOps ...
Git Basics for DevOps Engineers - DevOps Demystified
Python Project Ideas for Beginners
How DevOps Engineers can learn from OpenSource ? Very few people know ...
How DevOps Engineers Are Revolutionizing Education Systems: Key Skills ...
How DevOps Engineers Are Transforming Education Systems: Skills, Roles ...
7+ Python Project Ideas for your Data Science Resume
How DevOps Engineers Are Transforming Education Systems: Skills, Tools ...
Jenkins Backup and Restore Using Plugins. Guide for Junior DevOps ...
Replit AI Deletes Production Database: 2025 DevOps Security Lessons for ...
How DevOps Engineers Are Transforming Modern Education Systems | EdTech ...
Essential Skills For Successful DevOps Engineers
Docker Networking Explained: A Complete Guide for Beginners & DevOps ...
What Is CI/CD, and Why Do We Need It? Guide for DevOps Engineers. | by ...
☸️ Kubernetes Manifest Files Made Easy: A Practical Guide for DevOps ...
Top Programming & Scripting Languages for DevOps Engineers - SourceBae
Google Cloud for DevOps Engineers [ebook]
Python Projects Ideas 💡 For Beginners and Professionals
42 python projects ideas for beginners – Artofit
Python Projects For Beginners | Python Projects Examples | Python ...
How DevOps Engineers Bridging Gap Between Development Operations
100+ Python Project Ideas and topics with Source Code
DevOps Engineers make money ways - Learn and Earn
Kickstart Your Python 3 Journey: 20 Fun And Easy Python 3 Projects For ...
55 python project ideas with helpful tutorials – Artofit
How DevOps Engineers Handle Incident Management
DevOps Architecture: A Complete Guide for 2026
The Top 10 DevOps Projects You Can’t Afford to Miss! | by Harshal ...
Basic DevOps Projects to Kickstart Your Journey as Beginner
Beginner Python Projects For Data Visualization – peerdh.com
DevOps - A Complete Guide for Your Business In 2023
How to Become a DevOps Engineer: Tips for System Administrators
DevOps Engineers
How Should You Structure Your Azure DevOps Pipeline: Stages vs Jobs vs ...
DevOps banner concept has 8 steps to analyze such as plan, code, build ...
What Tools Do Devops Engineers Use at Sandra Anker blog
Python project ideas aprogrammerlife.com
Shell Scripting for DevOps with Examples | Medium
What DevOps engineers do and How DevOps works - DevOps Consultant
9 Free DevOps Courses For DevOps Engineer, Enroll Now In 2025
Top 10 Final Year Project Ideas in Python
DevOps Solutions for Enterprises - MindInventory
GitHub - baiGeorgi1/DevOps: Software Engineering and DevOps - May ...
Azure DevOps automated Test Management and Testing Automation ...
Python For DevOps: A Complete Guide For Beginners
Python beginner projects – Artofit
5 Quick Python Projects for Beginners (finish in one day) - YouTube
Five Fun Python Projects For Beginners – peerdh.com
Building A DevOps Pipeline: A Complete Beginner’s Guide
DevOps Lifecycle: Definition, Phases and More
Python Projects for Final Year Students [Beginner to Advanced Ideas]
What Is A Pod In Devops at Jaxon Ricardo blog
DevOps Process Step by Step
Stages Of Devops Flow Powerpoint Presentation Slides PPT PowerPoint
DevOps Architecture: The Ultimate Guide - Simpat Tech
The Essential Guide to Understanding the DevOps Lifecycle - Spectral
Coding Projects In Python: Beginner Level
5 Simple Python Projects for Beginners | Coursera
DevOps explained - Devops
DevOps là gì? Cùng học DevOps
How DevOps Implementation Impacts SaaS Product Development?
DevOps Teams 2024: Roles, Skills & Strategies - Training Guide
DevOps Engineer Roles and Responsibilities
7 Beginner-Level Python Function Exercises with Solutions | by Stanley ...
DevOps Engineer Roles, Responsibilities, and Job Description
DevOps | Tekcent
What is DevOps automation? · GitHub
Why DevOps Is the Job of the Future | Techno FAQ
Advanced Cloud Design Patterns for AWS and Cloud-Native Architectures ...
What Is the Difference Between DevOps and Software Engineer?
What is a DevOps Pipeline? How to Build One | BrowserStack
Understanding Prometheus Metrics: A Comprehensive Guide for SREs and ...
Dark Releases in DevOps: The Hidden Power Move for Safer, Smarter ...
Best Small Python Projects at Cheryl Alejandro blog
Projects To Create With Python - Printable Forms Free Online
What Is DevOps? A Complete Guide for Beginners [2026]
🌟 Mastering Terraform Dynamic Blocks: Simplifying Infrastructure as ...
Diagram as Code: Diagramming Azure Cloud Infrastructures with Python’s ...
Designing a Secure AWS VPC Architecture Using NAT Instance: Step-by ...
GitHub - rk00717/python-projects-for-beginner: In this repository the ...
What Is DevOps?
What is DevOps? The Ultimate Guide - 2023
Tkinter Best Gui Examples at James Reis blog
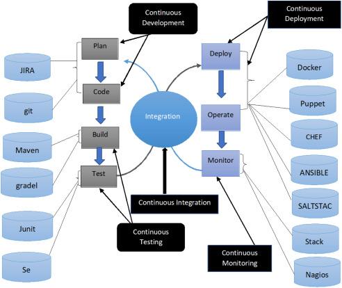
Based on this image's title: “BEGINNER LEVEL PYTHON PROJECT IDEAS FOR DEVOPS |HOW DEVOPS ENGINEERS ...”