GeoStudio 2025.2: 3D Sweep and scripting upgrades explained for ...
Tutorial - Python Scripting in Blender 3D - Peq42
New Release: GeoStudio 2025.1 | Geoengineer.org
What's new in GeoStudio 2025.1
GeoStudio 2025.1 by Seequent / formerly GEO‑SLOPE International Ltd ...
Jual Software GeoStudio 2025.1 Geo-SLOPE Geostudio 2025 | Shopee Indonesia
GeoStudio 3D – Advanced 3D Geotechnical Analysis Robust Solutions for ...
GeoStudio Slope/W Tutorial: Basics Explained and Step-by-Step Tutorial ...
GeoStudio 3D - Phần mềm 3D phân tích địa kỹ thuật
GeoStudio 2022.1: Enhanced 3D workflow, slope stability analysis ...
Download GEOSLOPE GeoStudio 2025.1 (March 2026 Update)
Unlocking the Power of 3D Geospatial Data Integration with Python ...
GeoStudio 3D FLOW is here - immerse yourself in 3D simulation of ...
GeoStudio 2019: Drawing and Defining Reinforcements - YouTube
GEOSLOPE GeoStudio 2025.1 | 2024.1 🔥【Latest】🔥 | Shopee Malaysia
Download GEOSLOPE GeoStudio 2025.1 (September 2025 Update)
GeoStudio 3D - Seequent
GeoStudio 2024.2 New Release: Enhancing Geotechnical Analysis and User ...
GeoStudio 2021.4 Sneak Peek: Introducing GeoStudio 3D FLOW, including ...
GeoStudio 2018 (Slope/W) Tutorial : XML editing and parametric ...
Seequent on LinkedIn: GeoStudio 3D FLOW is here - immerse yourself in ...
GeoStudio release notes - Seequent
New Release: GeoStudio 2025.2 | Geoengineer.org
GeoStudio 2022.1 new release is here! | Geoengineer.org
Geostudio V23 Full Version geoengineering Software Suite for Win PC - Etsy
GEOSLOPE GeoStudio 2025.1.0
Why Engineers Use Python to Automate Geotechnical Engineering in RS2
GEO-SLOPE GeoStudio Updated 2025 - Anunzio Software Market
GeoStudio | Laptop xây dựng
GeoStudio 2021.4 Release Announcement - YouTube
GeoStudio 2024.1 new release is here! | Geoengineer.org
GeoStudio 2021.4 release is here | Geoengineer.org
Tính năng mới trong GeoStudio 2023.1
GeoStudio Products Help & Support - Seequent
GeoStudio Seequent - Adalta Rivenditore Unico per l'Italia
Cómo Instalar GeoStudio 2025.1.0 💿 - How to Install - YouTube
GeoStudio 2025.2 hace que el modelado sea más preciso, la ...
GeoStudio | PLAXIS - GeoStudio - Communities
GeoStudio免费下载 GEO-SLOPE GeoStudio 2024 v2024.2.1.28 x64 中文免费授权版(附安装教程 ...
GeoStudio 2021.4: New BUILD3D UX/UI Improvements - Whats new
GEOSTUDIO – Cad Connect
GeoStudio
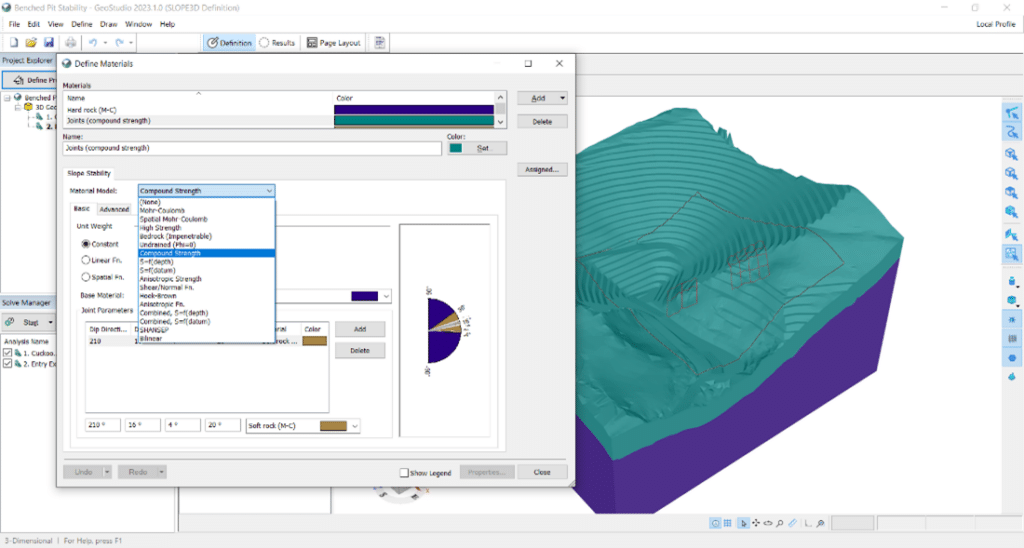
GeoStudio 2023.1 & SLOPE3D | Seequent
GEOSLOPE GeoStudio 2023.1.2.11 - FileCR
GeoStudio - For Geotechnical Engineering
GeoStudio Remote Getting Started | Geoengineer.org
New and Changed in MicroStation 2025
Geostudio versi 2025.2.0 (Stabilitas bendungan, pilar keamanan ...
See what's new in GeoStudio 2023.1 - GeoStudio
Jual GEO-SLOPE GeoStudio 2024 (FLASHDISK) | Shopee Indonesia
GeoStudio Geotechnical Analysis on LinkedIn: The latest GeoStudio ...
Python applications for geoscientific problems - Mira Geoscience
GeoStudio - New Features Workshop
GeoStudio | PLAXIS - Parametric excavation model with results - Communities
One of the exciting new features first launched in GeoStudio 2021 R2 is ...
GeoStudio Geotechnical Analysis on LinkedIn: #geostudio
Creating geoprocessing Toolboxes - Python script t... - Esri Community
GeoStudio Integration Workflow - GeoStudio
GeoStudio Reviews in 2026
GEO-SLOPE GeoStudio 2022.1 v11.4.2.250 - Civil MDC
GeoStudio Add-Ins Upgrade Guide | PDF | Parameter (Computer Programming ...
GeoStudio Remote Getting Started | APAC | Geoengineer.org
GeoStudio capabilities can be extended with API scripting. A much ...
GeoStudio 2024.1 By Geo-slope Full Version - EmbCads Software's Services
GeoSoftware Elevates Geoscience Workflows with HampsonRussell 2025.1 ...
GeoStudio_2025新版发布
+ Video Guide 𝐆𝐄𝐎-𝐒𝐋𝐎𝐏𝐄 𝐆𝐞𝐨𝐒𝐭𝐮𝐝𝐢𝐨 2025 💯GeoStudio EASY INSTALL 💯 ...
Seequent on LinkedIn: #geostudio #release #slopestability #modelling # ...
GEO-SLOPE GeoStudio破解版2025.1.1(岩土工程建模分析软件) - 云创源码
geostudio2021R_geostudio软件怎么用 - 八方资源网
#geostudiotraining #geotechnicalengineering #slopestability # ...
GeoStudio, the Future of Limit Equilibrium Analysis - Construction ...