[Python] NumPyやScipyで正規分布を行う方法 - GeekBlocks
[Python] NumPyやScipyで正規分布を行う方法
[Python] NumPyやScipyで正規分布を行う方法 – GeekBlocks
[Python] 多変量正規分布を計算して可視化する
【SciPy】データを補完(interpolation)する方法 [Python] | 3PySci
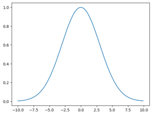
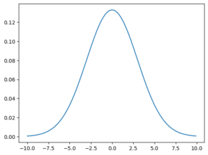
【SciPy】ガウス分布(正規分布)のグラフを描く方法[Python] | 3PySci
NumPyとSciPyを使用したPythonにおける累積正規分布の計算 - YouTube
【NumPy, SciPy】正規分布(ガウス分布)に従うランダムな値を取得する方法[Python] | 3PySci
正規分布に従う乱数を生成する【Python】 | BioTech ラボ・ノート
Pythonで「標準正規分布を生成する2つの方法」を詳しく解説! | ゴマフリーダムのPython教室
【Python/Scipy】正規分布かどうかを定量的に確認する方法 | Brain Snacks
python 正規分布 グラフ, ヒストグラムと正規分布の関係 – EOOYJU
【Python】Numpyによる正規化の方法【サンプルコードを解説】 | ペンちゃんとお勉強
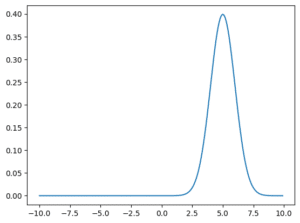
【NumPy】任意の平均・標準誤差をもつガウス分布(正規分布)を作る方法[Python] | 3PySci
正規分布の累積分布関数のグラフを表示するPythonコード | ますレッスン教室
Pythonで正規分布乱数を生成してヒストグラムと基本統計量をチェック | とよはまぶーちんブログ
Pythonで正規分布のグラフを描く方法を解説【初心者向け/サンプルコード】
【NumPy】多変量正規分布に従う乱数を取得する方法(np.random.multivariate_normal)[Python] | 3PySci
Pythonで「ヒストグラム+正規分布の近似曲線」を作成する4通りの方法 | ロジギーク
scipy 関数一覧 | scipy 統計 – XHAJYF
【Python】正規分布を作成する方法 - ぽころーぶろぐ
python numpy 正規分布 _ python 正規分布曲線 – BAOBZ
【SciPy】integrate.quadを使って積分する方法[Python] | 3PySci
Numpyで正規分布の乱数配列を生成するrandn、normalを徹底解説|dot blog
【こつこつPython】Pythonで正規分布に従う乱数を取得する方法|numpy.random.normal - YouTube
Scipyの統計モジュールstatsで統計分布を使いこなす | 化学の新しいカタチ
Numpyの様々な乱数生成方法[正規分布、配列内から、二項分布に従って] #Python - Qiita