文献解读|PlantGPT—华南农大刘耀光/祝钦泷团队联合清华大学建立智能植物功能基因组学问答平台 - Book学术
文献解读|华南农业大学农学院刘耀光院士团队综述CRISPR/Cas基因编辑和其他技术在抗除草剂水稻育种研究的进展及展望 - Book学术
Advanced Science | 植物功能基因组学智能问答系统PlantGPT - 知乎
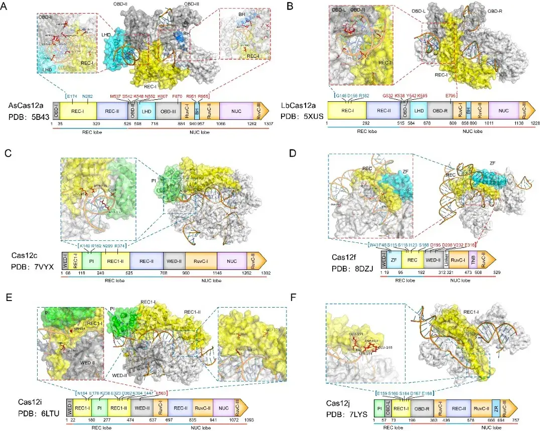
华南农业大学刘耀光院士/祝钦泷研究员团队发表V型效应蛋白CRISPR/Cas12的最新研究综述 - 知乎
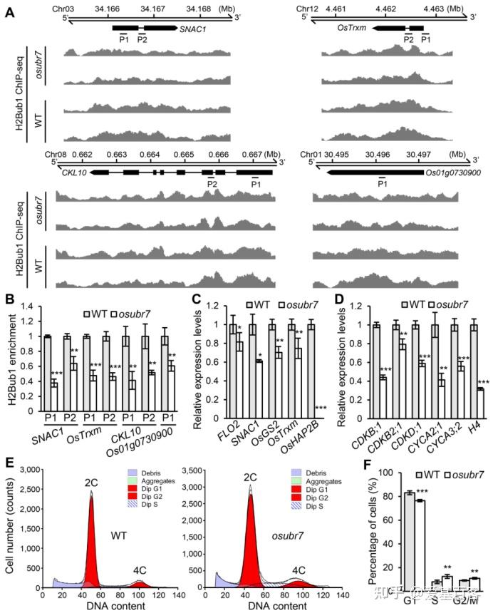
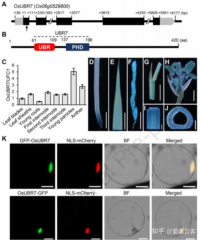
客户文章 | Plant Commun华南农大刘耀光院士团队发表水稻株高调控的组蛋白修饰机制 - 知乎
华南农大刘耀光院士团队揭示水稻抽穗期感光性演变的分子机制 - 知乎
Mol Plant | 刘耀光院士团队开发出一种高效特异的超长DNA扩增新方法——STI PCR - 知乎
刘耀光 - 华南农业大学 - 生命科学学院
第169期 - 生信爱好者周刊
刘耀光、赵国屏等多个院士加盟!华南农业大学生物智造创新研究院揭牌!发力生物合成、生物智造! - 网站
基因编辑植物是转基因植物吗?朱健康和刘耀光院士综述了植物基因组编辑的进展以及挑战 - 知乎
刘耀光院士出席“寿仙谷2024年产学研保健食品科技创新学术交流会” - 知乎
刘耀光院士团队重磅产品 | 植物界的ChatGPT来了!PlantGPT:让植物基因研究插上AI翅膀! - 知乎
刘耀光院士团队最新成果:让普通大米变"红宝石",抗氧化成分暴增5倍! - 知乎
基因编辑新工具:MMEJ-KO!刘耀光院士团队开发基因编辑删除基因组片段的靶点设计工具 - 知乎
华南农大刘耀光院士团队再添靶序列设计利器:BEtarget - 知乎
2023年全国科技周—上海科技节、科普论坛暨首届思源杯青少年生命科学创新大赛启动仪式举行 - 综合新闻 - 上海交通大学生命科学技术学院
华南农业大学刘耀光/谢先荣团队与华中农业大学谢为博团队合作揭示水稻大规模群体的短串联重复序列变异及遗传改良应用 - 知乎
祝贺!刘耀光院士团队最新研究进展! - 知乎
如何将刘耀光院士CRISPR终极载体中驱动靶点的启动子替换为自己的启动子 - 知乎
第二十一届全国植物基因组学大会成功在南宁召开-亚热带农业生物资源保护与利用国家重点实验室
实验室刘耀光/祝钦泷团队开发首个植物功能基因组学智能问答系统PlantGPT_研究动态_岭南现代农业科学与技术广东省实验室
央视报道!华农三代师承坚守,百年稻穗绽放新花
Plant Com | 我室刘耀光院士/祝钦泷教授团队综述可编程的模块化植物基因组工程系统与生物设计应用-亚热带农业生物资源保护与利用国家重点实验室
PBJ | 华南农大刘耀光院士/祝钦泷研究员团队开发单链DNA结合结构域DBD介导的广靶向植物高效双碱基编辑工具PhieDBEs-亚热带农业 ...
Plant Com | 华南农大刘耀光院士团队综述CRISPR/Cas基因编辑和其他技术在抗除草剂水稻育种研究的进展及展望-亚热带农业生物资源 ...
PBJ | 华南农大刘耀光院士/祝钦泷团队开发几乎无PAM限制的高效广靶向植物腺嘌呤碱基编辑器-PhieABEs
利用合成代谢工程的方法进行植物色素的调控-华南农业大学生命科学学院祝钦泷教授学术讲座-园艺园林网
华南农大刘耀光院士/祝钦泷研究员团队综述Cas12效应蛋白家族在植物基因组工程的前沿进展_plants_应用
PBJ | 华南农大刘耀光院士/祝钦泷团队开发几乎无PAM限制的高效广靶向植物腺嘌呤碱基编辑器-PhieABEs_Plant_Journal_Liu
广州湘喜华南农业大学刘耀光研究员当选中国科学院院士-湘喜
刘耀光院士/祝钦泷研究员团队开发一套高效的模块化荧光融合蛋白工具箱AioFFP,提高了蛋白亚细胞定位和BiFC分析效率_载体_Protein_组装
刘耀光院士做客水木清华生命科学讲座系列讲述《杂交稻育性控制的分子遗传基础》-生命科学联合中心
华南农大刘耀光院士/祝钦泷教授团队开发高甜菜红素的“红宝石玉米”_水稻研究所_胚乳_代谢
三代院士,两脚泥巴!华农这一幕,令人动容
华南农大刘耀光院士团队开发碱基编辑靶点设计工具——BEtarget|基因组|碱基|靶点|序列|靶标|-健康界
祝钦泷研究员与刘耀光院士发表重磅综述,系统总结水稻胚乳在分子农场的应用与发展前景_植物_生产_生物
我室成功主办第一届亚热带作物种质创新与生物育种大会-亚热带农业生物资源保护与利用国家重点实验室
刘耀光院士:做基因编辑最重要的是什么?_推荐阅读_资讯_种业商务网
喜讯!我校刘耀光研究员当选中国科学院院士
刘耀光院士和祝钦泷研究员团队发表关于基因组编辑工具的发展综述_Cas_序列_系统
科学家的故事∣刘耀光:问“稻”20余载,破解优质水稻密码
刘耀光院士:很迫切!要开发具有自主知识产权的原创性生物技术_要闻_资讯_种业商务网
JIPB | 华南农业大学刘耀光院士/祝钦泷研究员团队利用ScCas9++变体开发植物基因组编辑新工具_plants
刘耀光院士作客70周年校庆“俊棠论坛”
刘耀光--中国科学院院士、植物遗传学家_科星球_百度百科
项目文章 | Plant Com: 华南农大刘耀光院士团队发表调控水稻株高的组蛋白表观修饰途径-2022-金迪智远生物科技(北京)有限公司
祝钦泷/刘耀光以水稻胚乳为生物反应器,系统总结植物分子农场的应用与发展前景-亚热带农业生物资源保护与利用国家重点实验室
广东省食品学会网
喜讯|我室刘耀光院士获中国植物生理与植物分子生物学学会杰出成就奖-亚热带农业生物资源保护与利用国家重点实验室
院士之光——华农人心中永恒的丰碑-新华网
实验室工作简报(2023年1月-3月)-亚热带农业生物资源保护与利用国家重点实验室
科技奖
刘耀光院士与国内顶尖专家联袂打造水稻生物学重磅综述-亚热带农业生物资源保护与利用国家重点实验室
华南农业大学开发多基因工程新工具并创造出首例胚乳富含花青素的水稻新种质
实验室召开第三届学术委员会第一次会议暨国家重点实验室重组工作专家咨询会-亚热带农业生物资源保护与利用国家重点实验室
我院顺利承办“粤港澳高校植物科学家联盟2024年学术年会暨中山大学世纪华诞植物科学前沿学术研讨会” | 中山大学农业与生物技术学院
华农×上海交大,这场国际会议今天“首秀”!-亚热带农业生物资源保护与利用国家重点实验室
华南农业大学刘耀光院士/谢先荣副研究员团队开发碱基编辑靶点设计工具BEtarget_基因功能_序列_用户
广东高校8项成果喜提国家科学技术奖励,来认识下这些牛人_南方网
中国农业大学农学院 新闻动态 华南农业大学农学院来我院访问
华南农业大学祝钦泷/刘耀光系统总结植物分子农场的应用与发展前景_生产_胚乳_水稻
华南农大这一位教授荣获2024年“广东好人”称号|华南农业大学|广东省|广西壮族自治区|刘吉平|农民_新浪新闻
Mol Plant丨基因编辑超级解码工具:SuperDecode!——华南农大联合多家单位开发基因编辑突变分析工具箱-亚热带农业生物资源保护与 ...
刘耀光院士及广西大学陈保善副校长莅临实验室考察指导_小麦玉米作物学国家重点实验室
固定人员-亚热带农业生物资源保护与利用国家重点实验室
刘耀光院士和李建雄研究员应邀来我校作学术报告-仲恺农业工程学院新闻网
海南大学三亚南繁研究院/南繁与热带高效农业协同创新中心热带农业专题研讨会顺利召开-海南大学南繁学院(三亚南繁研究院)
于文进副校长带队赴华南农业大学交流 共探学科建设与科研平台发展新路径-亚热带农业生物资源保护与利用国家重点实验室
【现代种业】刘耀光院士团队利用基因编辑新策略改良稻米品质_研究动态_岭南现代农业科学与技术广东省实验室
华农一团队入围“全国高校黄大年式教师团队”—新闻—科学网