Nice! 一图搞懂JS工作原理 - 知乎
JavaScript的工作原理:引擎、运行时和调用堆栈 - 知乎
一张图彻底搞懂JavaScript的==运算 - 知乎
Chrome V8 执行 JavaScript 原理入门 - 知乎
理解Node.js中的"多线程" - 知乎
一文读懂JS中类、原型和继承 - 知乎
深入理解JavaScript——一切皆对象 - 知乎
一文搞懂javascript原型与原型链 - 知乎
图解WebGL&Three.js工作原理 - 知乎
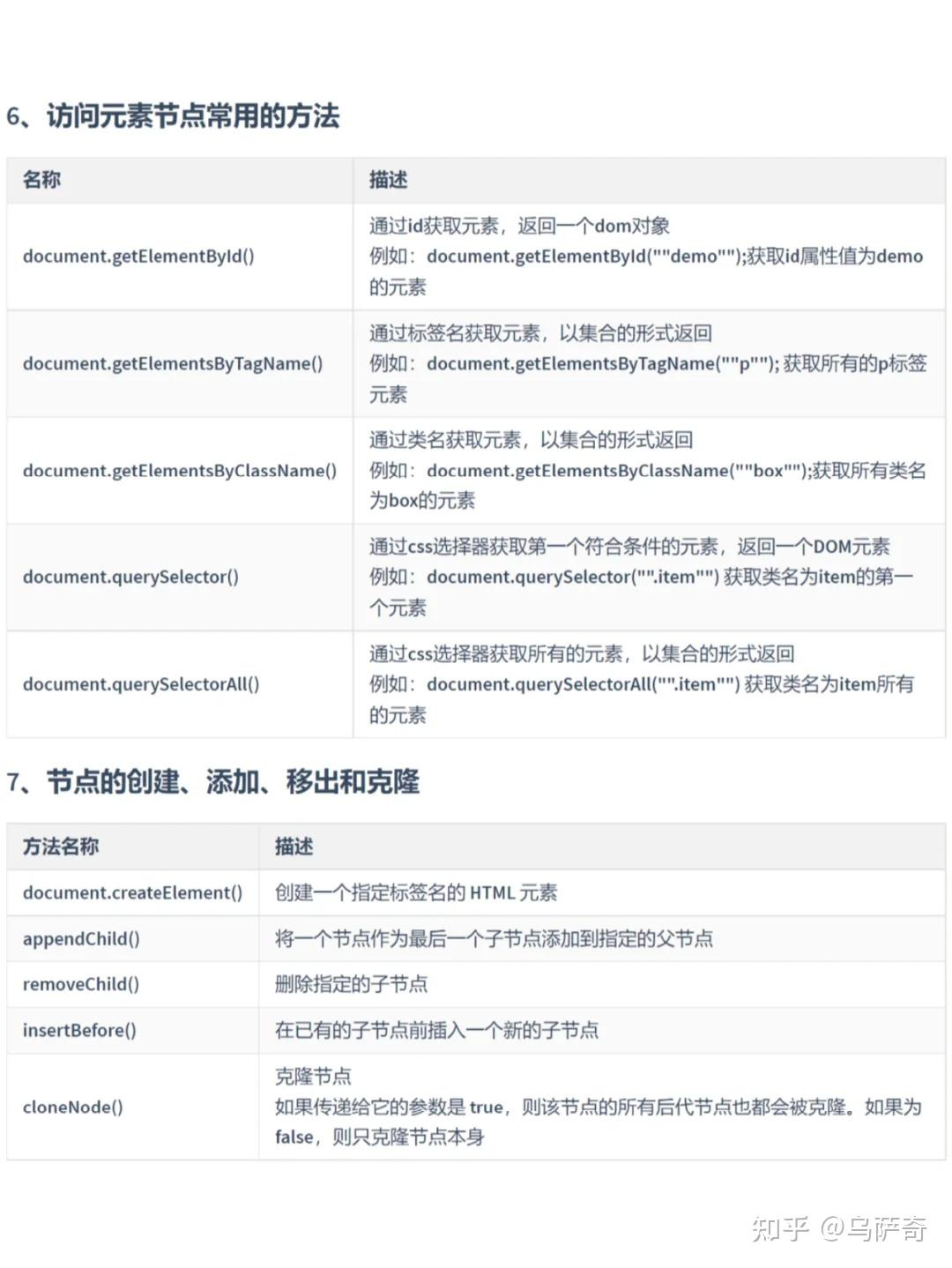
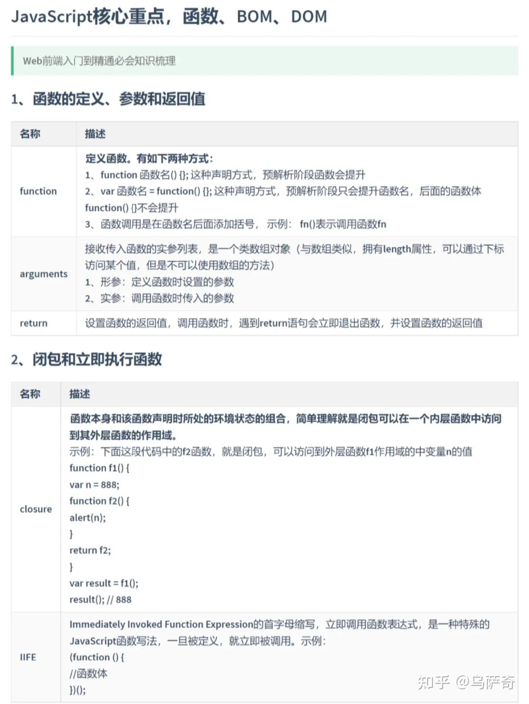
JavaScript核心重点知识梳理,一定要掌握! - 知乎
浏览器工作原理(各线程介绍) - 知乎
彻底搞懂JavaScript中的this指向问题 - 知乎
Spring Boot + Vue.js 实现前后端分离(附源码) - 知乎
一文搞懂GICv3中断控制器的工作原理 - 知乎
一文搞懂cpu cache工作原理 - 知乎
一文搞懂Cache基本原理 - 知乎
JavaScript是如何工作的:CSS和JS动画底层原理及如何优化它们的性能 - 知乎
一文搞懂CPU的工作原理 - 知乎
一文搞懂javascript事件循环原理?「前端每日一题v22.11.16」 - 知乎
Node.js Next 10 - 知乎
一张图搞懂JavaScript数组方法,改变数组的增删改排序方法[已更新] - 知乎
前端笔记本- javascript 性能优化 - 知乎
路由器收到Hello包后进入什么状态?一图搞懂OSPF工作原理! - 知乎
[新课发布] JavaScript 异步工作原理(上) - 知乎
一张图说明chatGPT工作原理 - 知乎
【JavaScript学习要怎么入门呢?】JavaScript知识点导图总结 - 知乎
深入理解JavaScript——JavaScript 由什么组成 - 知乎
前端开发中 Node.js 的作用是什么? - 知乎
JavaScript入门基础 - 知乎
JavaScript基础知识学完后,下一步该学什么? - 知乎
【干货】超全的 JS 操作符汇总,学完效率翻倍 - 知乎
千锋HTML5大前端:JavaScript (最全)基础+项目—JavaScript基础 - 知乎
javascript基础修炼——前端路由的基本原理 - 知乎
如何学习JavaScript,JavaScript学习路线,JavaScript书籍推荐,javascript教程 - 知乎
Javascript 内存管理 - 知乎
JS 运行机制最全面的一次梳理 - 知乎
前端开发JavaScript原理:引擎基础 - 知乎
JS基础——JS数据类型 - 知乎
【原创】AIGC之ChatGPT工作原理 - 知乎
一图搞懂CPU的时钟周期、机器周期和指令周期 - 知乎
聊聊刚入行也能理解的JavaScript运行机制 - 知乎
从JavaScript理论基础,到框架实践学习总结(系列自序) - 知乎
一文读懂ChatGPT模型原理 - 知乎
怎么速成JavaScript? - 知乎
如何系统学习JavaScript? - 知乎
【JavaScript】一次搞清楚call & bind原理 - 知乎
Node.js是怎么工作的?Node.js为什么效率高? - 知乎
黑马程序员-js基础入门第一天(js介绍、变量) - 知乎
深入浅出 JS 引擎与运行时(手把手实现自定义JS运行时) - 知乎
一文搞懂:JS严格模式“use strict” - 知乎
谈谈 V8 如何执行一段JavaScript代码的 - 知乎
一文彻底搞懂JS事件循环原理 - 面试题_JavaScript篇 - SegmentFault 思否
JS引擎工作原理详解 - 掘金
web服务器有哪些_nodejs的工作原理是什么 - FANDX - 博客园
图解JS 原型和原型链,一文搞懂! - 掘金
一张图读懂javascript对象 - keepnight
JS引擎工作原理详解作为前端开发了解javascript引擎的原理和工作流程是很有必要的。 Javascript引擎的工 - 掘金
76张脑图带你彻底搞懂原生JS -《掘金》 - 余空Notes Code Life. - 生活小窝
02 | 函数即对象:一篇文章彻底搞懂JavaScript的函数特点 - 《图解Google V8》 - 极客文档
一图搞懂 | Docker 工作原理 - boardmix模板
零基础快速掌握JavaScript(3)js工作原理(同步异步)、对象、对象序列化、类型转换、装箱与拆箱、创建可复用对象的方式_js的设计原理 ...
JavaScript工作原理 | Soul Stream
How Javascript works (Javascript工作原理) (六) WebAssembly 对比 JavaScript 及其 ...
JavaScript工作原理探秘——JavaScript引擎篇_js引擎是如何工作的-CSDN博客
这次彻底了解JavaScript执行机制-js执行机制
浅析JavaScript工作原理_csdn js原理-CSDN博客
JavaScript内存示意图-CSDN博客
JavaScript 究竟是如何工作的?-javascript的工作原理
图解WebGL&Three.js工作原理_webgl+three.js-CSDN博客
JavaScript-CSDN博客
十一、Node.js-CSDN博客
76张脑图带你彻底搞懂原生JS_js 脑图-CSDN博客
01-浏览器是如何解析JavaScript代码的(浏览器的工作原理)_浏览器如何解析执行js脚本-CSDN博客
零基础快速掌握JavaScript(3)js工作原理(同步异步)、对象、对象序列化、类型转换、装箱与拆箱、创建可复用对象的方式_js设计原理 ...
JS深入JavaScript运行原理_js原理-CSDN博客
Vue.js核心原理用法与实践案例全面详解-开发者社区-阿里云
前端进阶之JS运行原理和机制详解-js运行原理
事件驱动与非阻塞 I/O:Node.js 的核心运行原理解析_node事件驱动的原理-CSDN博客
JavaScript 工作原理:渲染引擎及其性能优化_sessionstack-CSDN博客
一文搞懂nodejs和JS的模块化_WEB前端圈
Javascript对象及Proxy工作原理详解_vue.js_脚本之家
图解javascript——基础篇-CSDN博客
彻底弄懂JavaScript执行机制及原理分析总结[图]_javascript是单线程 图示-CSDN博客
Node.js应用实战和工作原理解析
深入浅出 JavaScript 的底层机制与核心原理-51CTO.COM
前端JS运行原理-CSDN博客
JS引擎是如何在幕后工作的-js引擎的工作原理
Based on this image's title: “Nice! 一图搞懂JS工作原理 - 知乎”