julia - String interpolation with a function - Stack Overflow
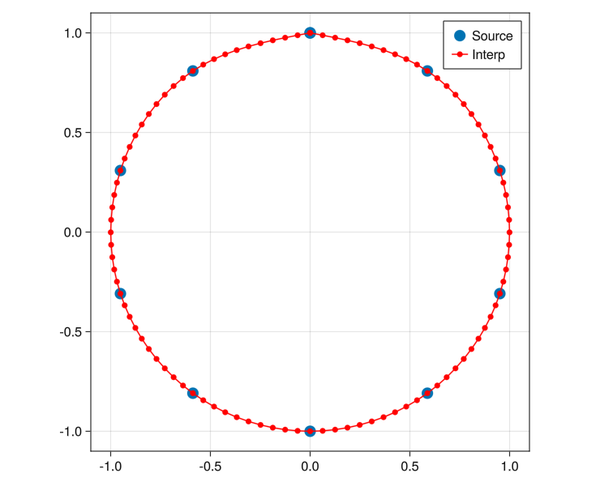
julia - Interpolation of points of a scatterplot - Stack Overflow
2D interpolation in Julia - Stack Overflow
r - Cubic spline interpolation in Julia with irregular grids - Stack ...
javascript - String interpolation not rendering correctly - Stack Overflow
Kriging interpolation using GeoStats package in Julia - Stack Overflow
string interpolation in angular 2 and it's dynamicity - Stack Overflow
String interpolation in JavaScript? - Stack Overflow
c# - .NET Core String Interpolation Bug in Razor? - Stack Overflow
sql - Creating spatial interpolation function - Stack Overflow
How to perform the B-spline interpolation in Julia? - Stack Overflow
Plotting functions in Julia - Stack Overflow
azure data factory - How can I use string interpolation to output a ...
Plot in Julia 1.3: functions of Plot not defined - Stack Overflow
Why does Julia interpolation not work in juliabox tutorial? - Stack ...
In Mathematica, what interpolation function is ListPlot using? - Stack ...
Formatted string interpolation - New to Julia - Julia Programming Language
coding style - Learning Julia (Strings, For Loops, etc)? - Stack Overflow
algorithm - Interpolation of function with accurate values for given ...
function - How to find variables in Julia using Linear Regression for ...
interpolation - Contour plot of an extrapolated anonymous function in ...
c# - Convert all strings in a class to interpolated strings - Stack ...
String operators in Julia -Learn Julia 11/n- - YouTube
String Manipulation in Julia - GeeksforGeeks
Interpolation within ModelingToolkit framework - New to Julia - Julia ...
interpolation - Add missing points in a 2D line represented by points ...
javascript - String interpolation not updating after global variable is ...
logging - Can NDepend detect where string interpolation is used in C# ...
Interpolate a 3D curve? - New to Julia - Julia Programming Language
String Interpolation in JavaScript - Naukri Code 360
C# for Java Programmers - String Interpolation - YouTube
Julia String Functions - Chapter 7 - YouTube
python - Why does quadratic interpolation on four points produce a ...
3D interpolation in Julia - Numerics - Julia Programming Language
String concatenation in Julia - GeeksforGeeks
How to Do String Interpolation in JavaScript - Tpoint Tech
[ANN] HypertextLiteral.jl - generate tagged content with interpolation ...
String Interpolation in Java, finally - DEV Community
python - SyntaxError when using literal string interpolation or f ...
How to use String Interpolation in Javascript - YouTube
algorithm - How can I correct the bug in my Julia program for Lagrange ...
Javascript String Interpolation Function at Frank Duke blog
How to find location of Minimum in Interpolation function? - Numerics ...
Surface plot using plots.jl - General Usage - Julia Programming Language
GitHub - JuliaMath/Interpolations.jl: Fast, continuous interpolation of ...
Julia | Interpolations插值 - 知乎
Simple interpolation? - General Usage - Julia Programming Language
python - How can I perform two-dimensional interpolation using scipy ...
Interpolate values inside math expression - Pluto - Julia Programming ...
Sorting of Strings in Julia - GeeksforGeeks
Proper Julia syntax for Kriging interpolation with Geostats.jl ...
Strings in Julia - GeeksforGeeks
Python String Interpolation: A Comprehensive Guide with Examples
String Interpolation in JavaScript: A Complete Guide | CodeForGeek
arrays - Interpolating functions using Interpolations.jl and Dierckx.jl ...
Scala String Interpolation Quotes TheCodersStop Multiline Strings In
Linear Interpolation Julia at Simona Brown blog
Polynomial Interpolation | Julia Tutorial
Swift String Interpolation Quotes
Coffeescript String Interpolation Quotes
Tutorial 4- Julia For Data Science-String In Julia Along With Indepth ...
String Interpolation Jsx at John Mccloud blog
Julia String Vs Symbol at Corene Parisi blog
Julia String Element at Marie Allen blog
First steps with Julia – Coding
String Interpolation Examples at Patricia Kibbe blog
Julia String Functions at Charles Stjohn blog
Highlighting: `for` iterator in docstring interpolation · Issue #3258 ...
Scala Interpolation Quotes
Python String Interpolation: 4 Easy Examples – Master Data Skills + AI
Command interpolation · Issue #261 · JuliaEditorSupport/atom-language ...
Strings à Julia – StackLima
Melonds Interpolation at Nancy Milne blog
What is Python String Interpolation? | Scaler Topics
Scala Interpolation Triple Quotes Comprehensive Comparison Of
Intro to Julia: The Future of Data Science — Jonathan Law
julia-Latest Programming language | PPT
Based on this image's title: “julia - String interpolation with a function - Stack Overflow”