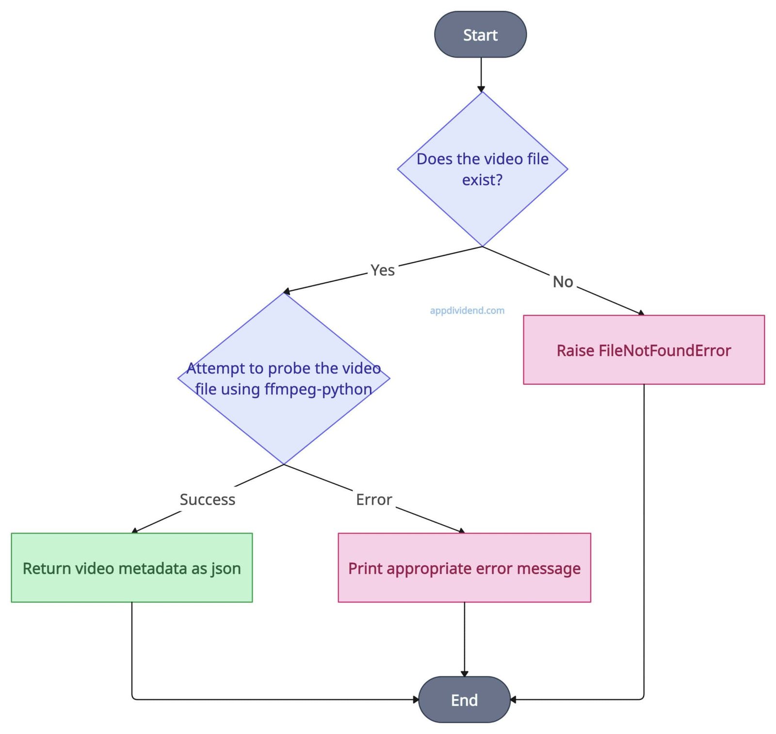
How to Extract Video Metadata in Python - The Python Code
How to Extract Image Metadata in Python - The Python Code
How to Extract PDF Metadata in Python - The Python Code
How to Extract Metadata from Docx Files in Python - The Python Code
How to Extract Audio from Video in Python - The Python Code
How to Remove Metadata from Images in Python - The Python Code
How to Remove Metadata from PDFs in Python - The Python Code
How to Extract YouTube Data using YouTube API in Python - The Python Code
How to Compress Images in Python - The Python Code
How To Extract Image Metadata Using Python - YouTube
Python Tutorial | How to extract image metadata with Python - YouTube
Extract Video Metadata in Python - CodeSpeedy
Python Automation Tutorial | How to Extract File Metadata with Python # ...
How to extract image metadata in Python? - GeeksforGeeks
๐ Extract YouTube Video Metadata Using Python ๐ - YouTube
Extract Images From A Video In Python With Code Codespeedy
How to Extract Frames from a Video using Python โ A Complete Guide | by ...
Frame extraction from video using python I How to extract frames from ...
How To Use Extract Metadata From Video Files Software - YouTube
Hack with Image - Extract Metadata from an Image using Python | Exif ...
How to Extract Image Metadata in Python? [A Step-by-Step Guide]
How to extract metadata from an image using python? - Stack Overflow
How To Extract Meta Information Form Image Using Python | Image ...
Extract Voice from a Video and Save that in a file using Python (Speech ...
Extract File Metadata with Python Libraries in 2026 | Fastio
Extract image from video at given time using OpenCV in Python
How to Extract Metadata from 3D Model Files in 2026 | Fastio
Extract Audio From Video Using Python - CopyAssignment
How to trim a video with Python ffmpeg | by Jerry | Medium
Extracting Metadata from Audio and Video with Python
Extract Audio/Video Meta Data in Python
How to Save Images with Metadata in Python: A Comprehensive Guide ...
Extracting Metadata From Images and Audio Files with Python - YouTube
GitHub - CTinMich/Video-Metadata-Extractor: Python script to pull ...
python - Extracting image metadata programatically - Signal Processing ...
Writing Your First Forensic Tool-2: Extract Image Metadata with Python ...
Extract Audio from Video using Python โ CopyAssignment
Hack with Image: Extract Metadata from an Image using Python
Extracting Usermade Properties From an Image metadata Python - Stack ...
How to Retain Video Metadata After Editing or Converting?
12 Techniques for Video Frame Processing in Python | by Meng Li | Top ...
Mastering Metadata Extracting File Information with Python
Extract PDF Page Metadata: Size, Orientation, and Rotation with Python ...
What is a Data Video, How to Produce One in Python, and Why โ xLLM and ...
How to Extracting Audio from Video Using Python: A Fun and Simple Guide ...
Automating ETL Workflows with Apache Airflow: From Python Script to ...
We just released SWE-rebench-V2 - the largest open dataset in the world ...
Convert an mp4 video file into a text summary using python | by Darren ...
GitHub - anakyouzogolov/extract-image-metadata-in-python: extract image ...
Data Science with Python! Extracting Metadata from Images - YouTube
One Tool to Rule Them All: File Metadata & Static Analysis for Malware ...
Connecting LLMs to Private Knowledge Bases - dateonic.
RubyGems Metadata Scraper โ Extract Package Data API ยท Apify
Extracting Image Metadata Using Python: A Step-by-Step Guide with metaX
Data Science with Python! Extracting Metadata from Images | by Adrian ...
extract | Modular
enad1s2i (@enad1s2i) / Posts / X
https://github.com/ShivangKakkar/OCRBot | Ecosyste.ms: Awesome
Based on this image's title: โHow to Extract Video Metadata in Python - The Python Codeโ