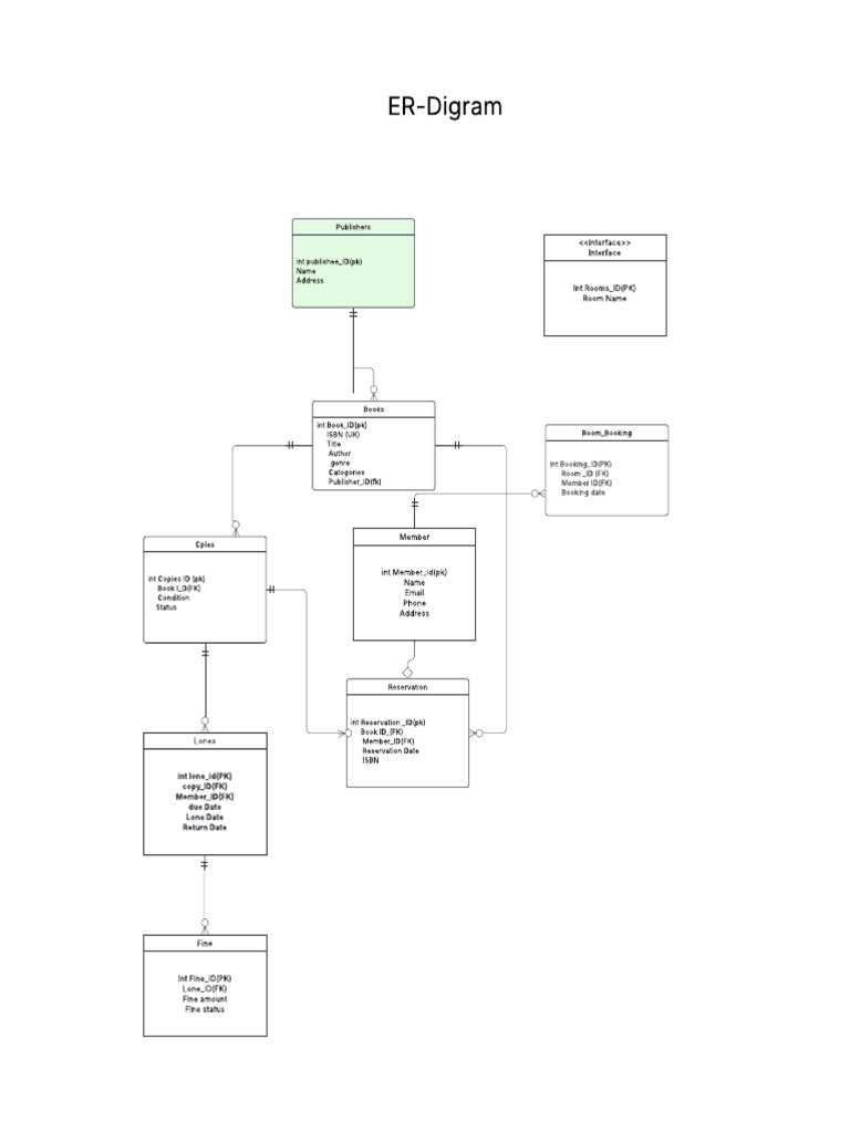
using draw.io Task 3 Design an ER Diagram for a Library Management .pdf
Solved Task 3: Design an ER Diagram for a Library Management | Chegg.com
using draw.io Task 2 Design an ER Diagram for a Music Streaming.pdf
Designing an ER Diagram for a Library Management System
An Efficient ER Diagram for Library Management System
How to Design a Library Management System ER Diagram in DBMS
ER Diagram For Library Management System Database Design
ER Diagram For Library Management System Database Design 2021
How to Design ER Diagram for a Hospital Management System - GeeksforGeeks
10 ER Diagram Examples for Library Management Systems
Draw Er Diagram For Library Management System
ER Diagrams for Library Management System: A Complete Tutorial | Edraw
Visualizing the Library Management System with an ER Diagram
Understanding the ER Diagram of a Library Management System
ER Diagram for Library Management System | EdrawMax Templates
Draw ER Diagram For Library Management System
Free ER Diagram Template for Library Management Systems
ER Diagram for Library Management System - ER diagram for library ...
ER Diagram for Library Management System. | EdrawMax Templates
What Is ER Diagram for Library Management System? - Scaler Topics
An Illustration of Library Management with an ER Diagram
Er diagram for library management system with tables
Er Diagram Library Management System Draw Er Diagram For Lib
E-R Diagram for Library Management System
Library Management System Er Diagram In Dbms
ER diagram of Library Management System - GeeksforGeeks
Library Management System ER Diagram
System Design for Library Management - GeeksforGeeks
Library Management System ER Diagram | Academic Projects
Library Management System ER Diagram | PDF
CIS3060 - Creating an ER Diagram with Draw.IO - YouTube
Design A Library Management System With Data Model at Daniel Molloy blog
Drawio Diagram Create An ERD Diagram With Me: Using Draw.io | By Mercy
Your Task: Create / Draw an ER Diagram for | StudyX
Er Diagram Of Library Management
College Library Management System ER Diagram
ER Diagram of Library Management System | PDF | Computer Security ...
Task Management System ER Diagram
Entity Relationship Diagram Of Library Management System Ppt Styles ...
Entity relationship Diagram of LIBRARY MANAGEMENT SYSTEM ERD – Projects ...
Free ER Diagram Template in Draw.io to Download | Template.net
Library Management Er System – Economy GDP
20 Typical ER Diagram Examples for Various Use Cases
ER Diagram Examples - A Comprehensive Guide
What is an Entity Relationship (ER) Diagram | Learn How to create an ER ...
Library: ER Diagram: Library Management System | PDF
Draw.Io Er Model | How to draw ER diagram – REBE
Library Management System Database Project using PHP & MySQL/MS Access ...
A Beginner's Guide to Understanding Library System ER Diagrams
A Guide to ER Diagram in DBMS
Creating Entity Relationship Diagrams using Draw.io - YouTube
How to Draw Entity Relationship Diagram (ERD) Online with draw.io - YouTube
Understanding ER Diagrams with Draw.io
Database Tables Of Library Management System at Esther Parr blog
, Library System Entity Relationship Diagram | Download Scientific Diagram
Steps to create ER Diagram | webTechParadise
Blog - Customise and configure the draw.io editor to diagram faster
How To Draw Er Diagram On Word
LIBRARY MANAGEMENT SYSTEM
Free ER Diagram Maker | Create Entity Relationship Diagrams Online ...
Creating Entity Relationship Diagram(ERD) Using Draw.io - YouTube
E Library Management System at Diana Massey blog
6 Essential ER Diagrams for E-commerce Websites [PDF Download] – Moo Wiring
Developing Online Library Management System - Assignment Point
HOW TO CREATE ENTITY RELATIONSHIP DIAGRAMS WITH DRAW.IO - YouTube
Draw.io and Diagrams.net Flowchart Best Practices – Capital High School
Entity Relationship Diagrams With Draw.Io – ONDMA
ER-Diagram-for-Library-Management-System - 123projectlab.com
How to Draw Entity Relationship Diagrams (ERDs) - GeeksforGeeks
Drawing Entity Relationship Diagrams – QNANCK
Based on this image's title: “using draw.io Task 3 Design an ER Diagram for a Library Management .pdf”