JAVA Notes Unit 4 Print | PDF | Window (Computing) | Class (Computer ...
Java Server Faces Overview and Lifecycle | PDF | Model–View–Controller ...
Introduction To Model/View Programming | PDF | Model–View–Controller ...
Class Lecture Notes 5 | PDF | Unified Modeling Language | Class ...
Java 5 TH | PDF | Inheritance (Object Oriented Programming) | Class ...
Java - 5 Meet Ref | PDF | Model–View–Controller | Spring Framework
5-Module - 5-09-10-2024 | PDF | Parameter (Computer Programming ...
Unit - I With A Neat Diagram Explain MVC Architecture | PDF | Java ...
Java - Mca 2021 - Unit 5 | PDF | Software | Computer Programming
Week7 Part2 MVC-pattern | PDF | Model–View–Controller | Software ...
Module 1 Notes 21cs62 | PDF | Model–View–Controller | World Wide Web
Unit 5 Java Students | PDF | Class (Computer Programming) | C++
Java AWT & Layout Managers Guide | PDF | Graphical User Interfaces ...
Model View Controller (MVC) Architecture | PDF | Model–View–Controller ...
Model-View-Controller (MVC) Structure | PDF | Model–View–Controller ...
Design Patterns and Frameworks Overview | PDF | Model–View–Controller ...
Model View Controller | PDF | Model–View–Controller | Java Server Pages
MVC Java | PDF | Modelo – Vista – Controlador | Java (lenguaje de ...
Java Unit-5 | PDF
Unit - 005 - Class, Objects and Constructor | PDF | Object (Computer ...
Mod5 Chapter 1 | PDF | Model–View–Controller | Systems Engineering
Model View Controller MVC | PDF | Model–View–Controller | Software Design
MODULE-5 | PDF | Java (Programming Language) | Computing
Java Unit-5 Final | PDF | Html Element | Computer File
Module5 Java | PDF
Chap 5 Java 5 TH | PDF
Unit 5 Java | PDF
Unit 5java | PDF | Method (Computer Programming) | Pointer (Computer ...
Chapter5 Design | PDF | Model–View–Controller | System
MC Unit 5 Notes | PDF
Topic 3. Model-View-Controller Architecture | PDF | Model–View ...
JEE Programming - 03 Model View Controller | PDF
Unit 6 MVC | PDF | Model–View–Controller | Software Framework
unit 5 | PDF | Menu (Computing) | Computing
22CS307-ADAVANCE JAVA PROGRAMMING UNIT 5 | PPT
Unit 05 | PDF
Unit 5 | PDF
Unit 5 Lessons & Solutions Overview | PDF
Model View Controller | PDF
02 Model View Controller 2022 | PDF
JAVA OCA 1Z0-808 Chapter 5 - Class Design Flashcards | Quizlet
Java Programming | PPTX
MVC Concepts in SAPUI5 Explained | PDF | Xhtml | Html
Understanding Class Design and Data Encapsulation in Java | Course Hero
Solved Open Controller.java This Java class utilizes the | Chegg.com
Module 5 - Notes - Multithreaded Programming The Java Thread Model The ...
Unit1 Last - java programming notes detailed - JAVA Programming Unit 1 ...
Sketchnotes of the Model-View-Controller Paradigm | Learn computer ...
Solved IN JAVA, Use the UML and Notes in the pages below to | Chegg.com
Solved Controller Design a Controller class that will manage | Chegg.com
Class diagram of Controller | Download Scientific Diagram
Java module 5 - the notes given are easy to understand the concepts ...
Java Programming 2 - JAVA PROGRAMMING CDT5 – Lecture Summary – Key ...
Unit 5 | PPT
Java Programming unit 5 - UNIT-V GUI Programming with Java – The AWT ...
Solved please help with A5_Controller.java // | Chegg.com
M5 - java notes - MODULE 5: APPLETS & SWINGS Beautiful thought: “You ...
Module-5 Java - Java - 1 RV INSTITUTE OF TECHNOLOGY AND MANAGEMENT III ...
@vtucode - Module 5 notes - MODULE- 5 Chapter - 1 Multithreaded ...
Java mod5chap2 - IT IS THE SIMPLE AND BRIEFLY EXPLANATION OF THIS TOPIC ...
SOLUTION: Unit 5 java class and objects - Studypool
Learning Guide Unit 5 - Write Java programs that use abstract classes ...
Java Module 5 - In all preceeding exmples JAVA is console based ...
Java MVC (Model-View-Controller) Architecture - The MVC pattern ...
Formula of Class 12 Chapter- Liquid Solutions |PW Chemistry Class 12 ...
Java 5th unit - Java unit 5 material - Unit- Event: Changing the state ...
22.1 Unit 5 Notes - Advance java - Studocu
Model View Controller Class Diagram As can be seen in Figure 5 the ...
Model View Controller Notes — Review ...
Java-module-5 - Java module 5 - Java Module 5 Bachelor of Computer ...
UNIT V Notes - UNIT V JAVAFX EVENT HANDLING, CONTROLS AND COMPONENTS ...
Unit-5 - Java fx - Object oriented programming - Studocu
PPT - Web applications using Java and NetBeans PowerPoint Presentation ...
√ダウンロード java model 265534-Java model class
SOLUTION: Java blueprints model view controller - Studypool
Java Pattern MVC Model View Controller Design Pattern
Formula of class 12 chapter liquid solutions pw – Artofit
PPT - Model-View-Controller Architecture PowerPoint Presentation, free ...
Java #15 - MVC - Model, View, Controller - Parte 2 - YouTube
[PPT] - Model-View-Controller Motivation The MVC pattern Using the ...
(PDF) Model View Controller-A Comparative .NET Versus Java Analysis
Model View Controller ...
From Use Case to MVC Framework: A Guide Object Oriented System ...
The Model View Controller Pattern – MVC Architecture and Frameworks ...
PPT - Java PowerPoint Presentation, free download - ID:2751324
UML Class Diagrams: All you need to know
The Importance of Using the Model View Controller MVC Design Pattern ...
Model View Controller JAVA Web Application Tutorial - YouTube
Three takeaways from Missouri football’s 2026 NFL draft class
Unit 2 notes.pdf
Animation 17-Sep ppt download
Implementing Model View Controller - Eduonix Blog
Unit 5 notes.pdf
Developer Guide
Model-View-Controller – MC++ BLOG
UNIT 5-JavaFX Event Handling, Controls and Components.pdf
Model View Controller Creating a Controller - YouTube
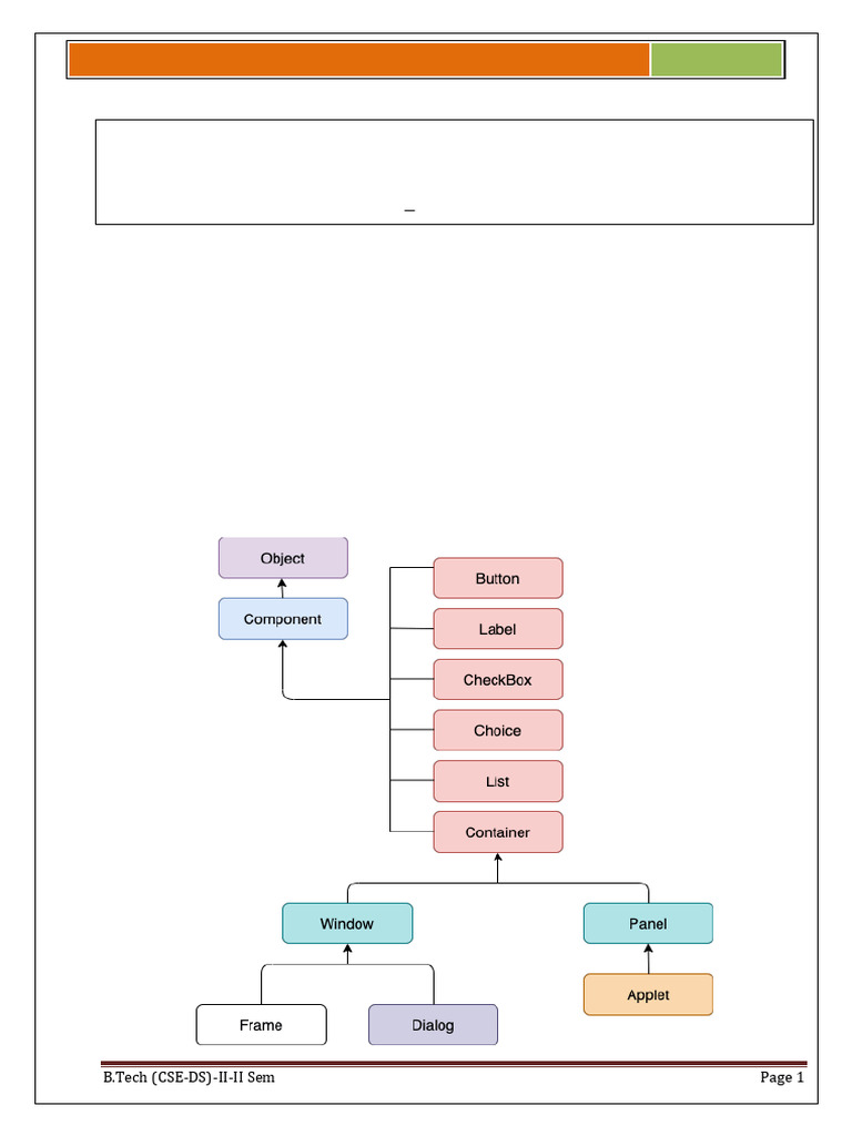
Model View Controller-Hierarchy of Swing Classes
College Monitoring system BY: Geekssay.com
Kyle Busch keeps over NASCAR's warning, alters RCR pace
WPRI 12 weather forecast 4/27/26
NASCAR considers fan-friendly markets ahead of 2027 clash
Shooting reported in southwest Memphis neighborhood
Artemis II launch
D-topia - official release date trailer
THP chaplains helping families navigate tragedy
Gas prices climb as tensions between US and Iran hinder trade route
FBI links synagogue attack in Detroit to overseas conflict
We might be the last civilization on Earth - here’s why
Based on this image's title: “Java Programming Unit5 Notes PDF | PDF | Model–View–Controller | Class ...”