What is tuple in Python? | Tuple in python and its functions - YouTube
How to Create Tuple in Python | python tutorial - YouTube
Tuple in Python | Python tutorial for Beginners - YouTube
Python Tuple in Nepali | Complete Tutorial for Beginners | Code Everest ...
Tuple built in functions | Tuples in Python | Python Tuple Tutorial ...
Python | What is Tuple in Python | Tuple Python | Tuple in Python ...
Tuple Python | How to use Tuple In Python | Python Tuple Tutorial for ...
Tuple in Python Explained | Python Tuples Tutorial with Examples | Part ...
Python Tuple Example - YouTube
What is tuple in Python? Use of tuple in Python | Coding Genius Zone ...
L14 | Tuples in Python | Python Tutorial for Beginners - YouTube
Lecture 5 : Tuples in Python | Python Full Course Free - YouTube
Tuple - 17 - Python básico para gente de C#, C++ y Java - YouTube
Tuple in Python | Computer Hindi Notes
Difference Between List and Tuple in Python
Amazing python Tuple Tricks - Muhammad Ibrahim - Medium
Master Python Tuples in Just 15 Minutes - YouTube
Tuples in Python with code examples - YouTube
Python Tuples and Tuple Methods | Codementor
Tuples in Python - Python Step By Step - 05 - YouTube
Python Tuple Examples | Python, Basic computer programming, Computer ...
The Tuple Data Structure in Python
Collection Operations in MongoDB with Pymongo - Python Lore
Iterators in Python | Python For Everything
Tuples in Python | Codingal
Python tuple() — A Simple Guide - YouTube
Tuples in Python | How to Create, Access, Slice and Modify
Python Tuples - YouTube
Full Python in 20 slides | PPTX
Python Interview Questions.pdf - Python Sample Interview Questions: 1 ...
Python Programming MCQs for Exam Preparation (Course Code: MCQs) - Studocu
Tuples in Python – Learn Everything in Minutes! #pythoncode #tupel # ...
Understanding Tuples In Python Python For Beginners 18: Lists And
Python Tuples || Tuples in Python || Python Programming for Beginners ...
Python - Tuples - Tutorialspoint - Python - Tuples Python - Tuples A ...
Python Tuples - TestingDocs
#tutorial - YouTube
imp Availability the fresh import internals Python step three goldbet ...
Solved: What is the result when Python executes this code fragment? x ...
Solved: What is the output of the following Python Code? crop=(72θ ,8θ ...
List And Tuple Are Mutable Or Immutable
Fixing Python Invalid Syntax Error With Async Def Common Solutions ...
Python Fundamentals Lesson 1: Variables, Data Types, and Operators ...
"#panoplie" - Results on X | Live Posts & Updates
豆包 Agent Harness 工程师入门 | 第 5 章 Skills 技能 - 技术栈
Python + pymysql 之 MySQL 查询操作-腾讯云开发者社区-腾讯云
Python 中常用内置函数分类总结(常用场景速查)-CSDN博客
Python Tuples.pptx
IPL Winner Prediction using Machine Learning | 𝑺𝒖𝒅𝒉𝒂𝒏𝒔𝒉𝒖 𝑻𝒉𝒂𝒌𝒂𝒓𝒆 posted ...
YouTube takes down fake AI trailer channels following Disney's warning
Yuotube\ - There's An AI For That®
ZizScape Stream - Watch Live on Kick
YouTube policy shift and algorithm changes reshape creator strategies
From snowflakes to surfactants: meet the YouTube Space Lab regional ...
AI models Archives | AnalytixLabs
YouTube caught sharing hackers' cyber attack guides with links to sites ...
live youtube video youtube channel Videos: Watch live youtube video ...
sanana added to PyPI | MakeMeTechie | Tech Blog | Tech News
Educators blend data, design and community to grow YouTube learning
YouTube rolls out AI deepfake detection tool for Hollywood
How To Fix Syntaxerror Invalid Syntax Using And In A With Statement For ...
ENGR 102 Exam 2 Accessible Practice Problems and Solutions - Studocu
《Python基础及应用》第5章 组合数据类型及其应用-5.1元组及其应用 - 知乎
科研效率低?Python+机器学习帮你打通地学研究全流程 - 知乎
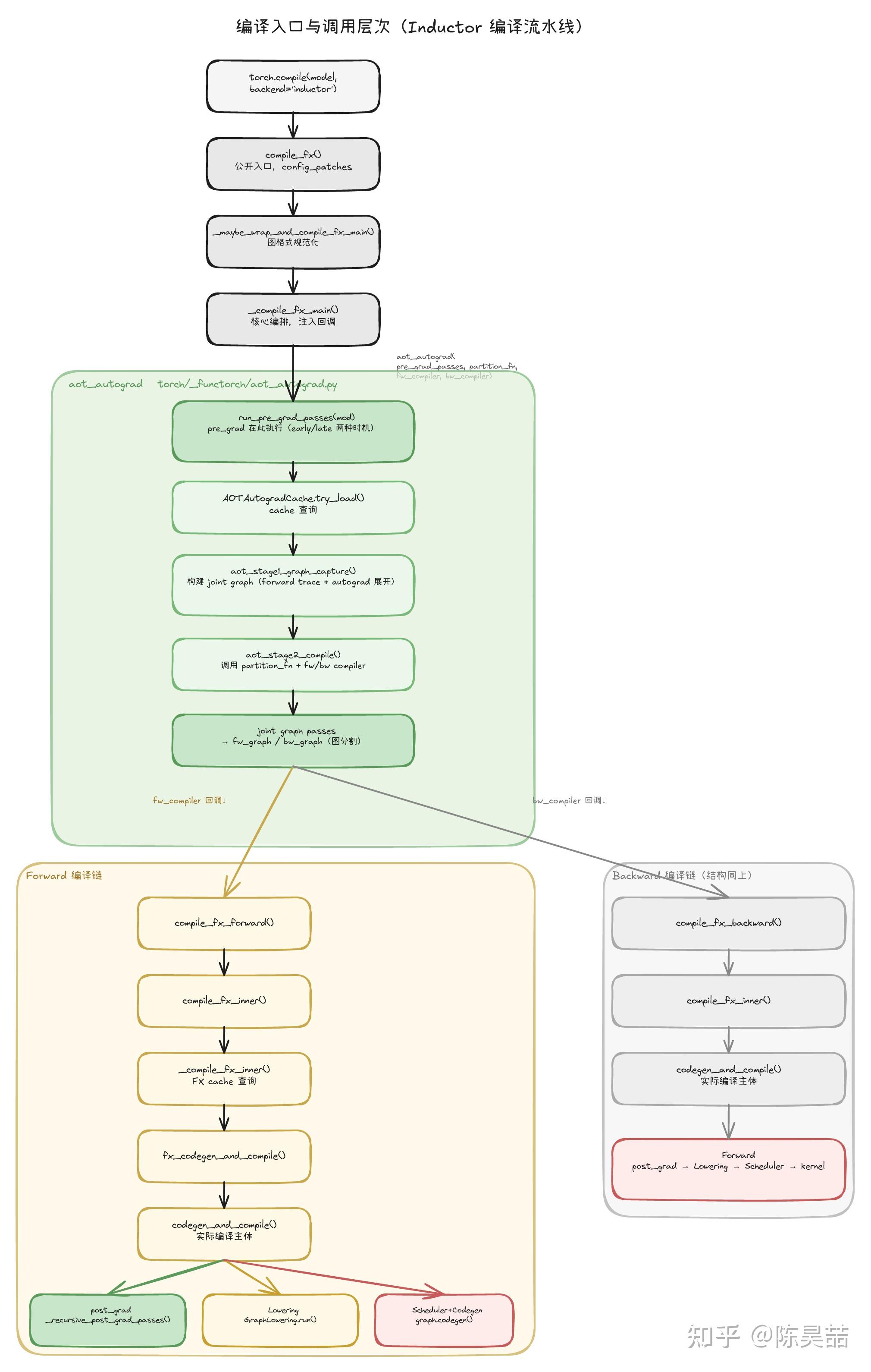
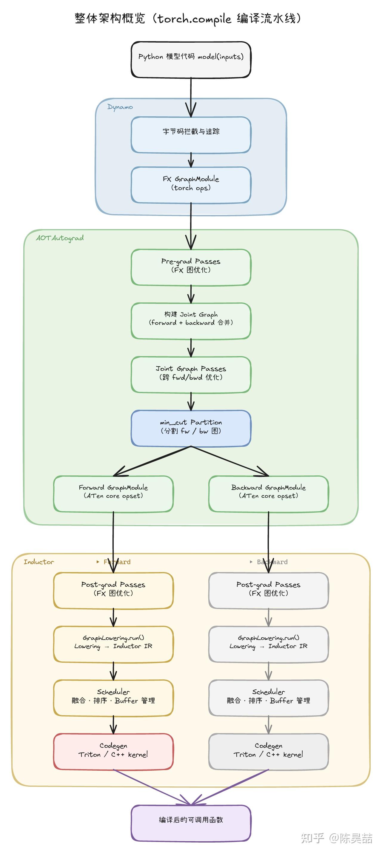
PyTorch Inductor 图编译流程与自定义方案解析 - 知乎
Python--002days - 知乎
Python: List, Tuple, Loop, dan Dictionary | by RifkyAkbarVetian | Apr ...
YouTube ønsker at brugere skal løse platformens AI slop-problem ...
Tajuk Redaksi: YouTube Tunduk PP Tunas, Awal Baru Regulasi Digital ...
YouTube chroni ich przed AI. Chodzi o deepfake
23. dubna – Na YouTube se objevuje historicky první video
MAX Nightly 26.3.0.dev2026042405 (Mojo 1.0.0b1.dev2026042405) Released ...
DAC2 Hat — UIFlow2 Programming Guide master documentation
Reflective IR Unit — UIFlow2 Programming Guide master documentation
QRCode Unit — UIFlow2 Programming Guide master documentation
Fan v1.1 Module — UIFlow2 Programming Guide master documentation
PLUS Module — UIFlow2 Programming Guide master documentation
Watering Unit — UIFlow2 Programming Guide master documentation
Accel Unit — UIFlow2 Programming Guide master documentation
Top 40 Data Analyst Interview Questions & Answers
YouTube's new 'Hype' button aims to boost small creators
YouTube’s new Hype button aims to boost small creators’ reach
LaserTX Unit — UIFlow2 Programming Guide master documentation
Servo Kit 180° — UIFlow2 Programming Guide master documentation
Grove2Grove Unit — UIFlow2 Programming Guide master documentation
Relay2 Module — UIFlow2 Programming Guide master documentation
UltrasoundIO Unit — UIFlow2 Programming Guide master documentation
ASR Unit — UIFlow2 Programming Guide master documentation
LoRaWAN-EU868 Module — UIFlow2 Programming Guide master documentation
2. Schema API — SiliconCompiler v0.37.7 Manual
Mastering YouTube: Comprehensive Tutorial Guides for Creators
#tutorialyoutube
How To Copy Excel Cell Format Once And Paste Multiple Times To Non ...
ইউটিউব অ্যাপে আসছে নতুন ফিচার ‘ক্রিয়েট মোড’: ভিডিও তৈরি হবে সহজে
Giải quyết:đề cương Ôn tập giữa kỳ 2 MÔN: TIN HỌC 11 I. PHÀN TRÁC ...
昇思25天学习打卡营第25天|DCGAN生成漫画头像_python_不雨_亦潇潇-昇腾开源生态专区
python语法学习之数据结构_卡哇伊的技术博客_51CTO博客
봄 축제의 절정 ‘청남대 영춘제’ 24일 개막
DMX512 单元 — UIFlow2 Programming Guide master 文档
AIN4-20mA Unit — UIFlow2 Programming Guide master 文档
Alexandre Frota participa de “A Praça É Nossa” e fala sobre mudança de ...
Based on this image's title: “Python Tuple | Tuple In Python #python - YouTube”