Tpoint Tech | Wikitubia | Fandom
Tpoint Tech | Glasp
Tpoint Tech | Noida
Tpoint Tech | LinkedIn
Understanding compareTo() in Java: A Complete Guide | by Tpoint Tech ...
Tpointtech.com - Tpoint Tech - Free Online Tutorials
tPoint | A Woven Technologies Company on LinkedIn: #technology # ...
Tpoint Tech Hindi - YouTube
Tpoint tech - DEV Community
About Us - TPoint Tech
Tpoint Tech - YouTube
White Vs Red Pop Balloon Challenge 🎈 Gone Wrong | Priyanshu Rao | Facebook
Derek Tharp | TIME
Orchestration- Databricks Workflow VS Azure Data Factory | by Ryan ...
What Is SOTA In Machine Learning | Robots.net
Make or break with reseller channels | Blog | Product Focus
Recommendation Tips About What Is A Tf Card Vs Sd Blog | Beroeacity
Adani Solar Panels: Efficiency Meets Innovation | by Chemitech ...
How a Situationship Becomes Toxic | by Nathan Chen | Medium
Free Offline Speech Recognition with Vosk | by Bernardin Ligan | Medium
Thermoplastics and Thermosetting Plastics | Meaning, difference, uses ...
How Do Turbofan Engines Differ From Turboprops?
Lerna vs Nx: Understanding Key Differences | Startechup
Compared: iPhone 14 vs iPhone 14 Pro | AppleInsider
How does a cloud first strategy differ from other approaches to cloud ...
How Do Military Transport Aircraft Differ From Regular Commercial ...
AI is revamping out-of-home advertising | Ad Age
April 10, 2024 | TechCrunch
AI Predicting User Behavior to Improve UI and UX Design | by Patoliya ...
Tesco makes major change across 2,000 UK stores | Glasgow Live
I Didn’t Feel New on January 1st and That’s Okay | by Gilson Chukwuma ...
Ringflow: Wholesale VoIP Routes — 5 Key Steps to Triumph | by Ringflow ...
Post from Tech to the Point - TTP
Solved Part B - Comparing natural selection, genetic drift, | Chegg.com
Solved: Stroke size same but visible stroke size differ - Adobe Product ...
Solved Water flows through a Venturi meter, as shown in the | Chegg.com
PRO MP272L | Best Monitor for Work and Home | MSI
Electric bike Tenways CGO600 pro 2023 refurbished | Upway
tpointtech (Tpoint Tech) · GitHub
A Comprehensive Overview of Parallel Arrays in Java - DEV Community
How Does Bioleaching Work and What Are Its Limitations Compared to ...
What happens when budget cruise lines cut certain things
NRG Innovations Diversion Panel - 08-14 Subaru WRX/STI - Car Exterior ...
Is shuttling World Cup 2026 fans to MetLife different from NFL games?
Watch what happens when a cobra defends itself surrounded by humans
How to Dockerize a Go Application – Full Step-by-Step Walkthrough
The Outer Worlds: Spacer's Choice Edition - March 7th - Upgraded ...
Conservative Judge Maria Lazar running for Wisconsin Supreme Court - WPR
Introduction to Computer Architecture - CS101 - Discuss School
I presented a workshop on Power BI at Grace Hopper Celebration 2025 ...
What Is the RE100 Initiative? → Learn
Sizzle: The Revolutionary AI-Powered Learning App - Jet Developers Blog
Cultural Convergence → Term
How Does the SASB Framework Approach the Concept of Materiality and ...
The Airlines Operating The Airbus A330neo
Monocyte and Dendritic Cell Subsets Flow Cytometry Panel
Inside the Computer
We Teach You How to Trade > You Trade with Our Capital > You Keep the ...
One in 50 million lobster that’s half black and half orange has been found
Global Crypto Adoption In 2023: These 5 Countries Are Leading The Way
How Are Emissions from Geothermal Plants Mitigated? → Learn
Brand new casino sites and apps for May 2026
Throw Vs Rethrow C at Raymond Workman blog
iPhone battery draining fast? Check this setting first
What Are Key Aspects of Local Pollution? → Question
ADHD decoded: from roots to real-life strategies
The Point, May 14, 2025: Pope Leo's Florida brother on MAGA politics ...
The Iran war is teaching the Pentagon every lesson it needs for a China ...
Unlocking Fairness on Blockchain: The End-to-End Journey of Verifiable ...
Mastering mushrooms from market to table
Categorize the structures as homologous or analogous. - Brainly.com
Planned AI data centers could outpollute entire nations
What Is a "Virtual" or "Financial" PPA? → Learn
Bioinformatic Assessment of Factors Affecting the Correlation between ...
World Cup local transit costs will vary significantly between New ...
DOJ drops officer shooting claim in Trump dinner attack
Why Doesn't The Largest Military Transport Aircraft In US Have Winglets?
Nat Commun︱首次!朱健康课题组创造无DNA甲基化的植物 - 知乎
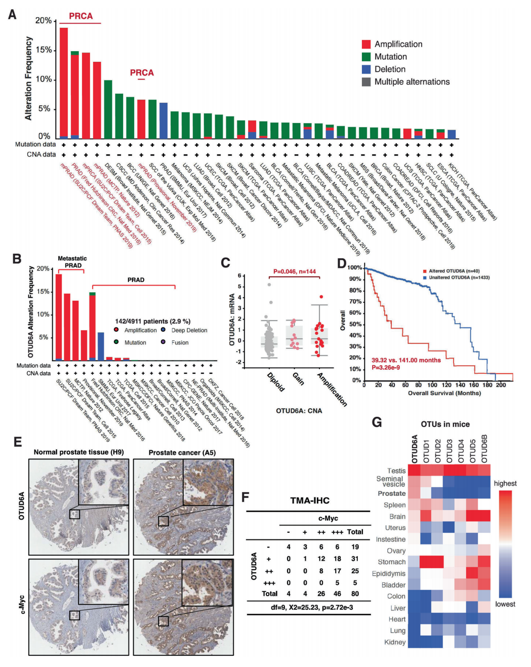
Cell Death Differ︱龙建纲/刘健康/张令强合作报道前列腺特异性癌基因OTUD6A促进前列腺癌发生机制 - 知乎
Differential Cellular Sensing of Fusion from within and Fusion from ...
What Are the Key Materials Used in Modern EV Lithium-Ion Batteries and ...
What Is Primary Secondary Tertiary Sources - Free Worksheets Printable
8 tips for attending live shows in OKC during the COVID-19 pandemic
Lazard Ltd (NYSE:LAZ) Q2 2025 Earnings Call Transcript
What Is Chemical Recycling and How Does It Work for Blends? → Learn
Theatre Club returns to ‘bring people together’ – The Point
When the Strait Closes: What Six Banks Are Telling Us About Enterprise ...
How Does Hydropower Contribute to Black Start Capability? → Learn
Stock Market Opening Hours Worldwide
Oats or barley: Which has more fiber?
How Does the Lifespan of Battery Storage Systems Influence the Long ...
PRA Group, Inc. (NASDAQ:PRAA) Q4 2025 earnings call transcript
Why more moms are choosing doulas for birth
What Is the Main Difference between GRI and SASB in Terms of Audience ...
NSW enforces full-day Anzac Day retail shutdown with patrols
Global eSIM adoption shows sharp regional divides
What to verify about buildings insurance and rebuild costs: Landlord ...
Creatine vs protein powder: which workout supplement do you really need ...
Stack rewards for smarter pharmacy savings
Anthropic hits $1T secondary valuation, surpasses OpenAI
Why New York pizza feels different from Italian pizza
Exit polls hint at major shifts in key state elections
ORA Funky Cat 48 kWh (2022-2023) price and specifications - EV Database
More people are choosing canned mackerel – and there’s a good reason
Diet pills ruled the '90s. How do GLP-1 pills differ?
What Is the Circular Economy? → Learn
Thunder to rock Stoke-on-Trent as temperatures ready to soar - Stoke-on ...
How Does Climate Change Exemplify a Double Materiality Issue? → Learn
NFL brother duos on the same team
Tart secrets every home baker should know
How Do Inconsistent Eco-Labeling Standards across Different Regions ...
Debate intensifies over regulation of prediction markets and ...
Christmas 2025: Why do we say 'Merry Christmas' not 'Happy Christmas'?
Specs No Longer Enough: What Indian Smartphone Buyers Really Want Now ...
Cygames to launch Granblue Fantasy Relink–Endless Ragnarok open beta ...
Most ‘Senior’ Developers Don’t Actually Know These Spring Boot Concepts ...
Vande Bharat and Amrit Bharat chart different paths in rail growth
Thermosetting Plastics Examples
Falcons vs Hawks: A Comprehensive Guide to Their Differences
Based on this image's title: “Tpoint Tech (@tpointtech) | Differ”