Function Overloading in Python - by Avi Chawla
Function Overloading in Python
Function Overloading in Python | How Function Overloading Works?
How To Enable Function Overloading In Python
Understanding Function Overloading in Python
function overloading in python with example - YouTube
Function overloading in Python (via dispatch) - YouTube
Operator and Function Overloading in Custom Python Classes – Real Python
Function Overloading in Python (3 Solutions!!) - YouTube
Method Overloading In Python | Python Overloading | Function ...
Function Overloading in Python - YouTube
Function overloading in python method overloading in python – Artofit
Function overloading in python
Function Overloading in Python - Hero Vired Topics
function overloading in python #fast #fastforward - YouTube
Function Overloading in Python - Scaler Topics
Operator and Function Overloading in Custom Python Classes (Tutorial ...
Make your code versatile with Function Overloading in Python | by Neha ...
Function Overloading in Programming - GeeksforGeeks
How To Do Function Overloading In Python? – JMNG
Python Tutorial #48 - Operator Overloading in Python Programming - YouTube
What is Method Overloading in Python and How it Works? | Edureka
Function Overloading in Python. the possibility of defining multiple ...
Function Overloading in Python: A Complete Guide with Examples
Python Function Overloading explained with examples
Operator Overloading In Python | PPTX
Operator Overloading in Python (Polymorphism) - CodeSpeedy
Operator Overloading in Python - Scientech Easy
Operator Overloading in Python | 4 Best Operator Overloading in Python
Python Default Arguments and Function Overloading - wellsr.com
How to Overload Function in Python | Delft Stack
How do you overload a function in Python? Function overloading is ...
Function Overloading in Python. No function overloading in Python? No ...
Method Overloading in Python | Method Overloading Examples
Method Overloading in Python With Example | Gyanipandit Programming
Overloading in Python Application Programming(17CS664) - YouTube
GitHub - arpitbbhayani/overload: Function overloading for Python
Function Overloading For Python Developers (Singledispatch) - YouTube
Understanding Method Overloading and Overriding in Python | Medium
Method Overloading and Overriding in Python #56 || Python Tutorials for ...
Method Overloading vs Method Overriding in Python | Medium
Python Method Overloading - learnBATTA
Method Overloading & Overriding in Python- Pickl.AI
Method Overriding & Method Overloading in Python- Pickl.AI
Python Overloading | 2 Main Types of Method Overloading
Python Method Overloading Decoded: Boosting Code Flexibility and ...
Python Method Overloading – Learn Syntax, Rules, and Example - Naukri ...
Comparing Julia's Multiple Dispatch With Python's Function Overloading ...
Overload Function บน Python ด้วย SingleDispatch - Arnondora
Understanding the Difference Between Function Overloading and Function ...
Python Method Overloading | Learn Coding - YouTube
What is Overloading And Overriding in Python? - Scaler Topics
Python Operator Overloading and Python Magic Methods - DataFlair
Overloading Operators in Python. And a bit on overloading methods as ...
The Correct Way to Overload Functions in Python | Towards Data Science
How to Overload an Operator in Python With Examples
How to Overload an Operator in Python With Examples | GeeksVeda - Open ...
PPT - Functions in Python PowerPoint Presentation, free download - ID ...
Difference Between Operator Overloading & Function Overloading ...
Master Python Operator Overloading Tutorial for Beginners | MoldStud
How to overload built-in functions and operators in your custom Python ...
Operator Overloading in Python. Hi everyone. In this story I will try ...
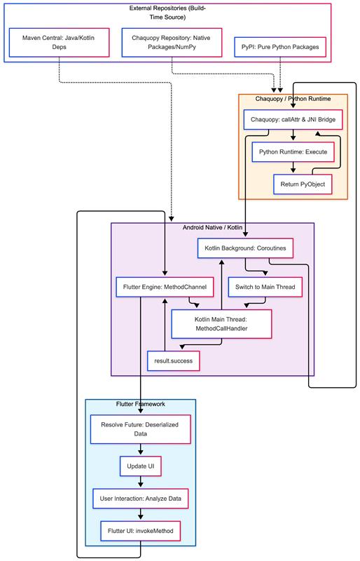
Run Python in Flutter Using Chaquopy & Kotlin
Overload Python : Nạp chồng toán tử (operator overloading) trong Python ...
Method overloading
3 Ways to Overload Functions in Python: Basics & Advanced - Practical ...
Overloading functions with optional arguments - EnableGeek
Python Operator Overloading: A Comprehensive Guide | by Rinu Gour ...
Spec change: ambiguous arguments in overload call evaluation - Typing ...
How to Make a Gantt Chart in Excel: Step-by-Step Project Timing Guide ...
How to view values of variables in KDevelop?
一文读懂Python的@overload - 知乎
KARN - Language agents speak - DEV Community
🔄 Fix ComfyUI Reconnecting Error – Complete 2026 Guide !!! 🔄
Based on this image's title: “Function Overloading in Python”