Python Number Guessing Game Tutorial | Teaching Resources
Python 3: Number guessing game with instructional videos | Teaching ...
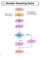
Number guessing game flowcharts, Code and .py files | Teaching Resources
"Build a Number Guessing Game with Python" | Python Projects for ...
Making a NUMBER GUESSING GAME in Python! | Python tutorial for ...
Python Number Guessing Game Project | by Rinu Gour | PythonFlood
Crafting a Number Guessing Game in Python | by Ayush | Medium
Number Guessing Game using Python | Python project - YouTube
Number Guessing Game | Python Example - YouTube
Number Guessing Game in Python using Random Module | Python tutorial ...
Python Number Guessing Game Tutorial | Easy Beginner Project with Step ...
Number Guessing Game on Python - Coding Tools and Resources
STEM Project – Simple Number Guessing Game in Python | TPT
Python Number Guessing Game Tutorial: Step-by-Step Guide for Beginners ...
Number Guessing Game in Python! | Python Projects | At A Glance! | # ...
NUMBER GUESSING GAME | PYTHON TUTORIAL - YouTube
How to Create a Number Guessing Game in Python | SourceCodester
Python Number Guessing Game Tutorial using Loops If Elif Else | Python ...
Random Number Guessing Game | Python Beginners Project | 2020 - YouTube
Python Tutorial: Number Guessing Game | by allglenn | Medium
Python Program: Number Guessing Game | How to Guess Number in Python ...
Build a Number Guessing Game in Python | Step-by-Step Beginner’s Guide ...
Create a Random Number Guessing Game in Python | Important
Simple, Quick, and Fun Number Guessing Python Game for Beginners : 15 ...
number guessing game python while loop | Sharp Tutorial
Number Guessing Game in Python | Python #ProgrammingTips #Shorts #Code ...
Day 57 : Number guessing game in Python ~ Computer Languages (clcoding)
Build a Fun Number Guessing Game in Python (Step-by-Step)
Python Special Programs - Number Guessing Game - YouTube
Number Guessing Game in Python with Source Code - TechVidvan
Python Number Guessing Game Project with Source Code - Python Geeks
Python Project : Create a Number Guessing Game with Python Programming ...
How to Create a Number Guessing Game in Python Step-by-Step Tutorial
How to Create a Number Guessing Game using Python in only 3 minutes ...
Python: Number Guessing Game in Python - YouTube
#19 Exercise - Create a Number Guessing Game in Python Using Random ...
NUMBER GUESSING GAME || PYTHON PROJECT || TUTORIALS - YouTube
How to Write Python Number Guessing Game With While Loop & If ...
How to Build Python Random Number Guessing Game - YouTube
Python Project - How to Make a GUI Number Guessing Game with Tkinter ...
Make a computer game with Python | Teach Your Kids to Program | Number ...
Python 3: About Number Guessing Game - YouTube
How To Make A Simple Guessing Number Game Using Python - YouTube
Number Guessing GUI Game in Python using Tkinter || Mahiitech. || - YouTube
Number Guessing Game Python (Using random.randrange , While Loop and If ...
Number Guessing Game: Python Exercise 3 Solution | Python Tutorial #29 ...
Best Number Guessing Game In Python 2 Source Codes
PYTHON - NUMBER GUESSING GAME - YouTube
Python Programming for Beginners : Guessing Game - YouTube
Python Practice: Number Guessing Game with While Loops & If Statements ...
Number guessing game python tkinter - YouTube
Create a Number Guessing Game with Tkinter in Python
Number Guessing Game - Python Beginner Projects - YouTube
PYTHON Game Development - Number guessing game - YouTube
Random Number Guessing Game Using Python - YouTube
how to code a number guessing game in python - Harold Grossetete
Fully dynamic number guessing game in python Realtime YouTube Live View ...
Python Number Guessing Game In Tkinter - YouTube
Python Number Guessing Game (GUI) - Tkinter Tutorial & Code
Python Video Series -- Number Guessing Game - YouTube
How to Create a Number Guessing Game in Python
Python - Random Number Guessing Game - YouTube
Python Programming - Random Number Guessing Game - YouTube
Exercise 6 / modify number guessing game : Python tutorial 64 - YouTube
Information: Simple Number Guessing Game in Python
Python Programming: Number guessing game - YouTube
Number guessing game - Coding it in Python - YouTube
Create a Number Guessing Game in Python - PySeek
Beginner Python Project: Make a Random Number Guessing Game - YouTube
PYTHON 1 system guessing game for python.pptx
TIL: Python Basics Day 12 - Scope/ The Number Guessing Game
create a number guessing game in python - YouTube
Let's code a Python NUMBER GUESSING GAME! 🔢 - YouTube
Build a Number Guessing Game in Python: Step-by-Step Guide - YouTube
Create a Number Guessing game in Python: Part 1 (Command Line) - AskPython
How To Create A Random Number Guessing Game In Python? - python-hub
Guess the number game using Python - YouTube
Python Game Development – Create A Simple Guessing Game With Code ...
Number Guessing Game - Python: Tutorial 12 - YouTube
How To Make A Guessing Game In Python / Beginner Python Tutorial 07 ...
How to create a Number Guessing Game in Python! // Kxffie
Word Guessing Game In Python With Source Code Source Code Projects
A simple text-based guessing game in Python ~ Computer Languages (clcoding)
Number Guessing Game Using Java With Source Code - CodeWithCurious
Intro to Programming in Python: Number Guessing Game - YouTube
Inverse Operations | FREE Teaching Resources
How to make number guessing game in python[short method] - YouTube
What is Pythagoras Theorem | FREE Teaching Resources
How to create a Word Guessing Game in Python - Geeky Humans
Teaching Resources — ServingHIM Healthcare International Ministries ...
How to Create a Number-Guessing Game in Python - DEV Community
GitHub - AakashAyachit/number-guessing-game: A simple number guessing ...
Day 8: A Number-Guessing Game In Python - python-hub
Number-guessing Game in Python - Etsy
Solution: The Guessing Game - CPSC 128
Number Guessing Mini Project using Python3 with Source Code - Follow ...
GitHub - Patel-Muhammad/Guess-the-number-game: Guess the Number - game ...
Examples Of Teaching Resources at Leah Woodcock blog
Python: Binary Search & Guessing Game Strategy - YouTube
GitHub - Nalini1998/Python-Guessing-Game: It is a number-guessing game ...
Create Your Own Python AI Chatbot
How to Create a payment receipts using Python
GitHub - python-practice-project/Number_Guessing_Game
Document moved
GitHub - ritiktanna/Number-guessing-game-in-python: In this project I ...
GitHub - AsifTLT/Number-Guessing-Game: In this Project, We are build a ...
Based on this image's title: “Number guessing game for python | Teaching Resources”