PPT - Lecture 7: if-else if-else Statements PowerPoint Presentation ...
PPT - The if-else Statement PowerPoint Presentation, free download - ID ...
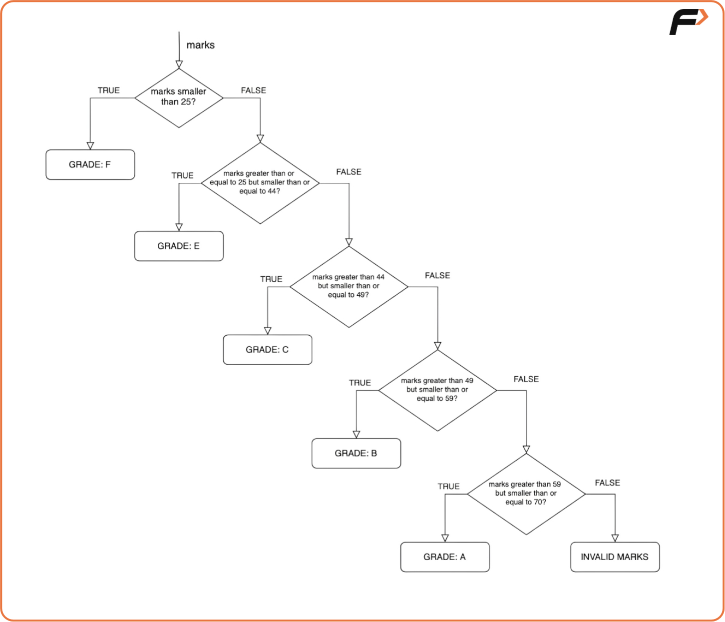
PPT - If-else PowerPoint Presentation, free download - ID:12636471
If-Else Statements - Tutorial
Java if-else-if ladder with Examples - GeeksforGeeks
C++ if else Statement - GeeksforGeeks
What Is If Else If Statement - Design Talk
If Else Program in Java - Scaler Topics
C++ If-Else Statement | Syntax, Types & More (+Examples) // Unstop
Go Decision Making (if, if-else, Nested-if, if-else-if) - GeeksforGeeks
if-else control statement
Is It Else If Or If Else - Printable Timeline Templates
If-Else and Switch | Baeldung on Computer Science
R if else elseif Statement - Learn By Example
Belajar If Else dengan Mudah - YouTube
If Else - tstorrnetnz/teaching2022 GitHub Wiki
PPT - The if Statement PowerPoint Presentation, free download - ID:1755155
Conditionals: If and If/Else Statements - ClassX
If else - Excel formula | Exceljet
if/else - Pacific Content
JavaScript IF-ELSE Statement
if...else语句的使用 - 知乎
How If Else Statements Work - YouTube
If Else If Statement | Javascript Tutorials - YouTube
Design Pattern For If Else - Design Talk
4 - The IF ELSE Statement | PDF
If Else Statment-Fundamentals of Computer-Lecture Slides - Docsity
(3) IF ELSE - YouTube
3 ways to avoid if-else hell in JavaScript
09 - If.... Else If.... Else Statement | PDF
Basic If-Else Statements
The If - Else Statement | PDF
if-else
CS36 Lesson 19 If Else Statements 1 - if -else statement (Video) In the ...
if...else - Nested if...else | C++ Programming - Developers Dome
if-else statement
If - Else | PDF
#07 [JAVA] - Selection Statement ( if - if else - if else if ) - YouTube
Houdini - Algoritmos - If e Else - YouTube
I mean if you if you going to make excuses for your lack of conviction ...
Solved: if else conditional statement in Haskell - SourceTrail
Anyone else? 🤣 I definitely stim A LOT however I definitely have ...
If-else (straipsnį jums duoda Pipedija, laisvoji durnysčių Wiki ...
if -elif-else Statement Explained: Why This Changes Your Code - YouTube
Else if Statement - YouTube
@randyjo93598077 I have blood in my heart, if you have anything else I ...
Fighting FND functional neurological disorder | I was wondering if ...
Top Chef - Season 23 | Anyone else wonder if Jen made a bad choice ...
C++ If...else (With Examples)
Different colors on 'if' and elseif, Colors In An If Function In Excel
Decision Making in Julia (if, if-else, Nested-if, if-elseif-else ladder ...
Nerdy Guide | IF
If Else If Statement
Nested If Else In C Youtube
C++ and Android: How to use if else statement and code in C++ ...
Basic If Else Statement. If Else statement is one of the most… | by ...
IF, ELSE, ELSE IF Statement in R
The IF…ELSE IF….ELSE Statement: Everything You Should Know
Girfa : Student Help: IF statement : C Language
How a simple If else Statements helps you in your daily life | by ...
if else -1 | Free Interactive Worksheets | 3425288
if--else语句的简单介绍和相关用法_if else语句用法-CSDN博客
Presentation
If ... Else
Girfa : Student Help: Differentiate between if and switch case
If
If / Else
If Else
If Else | PDF
if...elseif...else dùng như thế nào cho đúng? | Công Ty Công Nghệ Corban
【个人总结】关于if .. else 跟if ..else if_else的用法总结-CSDN博客
if และ else | wonderful.software
If....elif.....else | AI Planet (formerly DPhi)
Statements-If, If else, If else If.
If, Else | PDF
Using IF--ELSE Structure in a Load Test | Loadium
For the love of Whippets UK | Sorry about the slightly graphic image ...
If Else | PDF | Logic | Computer Programming
R Else Statements: Mastering Conditional Logic (Complete Guide ...
Feral Mom Memes | If your child was adopted out (if someone else ...
You know you're from Montebello if... | Anyone else get shot walking ...
White Plains Citizens To Be Heard | Curious if anyone else has received ...
Anyone else 🗺️ 👀 ️ this? | Facebook
TACTACAM REVEAL NOVICE GROUP/specifically for new users | Camera was ...
Samsung, Apple and the rest obsess over the creaseless foldable. But ...
Great Dane 😍 | Ok. Need to brain storm with you and whoever else you ...
If else Statement
If Else | PDF | Computer Science | Computing
PHP Examples
Java The Else If Statement: Syntax, Examples & Conditional Logic
Anybody else wanna go "tornado chasin" on their bikes tonight? | Facebook
Tyson Fury to Anthony Joshua: Forget Deontay Wilder, he's a shell of ...
Read This If You’ve Been Too Hard On Yourself 💔 | Nothing Else | Facebook
Allendale Informed | I’m just curious if anybody else has had a problem ...
If you don’t like the way labels look and you don’t have young children ...
Who else resonates? | TikTok
Florida Shelling Fanatics! 🐚 | Who else loves Rose Petal Tellins | Facebook
Oldsmobile 442 | Anybody Else Have One | Facebook
Forklift Fight Club | Anyone else stack like this | Facebook
Trigeminal Neuralgia support group | Does anyone else have issues ...
Yummy Stuff | Anyone else mix a lil milk into their Tomato Soup | Facebook
The storm didn’t just arrive — it roared in like it had something to ...
Good to hear. The lowering should improve the atmosphere at the weekly ...
'I don't know what else they are doing': Nancy Guthrie's neighbor says ...
Fish Tanks for Beginners | Anyone else have a 40gal cube | Facebook
Police Accountability | Not sure if anyone else watches this channel ...
Mass looting by Israeli soldiers of shops in Lebanon’s Naqoura because ...
Guys literally since 2011 I’ve never abused anyone on social media not ...
90 Day Fiance Fans TLC | Did anyone else notice Nicole’s face when ...
Nashville Role Playing (D&D, Pathfinder, and everything else) | in dndd ...
These pair of plonkers 😂 Anyone else got Podencos that don’t stop all ...
Anyone else having issues trying to get the pupfish? | Facebook
Erik Olson- anyone else w bad luck there? | Facebook
Portsmouth, NH | Anyone else see the fireball at 5:59 PM tonight | Facebook
Based on this image's title: “if-else - I”