Master Switch Case in C, Java, Python & JS (2025 Guide)
Master Switch Case in Java: Simple Examples & Best Practices
Python Switch Case: Powerful Examples & Match Case for 2025
Switch Case in Python | Match-Case Statement
How to Write Switch Statements in Python (2025) - Switch Case Example ...
Switch Case in Python using the match statement
Python Switch Case Alternative: Complete Guide to Match-Case and ...
Python Switch Case Guide: Best Alternatives and Examples
Switch Case in Java: Syntax, and Implementation | Updated 2025
Switch Case In Java For Boolean at Philip Mattingly blog
How to Use Switch Case in Java with Example - YouTube
Python Switch Case: How to Implement – Master Data Skills + AI
Python Switch Case statements-A Complete Guide - Python For Beginners ...
Switch Case in Java: Syntax, Examples, and Best Practices
Switch case and Match case in Java and Python.#java#python#coding# ...
How to Use a Switch Case in Java
Python Switch Case - TechBeamers
Switch Case in Python: An Ultimate Tutorial | upGrad
Modern Switch Case Syntax in Java | by Shivam Tyagi | Javarevisited ...
Using Arrays In Switch Case Statements: A Comprehensive Guide
Switch Case in java | Create a Calculator code using switch cases | How ...
Switch Case in Java with Example - DataFlair
Switch case statement in Java language - Code for Java c
What is Switch Case in Java and How to Use - Entri Blog
Switch Case statement in Java. Switch case statement is used when we ...
2 Simple Ways to Implement Python Switch Case Statement - DataFlair
Python Case Statement: How To Create Switch-Case in Python? - AskPython
How to implement Python Switch Case statement?
Switch case in C++ || JAVA || HTML|| CSS || JAVASCRIPT ||PYTHON ...
Switch Case In Java: A Complete Guide With Examples | Edureka
Python Switch Case with Examples - Python Geeks
Switch case in Java at Hackveda. Switch statement in Java is used to ...
Switch Case in Java 17 and Java 21 for Cleaner Code | by Anh Trần Tuấn ...
[2020] - Programming in JAVA - Switch Case part 4 Practice In this ...
Switch Case In C Range at Rose McGlothin blog
Switch case statement in java | Java program | Switch case program ...
Implementing Switch And Case In Java: Syntax And Use Cases - Code With C
Python switch case - Python
Switch Case in Java
How to Implement Switch Case Functions in Python? [2024] | upGrad blog
Switch Case in Java : Complete Guide
Switch Case Statement in Java
Switch Case Statement in Java , Java Complete Course - YouTube
switch case statement in C language - Codeforcoding
Switch case in java | Java Tutorial - YouTube
Switch Case example in Java - Java Tutorial - VTUPulse.com
Python Switch Case Guide: Using Match and Case Statements Simplified
How to use switch case statement in java || Switch case in java ...
INTRODUCTION TO SWITCH CASE IN JAVA... - YouTube
What Is Switch Case Statement In C Programming - Design Talk
Understanding The Switch Case Statement In C Programming – peerdh.com
How to use switch case in Java? - YouTube
Guide to Switch Case in C Programming
Switch Case Java Baeldung at Brittany Armstrong blog
What Is A Case Statement In Java - Design Talk
Java Switch Case Program | PDF
Java switch case
switch case - c programming - coding concept - control statement ...
Switch Python – Cómo usar switch en Python: Ejemplos de switch-case – LQPPM
JavaScript Switch Case
Switch Statement in JavaScript - The Engineering Projects
Switch Case Java Programming - GeeksforGeeks | Videos
Switch Case C++: Hướng Dẫn Chi Tiết và Ứng Dụng Thực Tiễn
Java - Switch - Case
Java String Switch Case Example
Using the switch Statement in JavaScript - Pi My Life Up
Core java tutorial part 30 switch case example - YouTube
Switch Case Javascript Comparison at Ali Winston blog
Switch Statement in Programming Languages - deBUG.to
Java Switch Case Statement With Programming Examples
Switch Case
Java Switch case Tutorial - YouTube
The Ultimate Guide to Understanding Switch Cases in JavaScript | by ...
JavaScript Switch Case - A Complete Guide | CodeForGeek
Switch Case Java: Hướng Dẫn Sử Dụng Và Ví Dụ Cụ Thể
Switch Case Javascript Continue at Helen Darden blog
Switch Case Java Program Using Scanner at Julia Kromer blog
How to implement a switch-case in Python
Switch Case Java Menu at Brayden Cooke blog
How to Use Python Code for Pulling API Data Efficiently | Keploy Blog
Case Structure Programming
Java Switch Use Case: Comprehensive Programming Tutorial with Examples ...
JavaScript Switch Statement With Fallthrough - YouTube
switch-case statement in c And java - YouTube
Decision Making in Java - Explore the types of Statements with Syntax ...
JavaScript Tutorial - 12 - Switch, Case and break - YouTube
java for complete beginners - switch statements
"Master the Switch-Case in Java: Efficient Conditional Handling in 60 ...
[Explicado] Cómo implementar Switch-Case en Python
Java Case Switch: Implementing Effective Control Structures - Code With C
Java Case Study With Source Code at Janine Hall blog
🔁 From Switch-Case to Strategy: Writing Cleaner Arithmetic Operations ...
PPT - JAVA Data Types and Simple Program PowerPoint Presentation, free ...
Cómo usar e implementar Switch, Case, break y default. JAVA - YouTube
Structure of Programming Language - ppt download
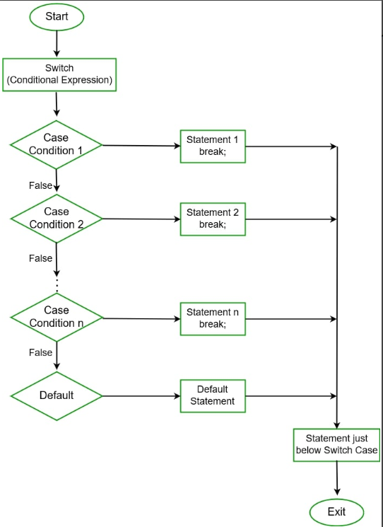
Based on this image's title: “Master Switch Case in C, Java, Python & JS (2025 Guide)”